con questo mio primo post volevo chiedere consiglio e aiuto a chi è più esperto di me, nella riparazione di un amplificatore audio a transistor;
si tratta della scheda di amplificazione inserita all'interno di una cassa acustica per PA della storica Steelphon, modello Dakota, chi ha qualche capello bianco in più di me si ricorderà di questo marchio.
Devo dire che, "per fortuna", le schede da riparare sono 2, poiché in rete non sono stato in grado di trovare lo schema elettrico relativo a questo modello, e dato che entrambe le schede avevano delle resistenze carbonizzate, la fortuna è stata che le resistenze carbonizzate di una scheda non fossero le stesse dell'altra, quindi facendo un confronto a mo' di "trova le differenze" sono potuto risalire al valore di tutte.
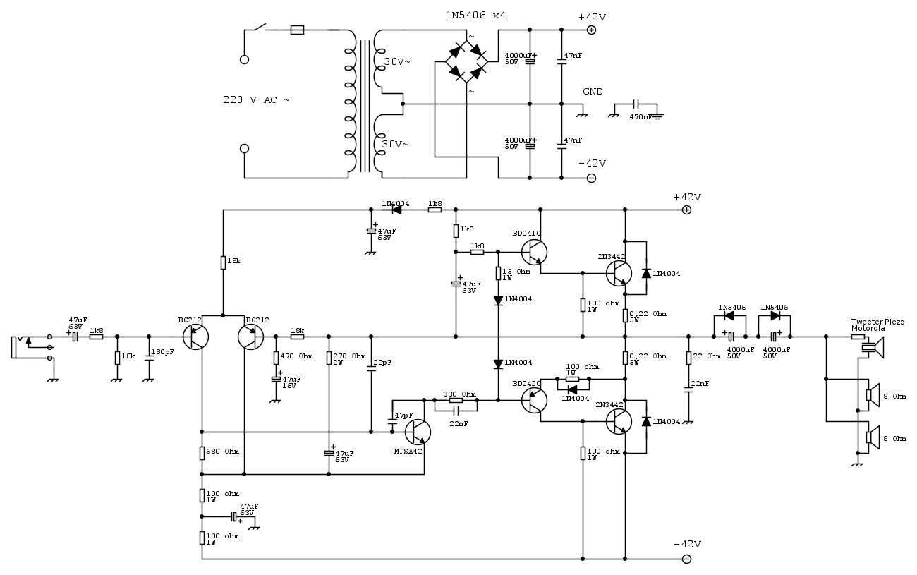
Ho in seguito proceduto a ricavarmi lo schema per capirci qualcosa in più, lo posto di seguito:
Il problema, a parte le resistenze carbonizzate, erano ovviamente i finali bruciati in entrambe le schede più uno dei pre-finali bruciato su una scheda. Premetto che poi le schede non sono propriamente uguali, le casse hanno infatti un timbro di collaudo che risale al 1982 per una e 1983 per l'altra;
la scheda dell'82 montava:
- - finali: coppia NPN, BDW51C
- prefinali: una coppia NPN-PNP, 2N5320 - 2N5322
- transistor "mediano" (passatemi il termine perché non so come si chiama in gergo), MPSL01
- stadio di ingresso differenziale: coppia PNP BC212
- polarizzazione dei finali con 3 diodi in serie 1N4004 montati sul dissipatore del finale "positivo"
- - finali: coppia NPN, 2N3442
- prefinali: una coppia NPN-PNP, BD241C - BD242C
- transistor "intermedio" (passatemi il termine perché non so come si chiama in gergo), BFR86
- stadio di ingresso differenziale: coppia PNP BC212
- polarizzazione dei finali con 2 diodi in serie 1N4004 montati sul dissipatore del finale "positivo"
Ho ripristinato le resistenze carbonizzate e verificato il resto dei componenti, resistenze, diodi e condensatori elettrolitici con ponte LCR Agilent e multimetro Fluke che ho a disposizione dove lavoro, risultati OK;
ho voluto eguagliare le due schede per comodità di reperimento dei transistor, quindi le ho uniformate alla versione del 1983 con i finali 2N3442, prefinali BD241C-242C, eliminando un diodo di polarizzazione dal dissipatore e sostituendo anche il transitor "intermedio" con degli MPSA42 che avevo in casa.
Ho proceduto ad una prima prova a banco usando un carico resisitivo da 30 Ohm - 21W (3 resistenze da 10 Ohm - 7W) poiché al lavoro non disponevo di un carico adeguato da 4 Ohm, alimentatore duale da 30 V dc per ramo limitato in corrente, e generatore BF in ingresso (1kHz - 100mVpp);
il tutto ha funzionato alla perfezione e ai capi del carico avevo una bella sinusoide senza distorsioni da pochi Hertz a 20kHz e oltre, ho poi spinto l'ingresso a circa 1-1,5 Vpp e ho mandato in clip l'usicta, superanro i 60 Vpp come mi sarei aspettato, poi mi sono fermato poiché il carico iniziava a scottare.
Soddisfatto, ho rimontato il tutto nelle due casse presso il proprietario, provate entrambe hanno funzionato al primo colpo, senonché volendo fare una prova su una cassa con una sorgente diversa, l'ho spenta per disinserire i jack e poi riaccesa dopo qualche istante, e alla riaccensione si è guastata subito, praticamente lo stesso guasto che ho ripristinato su quella scheda, 2 resistenze fumate, finali in corto e prefinale del ramo negativo in corto.
Purtroppo non avendo lo schema originale della STEELPHON non posso essere sicuro al 100% che i valori dei componenti siano giusti o magari modificati da qualche tecnico che ha riparato le schede in precedenza.
Mi pare però che finché io non abbia spento e riacceso la cassa, il tutto ha funzionato egregiamente anche a volume sostenuto, per 5 minuti circa e i dissipatori non erano neanche caldi.
Può essere che il famigerato "BUMP" all'accensione danneggi i finali? Magari riaccensione con condensatori ancora carichi?
Ho sempre odiato questo "difetto" o chiamiamola "caratteristica" degli amplificatori PA specie di quell'epoca e temevo che succedesse qualcosa.
Nello schema ho trovato alcune cose inusuali per la mia modesta esperienza: vale a dire i grossi condensatori di uscita in antiserie con annessi diodi, nonostante la tensione di alimentazione duale, (che però credo abbiano salvato gli altoparlanti) e il collegamento del differenziale di ingresso che in genere in schemi analoghi vedo collegato direttamente al ramo negativo, mentre in questo caso è, passatemi il termine, "sollevato" da quelle due resistenze da 100 ohm con condensatore verso massa in centro.
Prima di spendere altri soldi in transistor vi chiedo se potreste darmi una mano a capire quale potrebbe essere il problema, perché onestamente ho visto in alcuni altri prodotti, degli schemi molto più spartani che però non soffrono di bruciatura all'accensione, anche se il famoso bump è fastidioso e di sicuro non salutare per gli altoparlanti.
Concludo facendo i complimenti per lo staff del sito, per come è organizzato e per gli esperti presenti di cui ho avuto modo di apprezzare vari articoli e post. Contento di far parte ora anche io di EY.
Grazie mille e a presto!
Gigi

Elettrotecnica e non solo (admin)
Un gatto tra gli elettroni (IsidoroKZ)
Esperienza e simulazioni (g.schgor)
Moleskine di un idraulico (RenzoDF)
Il Blog di ElectroYou (webmaster)
Idee microcontrollate (TardoFreak)
PICcoli grandi PICMicro (Paolino)
Il blog elettrico di carloc (carloc)
DirtEYblooog (dirtydeeds)
Di tutto... un po' (jordan20)
AK47 (lillo)
Esperienze elettroniche (marco438)
Telecomunicazioni musicali (clavicordo)
Automazione ed Elettronica (gustavo)
Direttive per la sicurezza (ErnestoCappelletti)
EYnfo dall'Alaska (mir)
Apriamo il quadro! (attilio)
H7-25 (asdf)
Passione Elettrica (massimob)
Elettroni a spasso (guidob)
Bloguerra (guerra)









