Scusami ma e' necessario sincronizzare le domande con le risposte altrimenti viene fuori un minestrone..
Ti avevo fatto una domanda al post [9]..........
...............
Successivamente ti rispondo:
Allora,rimane da misurare il primario del trasformatore,e provare a scollegare i carichi in uscita.
Dissaldi i reofori dalle piazzole e ci puoi mettere dei carichi,anche delle lampadine a filamento a bassa tensione.
In questa maniera isoli le uscite del trafo da eventuali guasti sul secondario.
TV Thomson: alimentatore non funziona
0
voti
scusami ti rispondo subuito, il bul è di tipo plastico (senza la vite di ancoraggio) e viene ancorato all'aletta di raffreddamento con una lamina di alluminio ma la misura col multimetro non ho potuto ancora farla perché non ho ancora risaldato il bul al circuito in quanto ho timore si bruci nuovamente appena do corrente ( sarebbe il sesto).
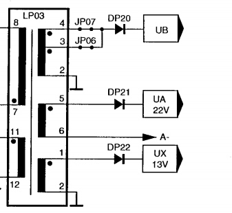
Quindi riassumendo posso dissaldare dal circuito reofori del trasformatore di contatto sul secondario (per intenderci i reofori (13,20,14,17,22,21) sullo schema del tx91 dovrebbero essere( 4,3,5,6,1,2).
Per semplificare vogliamo fare riferimento allo schema del tx91?
Quindi potrei fare i seguenti passaggi, se non ho capito male:
1) risaldo il bul310fp
2) dissaldo reofori del trasformatore (LP03) dalle piazzole del secondario
3) attacco una lampadina a filamento a bassa tensione, ( da quanti volt e quanti Watt? ), su quali refori la devo attaccare?
4) poi do corrente al circuito e vedo se la lampadina si accende, si dovrebbe accendere anche il led rosso del televisore?
Quindi riassumendo posso dissaldare dal circuito reofori del trasformatore di contatto sul secondario (per intenderci i reofori (13,20,14,17,22,21) sullo schema del tx91 dovrebbero essere( 4,3,5,6,1,2).
Per semplificare vogliamo fare riferimento allo schema del tx91?
Quindi potrei fare i seguenti passaggi, se non ho capito male:
1) risaldo il bul310fp
2) dissaldo reofori del trasformatore (LP03) dalle piazzole del secondario
3) attacco una lampadina a filamento a bassa tensione, ( da quanti volt e quanti Watt? ), su quali refori la devo attaccare?
4) poi do corrente al circuito e vedo se la lampadina si accende, si dovrebbe accendere anche il led rosso del televisore?
-

AccDel
33 2 5 - CRU - Account cancellato su Richiesta utente
- Messaggi: 273
- Iscritto il: 13 feb 2017, 21:40
1
voti
AccDel ha scritto:il bul è di tipo plastico
Ok
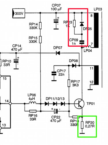
Mi devi misurare il Diodo DP05,e la resistenza in parallelo.(misurali non in parallelo)
Insieme con CP09 e LP04 formano un rete snubber.
e' molto importante,perche' deve limitare la sovratensione nel
transistor durante la fase di spegnimento.
Quando il transistor non conduce il condensatore si carica attraverso il diodo,mentre viceversa quando il Transistor conduce il condensatore si scarica attraverso la resistenza Rp03 (in parallelo al diodo)
la resistenza RP20 DA 0,27 Ohm e' ancora sana?(riquadro verde)
⋮ƎlectroYou
-

stefanob70
14,1k 5 11 13 - Master EY

- Messaggi: 3190
- Iscritto il: 14 lug 2012, 13:14
- Località: Roma
0
voti
le misure col multimentro sono le seguenti (componenti dissaldati):
1) DP05 - sano - (multimetro su funzione giunzione)
2) RP 20 - la misura su display multimetro è 0.8 ohm ( con multimetro su funzione 200 ohm) quindi dovrebbe essere 0.8 ohm, giusto?
1) DP05 - sano - (multimetro su funzione giunzione)
2) RP 20 - la misura su display multimetro è 0.8 ohm ( con multimetro su funzione 200 ohm) quindi dovrebbe essere 0.8 ohm, giusto?
-

AccDel
33 2 5 - CRU - Account cancellato su Richiesta utente
- Messaggi: 273
- Iscritto il: 13 feb 2017, 21:40
1
voti
Non è detto. Resistenze al di sotto di un ohm sono praticamente immisurabili con un multimetro.- che gli venga un accidente a chi non ha previsto un comando di azzeramento della lettura prima della misura!
Almeno così i cinesoni copiavano pure quello!
Piercarlo
Almeno così i cinesoni copiavano pure quello! Piercarlo
1
voti
AccDel ha scritto:quindi dovrebbe essere 0.8 ohm, giusto?
Devi tener conto della precisione e risoluzione di misura dello strumento..errore..tolleranza della resistenza...etc etc..
Dissalda solo i reofori del secondario pin 2-3-4. e dai tensione al circuito.
Il led dello stand-by deve accendersi poiche' la tensione di riferimento e' la UX13V.
L'ideale sarebbe connettere una resistenza di carico da 300 Ohm/40W,in modo da leggere una tensione di uscita UB=115V
- Allegati
-
- secondario.jpg (34.65 KiB) Osservato 3202 volte
⋮ƎlectroYou
-

stefanob70
14,1k 5 11 13 - Master EY

- Messaggi: 3190
- Iscritto il: 14 lug 2012, 13:14
- Località: Roma
0
voti
l'avevo immaginato che bisognava tener conto di qualche tolleranza di errore nella misurazione, ho risaldato il bul310FP e ho dissaldato i reofori del trasformatore pin 2-3-4 ed ho dato corrente al circuito, il risultato è il seguente:
1) il bul 310fp non si è bruciato
2) il led rosso non si è acceso
Ho fatto alcune misure di tensione in corrente continua col multimentro:
-con puntale nero su pgnd le seguenti:
*YP06= 321V (vicino bul 310FP)
*YP05= 0.12V (vicino bul 310FP)
*CP07= 322V (dopo ponte diodi)
*RP03= 321V (vicino trasformatore LP03)
-con puntale nero su sgnd le seguenti:
* reoforo pin 1 circa 0.086V
Purtroppo non ho potuto fare la misura col multimetro, con una resistenza di carico da 300 Ohm/40W, perché per il momento non ce l'ho disponibile, cosa potrei usare come alternativa?
1) il bul 310fp non si è bruciato
2) il led rosso non si è acceso
Ho fatto alcune misure di tensione in corrente continua col multimentro:
-con puntale nero su pgnd le seguenti:
*YP06= 321V (vicino bul 310FP)
*YP05= 0.12V (vicino bul 310FP)
*CP07= 322V (dopo ponte diodi)
*RP03= 321V (vicino trasformatore LP03)
-con puntale nero su sgnd le seguenti:
* reoforo pin 1 circa 0.086V
Purtroppo non ho potuto fare la misura col multimetro, con una resistenza di carico da 300 Ohm/40W, perché per il momento non ce l'ho disponibile, cosa potrei usare come alternativa?
-

AccDel
33 2 5 - CRU - Account cancellato su Richiesta utente
- Messaggi: 273
- Iscritto il: 13 feb 2017, 21:40
1
voti
AccDel ha scritto:1) il bul 310fp non si è bruciato
Bene
Direi a questo punto che il problema e' da imputare sul carico del secondario.
Se hai una lampadina a filamento (230V/40W),puoi connetterla tra il Pin 4-3 e 2.
La misura e' del tutto "empirica"serve solo a constatare,la tensione sul secondario.
⋮ƎlectroYou
-

stefanob70
14,1k 5 11 13 - Master EY

- Messaggi: 3190
- Iscritto il: 14 lug 2012, 13:14
- Località: Roma
0
voti
Che non sia sia bruciato il bul è sicuramente positivo
Purtroppo la lampada non si accende, ho usato una lampada (dovrebbe essere alogena) 230V / 40W (che ha una luminosita per 702 lumen credo come se la lmpada sia da 60W)-(classe D)con il collegamento ai refori che mi avevi detto, non so se andava bene ugualmente come tipo di lampada.
Inoltre ho misurato col multimentro sulla spina del lume a cui è avvitata la suddetta lampada con il collegamento del trasformatore in corrente continua acceso, ed ho circa 0.01V (come punta massima di valore oscillante)
Purtroppo la lampada non si accende, ho usato una lampada (dovrebbe essere alogena) 230V / 40W (che ha una luminosita per 702 lumen credo come se la lmpada sia da 60W)-(classe D)con il collegamento ai refori che mi avevi detto, non so se andava bene ugualmente come tipo di lampada.
Inoltre ho misurato col multimentro sulla spina del lume a cui è avvitata la suddetta lampada con il collegamento del trasformatore in corrente continua acceso, ed ho circa 0.01V (come punta massima di valore oscillante)
-

AccDel
33 2 5 - CRU - Account cancellato su Richiesta utente
- Messaggi: 273
- Iscritto il: 13 feb 2017, 21:40
1
voti
AccDel ha scritto:Inoltre ho misurato col multimentro sulla spina del lume con il collegamento del trasformatore in corrente continua
1)Ricominciamo,risalda tutti i reofori del trafo.
2)Dissalda il pin 1LL05 (trasf.EHT)in modo tale da misurare direttamente sull'catodo del Diodo DP20.
3)Connetti la lampada,un capo sul catodo DP20(striscia bianca) e l'altro capo sul Pin 2 Trafo.
Se ancora non funziona vuol dire che dobbiamo forzare l'enable.
NB,
sull'uscita del trafo non puoi misurare in continua,perche' la frequenza di commutazione si aggira intorno ai 25Khz.A quella frequenza il tuo multimetro darebbe valori discordanti da quelli ideali.
⋮ƎlectroYou
-

stefanob70
14,1k 5 11 13 - Master EY

- Messaggi: 3190
- Iscritto il: 14 lug 2012, 13:14
- Località: Roma
Torna a Costruzione, riparazione, riutilizzo
Chi c’è in linea
Visitano il forum: Nessuno e 34 ospiti

Elettrotecnica e non solo (admin)
Un gatto tra gli elettroni (IsidoroKZ)
Esperienza e simulazioni (g.schgor)
Moleskine di un idraulico (RenzoDF)
Il Blog di ElectroYou (webmaster)
Idee microcontrollate (TardoFreak)
PICcoli grandi PICMicro (Paolino)
Il blog elettrico di carloc (carloc)
DirtEYblooog (dirtydeeds)
Di tutto... un po' (jordan20)
AK47 (lillo)
Esperienze elettroniche (marco438)
Telecomunicazioni musicali (clavicordo)
Automazione ed Elettronica (gustavo)
Direttive per la sicurezza (ErnestoCappelletti)
EYnfo dall'Alaska (mir)
Apriamo il quadro! (attilio)
H7-25 (asdf)
Passione Elettrica (massimob)
Elettroni a spasso (guidob)
Bloguerra (guerra)
