mario663 ha scritto:Ho realizato il circuito in schema con il regolatore di tensione LM7805 da come capisco anche se lo regolo ad esempio 9.12 V non ci sono problemi...giusto? (Meglio un pochino di più no...?)
va benissimo anche con 9.12 V
mario663 ha scritto:Ho realizato il circuito in schema con il regolatore di tensione LM7805 da come capisco anche se lo regolo ad esempio 9.12 V non ci sono problemi...giusto? (Meglio un pochino di più no...?)


mario663 ha scritto: ho paura siccome ho usato un trimmer invece dell potenziometro che possa oscillare e scendere andando sotto tensione..!


setteali ha scritto:Il trimmer se non e' rotto va meglio del potenziometro, per il fatto che il pot si puo muovere toccandolo per sbaglio
allora lo regolo a 9 V precisi ed alimento il tester mario663 ha scritto:
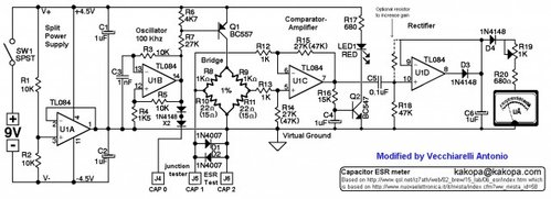
schema:
Torna a Costruzione, riparazione, riutilizzo
Visitano il forum: Nessuno e 18 ospiti