No power monitor LG!
39 messaggi
• Pagina 3 di 4 • 1, 2, 3, 4
0
voti
heisenbug ha scritto:Intanto, su apparecchiature non nuove, sui primari e secondari degli switching, come, nel tuo caso, attorno ai buck converter trovi degli elettrolitici, cambiali tutti con nuovi e freschi. Non si prova ESR e cose del genere, perche' e' tutta roba che puo' mal funzionare sotto tensione. Dovresti staccarli, provarli anche dandogli una tesnione prossima alla massima, etc, insomma, gli elettrolitici si cambiano perche l'elettrolita con gli anni perde le sue proprieta'.
Parli degli elettriolitici in parallelo al c535....?
Se sì, sarebbero loro a essere guasti non avrei neanche i 12V stabili in ingresso all buck-converter!
Non trovi??
heisenbug ha scritto:Si, essendo uno step down, in uscita mi aspetterei uan tensione stabile.
Mi ero sbgliato a dirti di misurare sul diodo, il diodo viene prima delal bobina, andavo a mente e mi era sfuggito. nei buck converter _dopo_ la bobina (e non sul pin LX dive c'e' solo un segnale alternato che non va misurato) devi avere una tensione stabile. Prova anche collegando e scollegando un lieve carico, che chieda che ne so 200mA, e vedere che la tensione resti stabile.
Sull catodo dell diodo D500 sempre con scheda senza carico ho una tensione di 5V non stabile così anche sul positivo dell C532!
0
voti
heisenbug ha scritto:
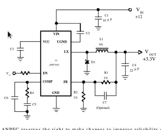
dopo la boina, li dove vedi 3,3 in questo schemino. Nel tuo possono essere 5, devi anche capire se e' configurato per la tensione che misuri, visto che e' "adjustable"
Si dovrebbero essere 5V!
0
voti
mario663 ha scritto:heisenbug ha scritto:Intanto, su apparecchiature non nuove, sui primari e secondari degli switching, come, nel tuo caso, attorno ai buck converter trovi degli elettrolitici, cambiali tutti con nuovi e freschi. Non si prova ESR e cose del genere, perche' e' tutta roba che puo' mal funzionare sotto tensione. Dovresti staccarli, provarli anche dandogli una tesnione prossima alla massima, etc, insomma, gli elettrolitici si cambiano perche l'elettrolita con gli anni perde le sue proprieta'.
Parli degli elettriolitici in parallelo al c535....?
Se sì, sarebbero loro a essere guasti non avrei neanche i 12V stabili in ingresso all buck-converter!
Non trovi??
Io non sono riparatore di professione, perche lavoro sui driver linux e cose del genere. Ma fidati, ne ho riparate tante di apparecchiature. Elettrolitici si cambiano se l'apparechcio ha piu di qualche anno come buona prassi di manutenzione. E ricorda, i condensatori di dovrebbero testare anche sotto tensione. Poi vedi tu, perche' essendo i condensatori spesso la cuasa di altri guasti, se non li cambi, potresti far funzionare ma prima o poi possono introdurre problemi.
[/quote]mario663 ha scritto:heisenbug ha scritto:Si, essendo uno step down, in uscita mi aspetterei uan tensione stabile.
Mi ero sbgliato a dirti di misurare sul diodo, il diodo viene prima delal bobina, andavo a mente e mi era sfuggito. nei buck converter _dopo_ la bobina (e non sul pin LX dive c'e' solo un segnale alternato che non va misurato) devi avere una tensione stabile. Prova anche collegando e scollegando un lieve carico, che chieda che ne so 200mA, e vedere che la tensione resti stabile.
Sull catodo dell diodo D500 sempre con scheda senza carico ho una tensione di 5V non stabile così anche sul positivo dell C532!
Ti ho detto, si misura dopo la bobina, D500 hai ancora il duty cycle, mi ero sbagliato.
Ultima modifica di
hyroio il 3 apr 2020, 10:42, modificato 1 volta in totale.
-

hyroio
106 1 4 - CRU - Account cancellato su Richiesta utente
- Messaggi: 137
- Iscritto il: 17 mar 2020, 13:06
0
voti
mario663 ha scritto:heisenbug ha scritto:Intanto, su apparecchiature non nuove, sui primari e secondari degli switching, come, nel tuo caso, attorno ai buck converter trovi degli elettrolitici, cambiali tutti con nuovi e freschi. Non si prova ESR e cose del genere, perche' e' tutta roba che puo' mal funzionare sotto tensione. Dovresti staccarli, provarli anche dandogli una tesnione prossima alla massima, etc, insomma, gli elettrolitici si cambiano perche l'elettrolita con gli anni perde le sue proprieta'.
Parli degli elettriolitici in parallelo al c535....?
Se sì, sarebbero loro a essere guasti non avrei neanche i 12V stabili in ingresso all buck-converter!
Non trovi??
Io non sono riparatore di professione, perche lavoro diu driver linux. Ma fidati, ne ho riparate tante di apparecchiature. Elettrolitici si cambiano se l'apparechcio ha piu di qualche anno come buona prassi di manutenzione. E ricorda, i condensatori di dovrebbero testare anche sotto tensione. Poi vedi tu, perche' essendo i condensatori spesso la cuasa di altri guasti, se non li cambi, potresti far funzionare ma prima o poi possono introdurre problemi.
[/quote]mario663 ha scritto:heisenbug ha scritto:Si, essendo uno step down, in uscita mi aspetterei uan tensione stabile.
Mi ero sbgliato a dirti di misurare sul diodo, il diodo viene prima delal bobina, andavo a mente e mi era sfuggito. nei buck converter _dopo_ la bobina (e non sul pin LX dive c'e' solo un segnale alternato che non va misurato) devi avere una tensione stabile. Prova anche collegando e scollegando un lieve carico, che chieda che ne so 200mA, e vedere che la tensione resti stabile.
Sull catodo dell diodo D500 sempre con scheda senza carico ho una tensione di 5V non stabile così anche sul positivo dell C532!
Ti ho detto, si misura dopo la bobina, D500 hai ancora il duty cycle, mi ero sbagliato.
-

hyroio
106 1 4 - CRU - Account cancellato su Richiesta utente
- Messaggi: 137
- Iscritto il: 17 mar 2020, 13:06
0
voti
Dopo la bobina è cioè...? comunque ho trovato il manual service https://elektrotanya.com/lg_flatron_w2284f_ch_lm84d.pdf/download.html#dl
39 messaggi
• Pagina 3 di 4 • 1, 2, 3, 4
Torna a Costruzione, riparazione, riutilizzo
Chi c’è in linea
Visitano il forum: Nessuno e 15 ospiti

Elettrotecnica e non solo (admin)
Un gatto tra gli elettroni (IsidoroKZ)
Esperienza e simulazioni (g.schgor)
Moleskine di un idraulico (RenzoDF)
Il Blog di ElectroYou (webmaster)
Idee microcontrollate (TardoFreak)
PICcoli grandi PICMicro (Paolino)
Il blog elettrico di carloc (carloc)
DirtEYblooog (dirtydeeds)
Di tutto... un po' (jordan20)
AK47 (lillo)
Esperienze elettroniche (marco438)
Telecomunicazioni musicali (clavicordo)
Automazione ed Elettronica (gustavo)
Direttive per la sicurezza (ErnestoCappelletti)
EYnfo dall'Alaska (mir)
Apriamo il quadro! (attilio)
H7-25 (asdf)
Passione Elettrica (massimob)
Elettroni a spasso (guidob)
Bloguerra (guerra)
