edgar ha scritto: E' lui
Grazie, mi piacerebe costruirlo ma con la cnc ho un po di problemi a fare lo stampato a causa di piste molto fine.
edgar ha scritto: E' lui


edgar ha scritto:Comandi !
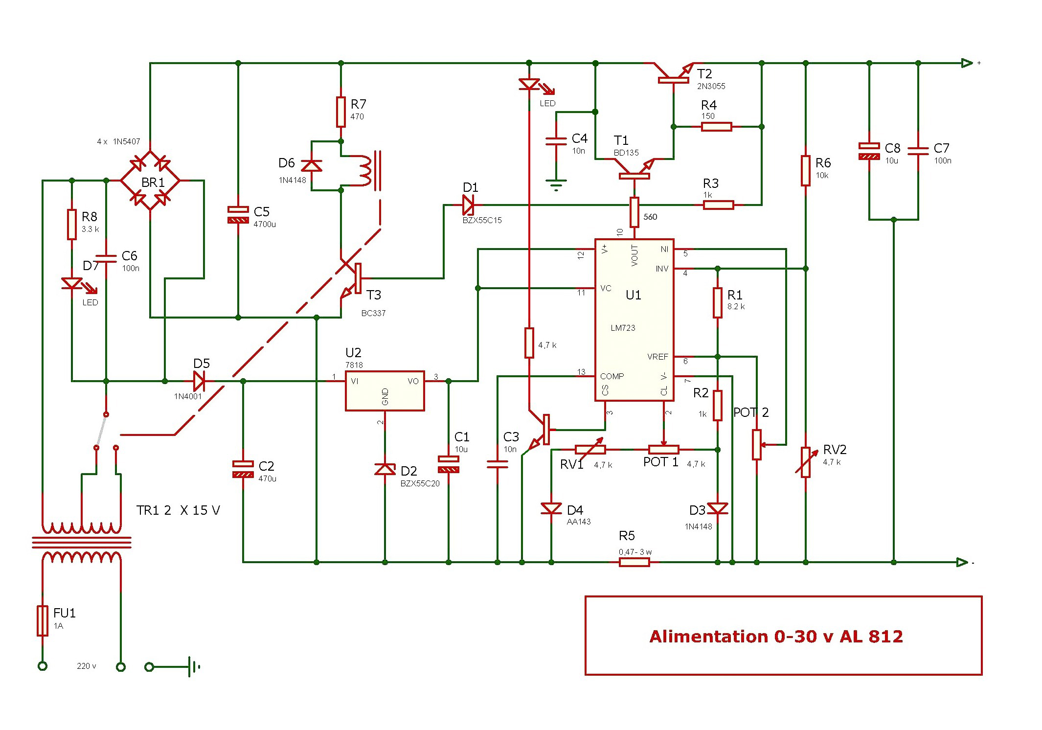
abusivo ha scritto:Nei casi da te linkati mi pare di capire che il 723 viene usato solo come riferimento di una tensione stabile e non "regola" un bel niente.Giusto?
Altra domanda: il trafo da cui prelevo i 18V 10A ha anche un secondario singolo separato da 18V 1A.
Ora volevo riprodurre lo schema di Elektor ma dovrei aggiungere un piccolo trafo con un secondario da 12-0-12 che ho difficoltà a farlo entrare nello spazio all'interno dell'alimentatore
Quindi la mia domanda è: posso riprodurre lo schema di B&O andando ad aggiungere altri transistor in parallelo, tramite resistenza di compensazione, sugli emettitori, al finale?
Riuscirò a regolare i 10 A?


edgar ha scritto:...l'alimentazione ausiliaria perché anche trasformatori di bassa potenza da 9+9 V, lavorando quasi a vuoto, danno tensioni più elevate...
elektronik ha scritto:...un po' di transistor in parallelo con un transistor driver ad alto guadagno e dovresti farcela...


Torna a Costruzione, riparazione, riutilizzo
Visitano il forum: Nessuno e 42 ospiti