Cos'è ElectroYou | Login Iscriviti

ElectroYou - la comunità dei professionisti del mondo elettrico

Riparazione alimentatore switching 12V - 6,5A

Tecniche per la costruzione e la riparazione di apparecchiature elettriche e non. Ricerca guasti. Adattamenti e riutilizzazioni
1
voti

[21] Re: Riparazione alimentatore switching 12V - 6,5A

Messaggioda Foto Utenteelektronik » 7 mar 2021, 22:05

AZZZ ha scritto:quando Foto Utenteelektronik avrà finito di arrampicarsi sugli specchi tornerò a rispondere
intanto ciao! O_/

Si vede che fai presto a dimenticare i punti negativi che ti sei beccato inizialmente e adesso fai il professore senza dire nulla, non hai dato nessun aiuto non hai spiegato il perché e poi dici che io mi arrampico sugli specchi, di sicuro sarà come dici e io sono cosciente che non sono preparato ma di certo non agisco come invece hai fatto tu, e quà la chiudo, un caro saluto dal geco di electroyou
Avatar utente
Foto Utenteelektronik
7.800 4 6 7
Master
Master
 
Messaggi: 3836
Iscritto il: 12 mag 2015, 22:26

-4
voti

[22] Re: Riparazione alimentatore switching 12V - 6,5A

Messaggioda Foto UtenteAZZZ » 7 mar 2021, 23:01

Ciao Foto UtenteAlan18, non farci caso a queste piccolissime disquisizioni. [battuta rimossa] :mrgreen: :mrgreen:
Fidati di me e di cosa ti sto dicendo ora: ma buttalo subito all'isola ecologica e non pensarci più! E' totalmente inutile cercare di riparare un oggetto simile! E ancora non riesco a capire come mai nessuno in questo bel forum non sia stato in grado di consigliare una risposta del genere. ;-)
O_/
Ultima modifica di Foto Utentebrabus il 20 mar 2021, 16:41, modificato 1 volta in totale.
Motivazione: Rimossa battuta che poteva essere causa di fraintendimento
Avatar utente
Foto UtenteAZZZ
256 1 5 6
CRU - Account cancellato su Richiesta utente
 
Messaggi: 620
Iscritto il: 4 mag 2018, 21:47

2
voti

[23] Re: Riparazione alimentatore switching 12V - 6,5A

Messaggioda Foto UtenteAlan18 » 7 mar 2021, 23:13

AZZZ ha scritto:Fidati di me e di cosa ti sto dicendo ora: ma buttalo subito all'isola ecologica e non pensarci più! E' totalmente inutile cercare di riparare un oggetto simile!

Beh lo scopo è quello didattico e studiarne il funzionamento. Considera che nemmeno mi serve....
Avatar utente
Foto UtenteAlan18
514 1 3 7
Frequentatore
Frequentatore
 
Messaggi: 225
Iscritto il: 8 mar 2020, 13:11

3
voti

[24] Re: Riparazione alimentatore switching 12V - 6,5A

Messaggioda Foto UtenteAlan18 » 8 mar 2021, 13:21

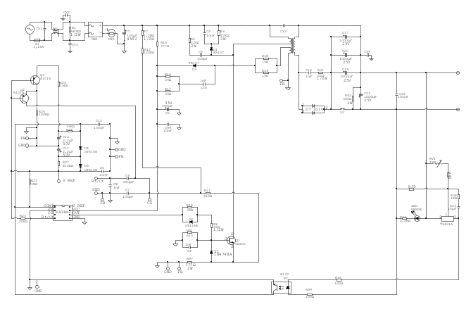
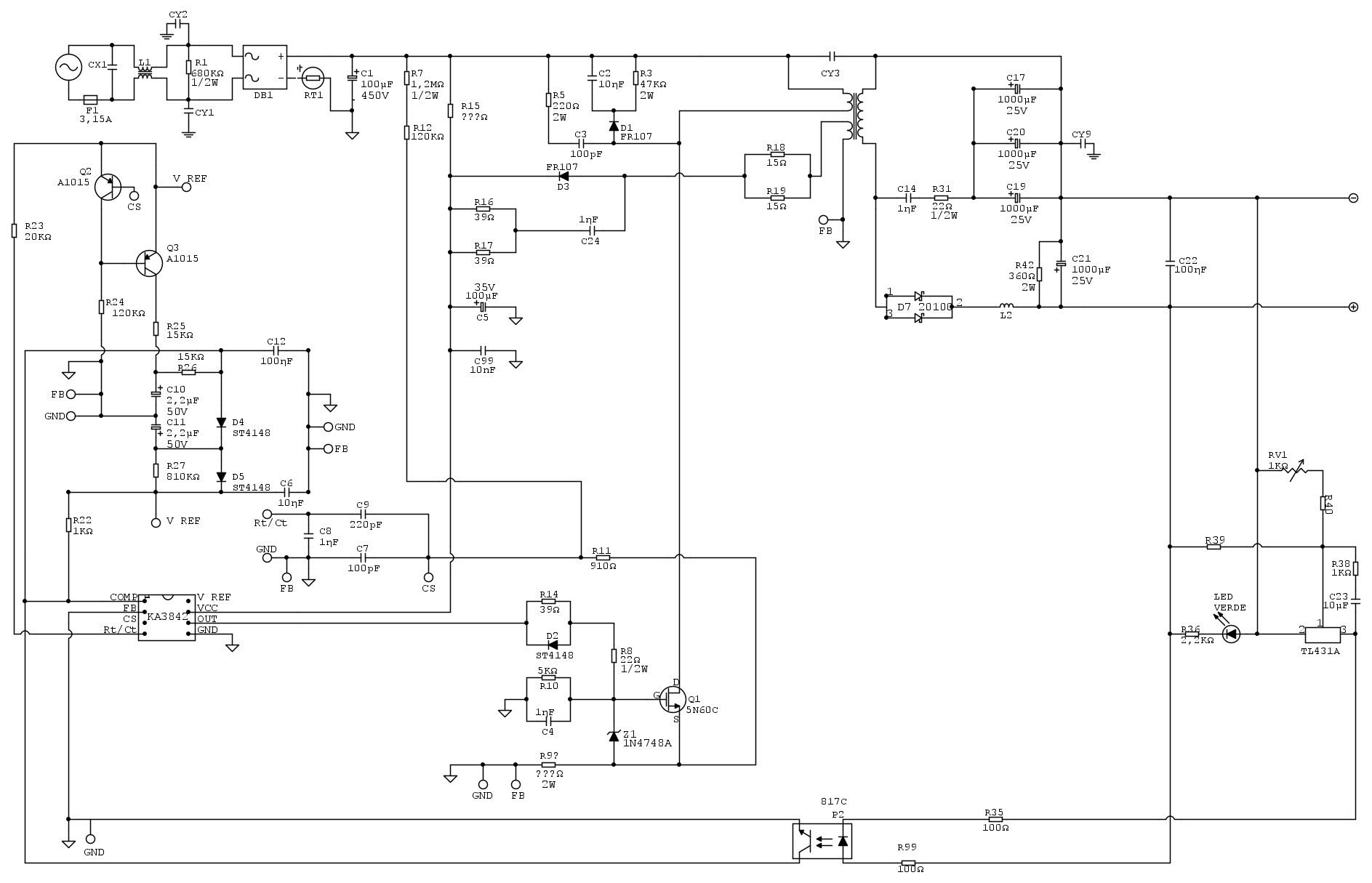
Buongiorno a tutti. Ho ricontrollato lo schema ed ho (spero) corretto gli errori. Almeno quelli gravi. C'era anche un collegamento invertito tra COMP e VRef.
In base a quello che ho capito ed ad alcuni video e schemi che ho confrontato, in particolare su uno in cui lo schema era quasi uguale (ma l'alimentatore erogava 10A max contro il mio che è da 6,5A, entrambi a 12V) ho tratto alcune considerazioni.

Penso che la R15 serva a limitare la corrente al Vcc all'accensione (resistenza di start-up?). Da datasheet la I di start-up dell'integrato è 0,45mA a 16V. Sto dicendo assurdità? Posso calcolare il giusto valore?

La R9 invece credo sia la resistenza di sensing e deve essere di valore estremamente basso. Nello schema che ho usato per il confronto venivano usate 2 resistenze in parallelo da 0,47ohm collegate al source di un K2645 che ha parametri leggermente superiori al mio 5N60C.

Ecco il mio schema
Avatar utente
Foto UtenteAlan18
514 1 3 7
Frequentatore
Frequentatore
 
Messaggi: 225
Iscritto il: 8 mar 2020, 13:11

6
voti

[25] Re: Riparazione alimentatore switching 12V - 6,5A

Messaggioda Foto Utentebrabus » 8 mar 2021, 13:42

AZZZ ha scritto:Ciao Foto UtenteAlan18, non farci caso a queste piccolissime disquisizioni. [Battuta rimossa] :mrgreen: :mrgreen:
Fidati di me e di cosa ti sto dicendo ora: ma buttalo subito all'isola ecologica e non pensarci più! E' totalmente inutile cercare di riparare un oggetto simile! E ancora non riesco a capire come mai nessuno in questo bel forum non sia stato in grado di consigliare una risposta del genere. ;-)
O_/


Questo "bel forum" non tollera:
- attacchi personali
- battute misogine

Saranno presi provvedimenti.
Ultima modifica di Foto Utentebrabus il 20 mar 2021, 16:43, modificato 1 volta in totale.
Motivazione: Rimozione battuta nel messaggio quotato
Alberto.
Avatar utente
Foto Utentebrabus
22,2k 4 11 13
G.Master EY
G.Master EY
 
Messaggi: 3146
Iscritto il: 26 gen 2009, 15:16

1
voti

[26] Re: Riparazione alimentatore switching 12V - 6,5A

Messaggioda Foto UtenteWALTERmwp » 8 mar 2021, 14:35

AZZZ ha scritto:(...) Fidati di me e di cosa ti sto dicendo ora: ma buttalo subito all'isola ecologica e non pensarci più! E' totalmente inutile cercare di riparare un oggetto simile! (...)
l'aspetto utilitaristico è uno, poi ve ne sono altri ma ho visto che @Alan18 ha risposto in merito: gli interessi individuali possono essere i più disparati.

Saluti
W - U.H.F.
Avatar utente
Foto UtenteWALTERmwp
30,2k 4 8 13
G.Master EY
G.Master EY
 
Messaggi: 8990
Iscritto il: 17 lug 2010, 18:42
Località: le 4 del mattino

0
voti

[27] Re: Riparazione alimentatore switching 12V - 6,5A

Messaggioda Foto Utenteelektronik » 8 mar 2021, 14:42

Ciao Foto UtenteAlan18 sei da lodare, sono contento che con un pizzico di orgoglio sei andato avanti per la tua strada e questo e una cosa che a me piace, anche io quando mi regalano una scheda, prima la riparo e poi semmai la smonto per prendermi i componenti che mi servono nei miei progetti.
Avatar utente
Foto Utenteelektronik
7.800 4 6 7
Master
Master
 
Messaggi: 3836
Iscritto il: 12 mag 2015, 22:26

0
voti

[28] Re: Riparazione alimentatore switching 12V - 6,5A

Messaggioda Foto UtenteAlan18 » 8 mar 2021, 16:14

Grazie Elektronik. Mi dispiace che la discussione abbia virato su altre questioni personali e abbia distolto dal mio interrogativo principale. Nel frattempo, mentre cerco altre soluzioni, rimango in attesa di ulteriori consigli/correzioni . Se nelle disquisizioni varie, qualcuno se lo fosse perso...ho corretto lo schema.
Intanto grazie a tutti.
Avatar utente
Foto UtenteAlan18
514 1 3 7
Frequentatore
Frequentatore
 
Messaggi: 225
Iscritto il: 8 mar 2020, 13:11

0
voti

[29] Re: Riparazione alimentatore switching 12V - 6,5A

Messaggioda Foto UtenteIsidoroKZ » 8 mar 2021, 20:06

Alan18 ha scritto: mentre cerco altre soluzioni...


Mi sono perso, soluzioni per che cosa?

C24 adesso ha senso, resta ancora il fatto che FB non puo` essere collegato a ground. Anche la zona dei due transistori pnp non mi pare molto corretta. I condensatori in uscita, dalle parti di C18, non sono messi correttamente.

Penso che la R15 serva a limitare la corrente al Vcc all'accensione (resistenza di start-up?). Da datasheet la I di start-up dell'integrato è 0,45mA a 16V. Sto dicendo assurdità? Posso calcolare il giusto valore?


Si`, e`giusto. Con la tensione minima di ingresso deve essere in grado di far passare almeno 1mA per caricare il condensatore C5 sull'alimentazione. Se R15 e` troppo grande, il circuito non parte. Se e` grande parte con un certo ritardo. Se e` piccola scalda molto, se e` troppo piccola distrugge il circuito perche' porta l'alimentazione dell'integrato oltre al suo valore massimco accettabile.

Il convertitore accetta solo in ingresso 230V oppure lavora anche a 110V? Nel primo caso direi 220kΩ-270kΩ 1W, nel secondo caso 100kΩ-120kΩ, 2W.

La R9 invece credo sia la resistenza di sensing e deve essere di valore estremamente basso.


Si`, R9 e` la resistenza di sense, deve essere del valore giusto, non estremamente basso. Per avere una resistenza di valore estremamente basso basterebbe un pezzo di filo! La formula per stimare il valore della resistenza l'ho indicata qualche messaggio fa, dove ho anche detto che cosa capita se e`troppo grande o troppo piccola.

Bene che hai messo il simbolo corretto per il ground, a questo punto non serve portare in giro ancora i collegamenti di ground, e scrivere che e` GND oppure collegato anche a FB, vedi qui sotto dove ho preso dei pezzi del tuo schema. Invece il pallino con scritto VREF va bene, indica dove viene portata VREF senza incasinare tutto con collegamenti che rendono illeggibile lo schema.



Misura per favore la resistenza fra il piedino 5 e il piedino 2 dell'integrato e riporta la misura. Quello switching e` un prodotto di uso generale o serve per alimentare qualche carico particolare?
Per usare proficuamente un simulatore, bisogna sapere molta più elettronica di lui
Plug it in - it works better!
Il 555 sta all'elettronica come Arduino all'informatica! (entrambi loro malgrado)
Se volete risposte rispondete a tutte le mie domande
Avatar utente
Foto UtenteIsidoroKZ
121,2k 1 3 8
G.Master EY
G.Master EY
 
Messaggi: 21059
Iscritto il: 17 ott 2009, 0:00

0
voti

[30] Re: Riparazione alimentatore switching 12V - 6,5A

Messaggioda Foto UtenteAlan18 » 8 mar 2021, 21:17

IsidoroKZ ha scritto:Mi sono perso, soluzioni per che cosa?

No, intendevo soluzioni per scoprire i giusti valori di resistenza.

IsidoroKZ ha scritto:C24 adesso ha senso, resta ancora il fatto che FB non puo` essere collegato a ground. Anche la zona dei due transistori pnp non mi pare molto corretta. I condensatori in uscita, dalle parti di C18, non sono messi correttamente.

FB: ieri ho messo una foto del lato saldature e FB è proprio connesso a GND già dalle piste. Non so che dire. Tra l'altro in un video su youtube ho trovato uno schema con FB connesso a GND (se serve lo linko).
Transistor: mi sono accorto solo questo pomeriggio, dissaldandoli e controllando che non fossero guasti, che mi ero segnato i pin in ordine errato (svista madornale). Quindi effettivamente i collegamenti erano sbagliati. Ho provveduto a correggere.
C18: penso ti riferissi a C19. Comunque si, mi era sfuggito un collegamento verso L2 e D7. Sistemato anche questo.[/quote]

IsidoroKZ ha scritto:Il convertitore accetta solo in ingresso 230V oppure lavora anche a 110V? Nel primo caso direi 220kΩ-270kΩ 1W, nel secondo caso 100kΩ-120kΩ, 2W.

Solo 220 V.

IsidoroKZ ha scritto:La formula per stimare il valore della resistenza l'ho indicata qualche messaggio fa.

Devo un po' studiarmela quella formula e soprattutto capire se sono valori che posso misurare/calcolare. Servono strumenti particolari o basta il multimetro, datasheet ed una calcolatrice?

Sono contento che graficamente sia tutto più comprensibile. Grazie per tutti i consigli. In effetti mi sembrava un po' ridondante indicare GND ovunque, ma penso che servisse più a me per avere meglio sotto controllo i vari collegamenti.

IsidoroKZ ha scritto:Misura per favore la resistenza fra il piedino 5 e il piedino 2 dell'integrato e riporta la misura. Quello switching e` un prodotto di uso generale o serve per alimentare qualche carico particolare?

La resistenza tra pin 2 e 5 è 0. Infatti mi dà anche la continuità. Ogni tanto va a 0,1 ma penso sia lo strumento.
Questo alimentatore è per un uso generico. Penso sia anche abbastanza economico, niente di speciale.

Non mi mandate al diavolo, ma metto per l'ennesima volta il mio schema rivisto.
Avatar utente
Foto UtenteAlan18
514 1 3 7
Frequentatore
Frequentatore
 
Messaggi: 225
Iscritto il: 8 mar 2020, 13:11

PrecedenteProssimo

Torna a Costruzione, riparazione, riutilizzo

Chi c’è in linea

Visitano il forum: Nessuno e 37 ospiti