Ovviamente mi sono dimenticato di dire che per favorire il riciclo e il riutilizzo (economia circolare in ingresso al circuito si può mettere anche un vecchio alimentatore da PC portatile con uscita a 19Vcc anche 1A va benissimo in questo caso C1 non serve.
Chi preferisce il trasformatore col ponte classico invece lo dovrà mettere.
Ciao
Caricabatterie piombo acido 12v
32 messaggi
• Pagina 3 di 4 • 1, 2, 3, 4
3
voti
Attenzione che questo circuito può caricare una batteria ma non può contemporaneamente alimentare un carico.
Infatti, collegando un carico che assorbe per esempio 600 mA, senza la batteria, sulla resistenza Rs cadono 0,6 V, e sulla R1 altri 0,6 V (anziché gli 1,2 V a vuoto). La corrente che scorre su R1, R2 e il trimmer si dimezza, e si dimezza anche la tensione in uscita.
Se c'è collegata una batteria, sarà questa principalmente ad alimentare il carico, finché si scarica.
Collegando carichi più leggeri c'è comunque un abbassamento della tensione di ricarica della batteria, che tenderà così a scaricarsi.
Consiglio di modificare il circuito così:
Utilizza solo un diodo Schottky in più, e non abbassa la tensione di alimentazione in funzione della corrente assorbita dal carico. La carica della batteria è equivalente a prima.
Il diodo Schottky in uscita dall'LM317 si potrebbe anche evitare di mettere, eliminando così una piccola dipendenza della tensione d'uscita dalla corrente e dalla temperatura. Il prezzo che si paga è un assorbimento di 5 mA quando manca la corrente, che scaricherebbe una batteria da 1,2 Ah teoricamente in una decina di giorni. Potrebbe non essere un problema se i black-out previsti sono molto più brevi, o se i 5 mA sono trascurabili rispetto al consumo del carico.
Se si toglie quello Schottky bisogna aggiungere un diodo tra l'uscita e l'entrata dell'LM317, e all'ingresso dev'esserci un abituale raddrizzatore o comunque un alimentatore che non soffre se da spento gli viene applicata una tensione sull'uscita:
Infatti, collegando un carico che assorbe per esempio 600 mA, senza la batteria, sulla resistenza Rs cadono 0,6 V, e sulla R1 altri 0,6 V (anziché gli 1,2 V a vuoto). La corrente che scorre su R1, R2 e il trimmer si dimezza, e si dimezza anche la tensione in uscita.
Se c'è collegata una batteria, sarà questa principalmente ad alimentare il carico, finché si scarica.
Collegando carichi più leggeri c'è comunque un abbassamento della tensione di ricarica della batteria, che tenderà così a scaricarsi.
Consiglio di modificare il circuito così:
Utilizza solo un diodo Schottky in più, e non abbassa la tensione di alimentazione in funzione della corrente assorbita dal carico. La carica della batteria è equivalente a prima.
Il diodo Schottky in uscita dall'LM317 si potrebbe anche evitare di mettere, eliminando così una piccola dipendenza della tensione d'uscita dalla corrente e dalla temperatura. Il prezzo che si paga è un assorbimento di 5 mA quando manca la corrente, che scaricherebbe una batteria da 1,2 Ah teoricamente in una decina di giorni. Potrebbe non essere un problema se i black-out previsti sono molto più brevi, o se i 5 mA sono trascurabili rispetto al consumo del carico.
Se si toglie quello Schottky bisogna aggiungere un diodo tra l'uscita e l'entrata dell'LM317, e all'ingresso dev'esserci un abituale raddrizzatore o comunque un alimentatore che non soffre se da spento gli viene applicata una tensione sull'uscita:
Big fan of ⋮ƎlectroYou! Ausili per disabili e anziani su ⋮ƎlectroYou
Caratteri utili: À È É Ì Ò Ó Ù α β γ δ ε η θ λ μ π ρ σ τ φ ω Ω º ª ² ³ √ ∛ ∜ ₀ ₁ ₂ ₃ ₄ ₅ ₆ ∃ ∄ ∆ ∈ ∉ ± ∓ ∾ ≃ ≈ ≠ ≤ ≥
Caratteri utili: À È É Ì Ò Ó Ù α β γ δ ε η θ λ μ π ρ σ τ φ ω Ω º ª ² ³ √ ∛ ∜ ₀ ₁ ₂ ₃ ₄ ₅ ₆ ∃ ∄ ∆ ∈ ∉ ± ∓ ∾ ≃ ≈ ≠ ≤ ≥
0
voti
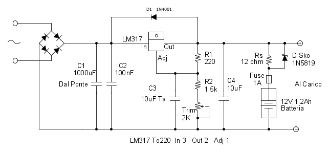
A questo punto vi chiedo quale di questi circuiti è il migliore per caricare una batteria tampone 12v 1.2A, E questo oppure uno degli altri schemi, se si quale, intanto ho corretto il circuito per adattarlo come suggerito
-

elektronik
7.800 4 6 7 - Master

- Messaggi: 3836
- Iscritto il: 12 mag 2015, 22:26
0
voti
Quello da te indicato va bene se parti dal presupposto che l'alimentatore sia preciso in tensione. Sceglierei tra quello di Stefano o di Guido indipendentemente. Sono entrambi validi a mio avviso.
La differenza è che con quello di Guido potrà a ricaricare la batteria puoi alimentare un carico maggiore. Se però non ti interessa allora quello di Stefano va benone!
La differenza è che con quello di Guido potrà a ricaricare la batteria puoi alimentare un carico maggiore. Se però non ti interessa allora quello di Stefano va benone!
1
voti
drGremi ha scritto:
La differenza è che con quello di Guido potrà a ricaricare la batteria puoi alimentare un carico maggiore. Se però non ti interessa allora quello di Stefano va benone!
Condivido chi mi ha preceduto ma il regolatore del tuo circuito lo devi tarare comunque a 13.5V.
Ciao
600 Elettra
1
voti
Ecco oggi stavo riordinando e mi è capitato in mano la mia "bibbia delle batterie ". Anni 80.
Questa è la tensione di fine carica per uso a cicli di una batteria a Pb-gel in funzione della temperatura ambiente.
Cito dal manuale Sonnenschein alle pagine seguenti :
Servizio di riserva in parallelo
Per uso di riserva si intende un sistema ali-
mentato da rete dove l'accumulatore resta
sempre sotto carica per intervenire unica-
mente in caso di caduta di rete.
Nel servizio di riserva il carico viene collegato
direttamente in parallelo alla batteria ed all'ali-
mentatore
In questa applicazione si dovrà aver cura di
controllare che l'alimentatore abbia una poten-
zialità tale da poter alimentare il carico, com-
presi i carichi di punta, senza che la tensione
scenda sotto il valore di riposo di 2,15 V/ele-
mento.
La batteria subentrerà così a piena potenza
solo in caso di mancanza di rete. Per questa
applicazione non è necessaria alcuna manu-
tensione né per la batteria né per l'alimentato-
re. Il processo di ricarica e mantenimento in
tampone sono automatici.
poiché la batteria è soggetta a carica per tutta
la sua vita non si dovrà mai superare la tensio-
ne di mantenimento di 2,3 V/elemento. Consi-
derando eventuali residui di alternata, non si
dovrà superare una tolleranza di 30 mV/ele-
mento.
Dato che, per il servizio di riserva, le batterie
vengono normalmente sovradimensionate e
nei paesi industriali le cadute di rete sono
poco frequenti e di durata limitata, la tensione
di tampone può raggiungere un valore minimo
di 2,25 V/elemento cioè 100 mV/elemento al
di sopra della tensione di riposo.
Servizio continuo in tampone
Anche nel servizio in tampone alimentatore,
batteria e carico sono connessi in parallelo
come per il servizio di riserva, cosicchè sussi-
stono le stesse norme per la ricarica e l'uso in
parallelo.
In questo caso però l'alimentatore fornisce
solo la corrente richiesta normalmente dal
carico, mentre per punte di carico la sua ten-
sione cade sotto la tensione di riposo della
batteria.
Avviene così che buona parte della corrente di
punta viene erogata dalla batteria. Per tale
applicazione si dovrà aver cura di controllare
che l'alimentatore abbia la potenzialità ed il
tempo per ricaricare la batteria tra due picchi
di scarica. In caso contrario si avrà una pro-
gressiva scarica della batteria.
Riassumendo 2.25 V/el a 20°C.
A 30 gradi presumibilmente potrebbero diventare 2.20 V/el
Ciao
Questa è la tensione di fine carica per uso a cicli di una batteria a Pb-gel in funzione della temperatura ambiente.
Cito dal manuale Sonnenschein alle pagine seguenti :
Servizio di riserva in parallelo
Per uso di riserva si intende un sistema ali-
mentato da rete dove l'accumulatore resta
sempre sotto carica per intervenire unica-
mente in caso di caduta di rete.
Nel servizio di riserva il carico viene collegato
direttamente in parallelo alla batteria ed all'ali-
mentatore
In questa applicazione si dovrà aver cura di
controllare che l'alimentatore abbia una poten-
zialità tale da poter alimentare il carico, com-
presi i carichi di punta, senza che la tensione
scenda sotto il valore di riposo di 2,15 V/ele-
mento.
La batteria subentrerà così a piena potenza
solo in caso di mancanza di rete. Per questa
applicazione non è necessaria alcuna manu-
tensione né per la batteria né per l'alimentato-
re. Il processo di ricarica e mantenimento in
tampone sono automatici.
poiché la batteria è soggetta a carica per tutta
la sua vita non si dovrà mai superare la tensio-
ne di mantenimento di 2,3 V/elemento. Consi-
derando eventuali residui di alternata, non si
dovrà superare una tolleranza di 30 mV/ele-
mento.
Dato che, per il servizio di riserva, le batterie
vengono normalmente sovradimensionate e
nei paesi industriali le cadute di rete sono
poco frequenti e di durata limitata, la tensione
di tampone può raggiungere un valore minimo
di 2,25 V/elemento cioè 100 mV/elemento al
di sopra della tensione di riposo.
Servizio continuo in tampone
Anche nel servizio in tampone alimentatore,
batteria e carico sono connessi in parallelo
come per il servizio di riserva, cosicchè sussi-
stono le stesse norme per la ricarica e l'uso in
parallelo.
In questo caso però l'alimentatore fornisce
solo la corrente richiesta normalmente dal
carico, mentre per punte di carico la sua ten-
sione cade sotto la tensione di riposo della
batteria.
Avviene così che buona parte della corrente di
punta viene erogata dalla batteria. Per tale
applicazione si dovrà aver cura di controllare
che l'alimentatore abbia la potenzialità ed il
tempo per ricaricare la batteria tra due picchi
di scarica. In caso contrario si avrà una pro-
gressiva scarica della batteria.
Riassumendo 2.25 V/el a 20°C.
A 30 gradi presumibilmente potrebbero diventare 2.20 V/el
Ciao
600 Elettra
1
voti
stefanopc ha scritto:Ecco oggi stavo riordinando e mi è capitato in mano la mia "bibbia delle batterie ". Anni 80.
Questa è la tensione di fine carica per uso a cicli di una batteria a Pb-gel in funzione della temperatura ambiente.
Grazie Mille.
-

elektronik
7.800 4 6 7 - Master

- Messaggi: 3836
- Iscritto il: 12 mag 2015, 22:26
0
voti
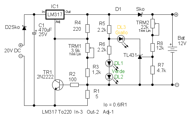
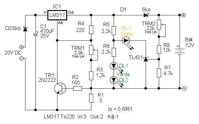
Se puo interessare da un'altra discussione è scaturita questa versione (piu completa) con limitazione di corrente e "volmetro" a due led.
Ciao
Ciao
600 Elettra
0
voti
stefanopc ha scritto:Se puo interessare da un'altra discussione è scaturita questa versione (piu completa) con limitazione di corrente e "volmetro" a due led.
Ciao Stefano, mi piacerebbe sapere come vanno tarati i trimmer, un caro saluto, Antonio
-

elektronik
7.800 4 6 7 - Master

- Messaggi: 3836
- Iscritto il: 12 mag 2015, 22:26
1
voti
Ciao Antonio.
Il trimmer 1 regola la tensione di fine carica.
Il trimmer 2 regola la tensione di soglia oltre cui si spengono i led verdi e si accende il led giallo.
R1 serve a regolare la massima corrente di carica.
Nel caso di batteria in tampone ( o riserva) si potrebbe regolare la tensione di fine carica a 13.45V.
La soglia del led si potrebbe regolare a 13.3 V.
La cosa interessante è che il volmetro misura la tensione direttamente sulla batteria senza la caduta del diodo.
Nel disegno manca il fusibile di batteria che comunque serve sempre.
Il trimmer 1 regola la tensione di fine carica.
Il trimmer 2 regola la tensione di soglia oltre cui si spengono i led verdi e si accende il led giallo.
R1 serve a regolare la massima corrente di carica.
Nel caso di batteria in tampone ( o riserva) si potrebbe regolare la tensione di fine carica a 13.45V.
La soglia del led si potrebbe regolare a 13.3 V.
La cosa interessante è che il volmetro misura la tensione direttamente sulla batteria senza la caduta del diodo.
Nel disegno manca il fusibile di batteria che comunque serve sempre.
600 Elettra
32 messaggi
• Pagina 3 di 4 • 1, 2, 3, 4
Torna a Costruzione, riparazione, riutilizzo
Chi c’è in linea
Visitano il forum: Nessuno e 14 ospiti

Elettrotecnica e non solo (admin)
Un gatto tra gli elettroni (IsidoroKZ)
Esperienza e simulazioni (g.schgor)
Moleskine di un idraulico (RenzoDF)
Il Blog di ElectroYou (webmaster)
Idee microcontrollate (TardoFreak)
PICcoli grandi PICMicro (Paolino)
Il blog elettrico di carloc (carloc)
DirtEYblooog (dirtydeeds)
Di tutto... un po' (jordan20)
AK47 (lillo)
Esperienze elettroniche (marco438)
Telecomunicazioni musicali (clavicordo)
Automazione ed Elettronica (gustavo)
Direttive per la sicurezza (ErnestoCappelletti)
EYnfo dall'Alaska (mir)
Apriamo il quadro! (attilio)
H7-25 (asdf)
Passione Elettrica (massimob)
Elettroni a spasso (guidob)
Bloguerra (guerra)







