Non so vorrei fare una cosa del genere
Solo che non ho capito i cablaggi dei relè con la lampada
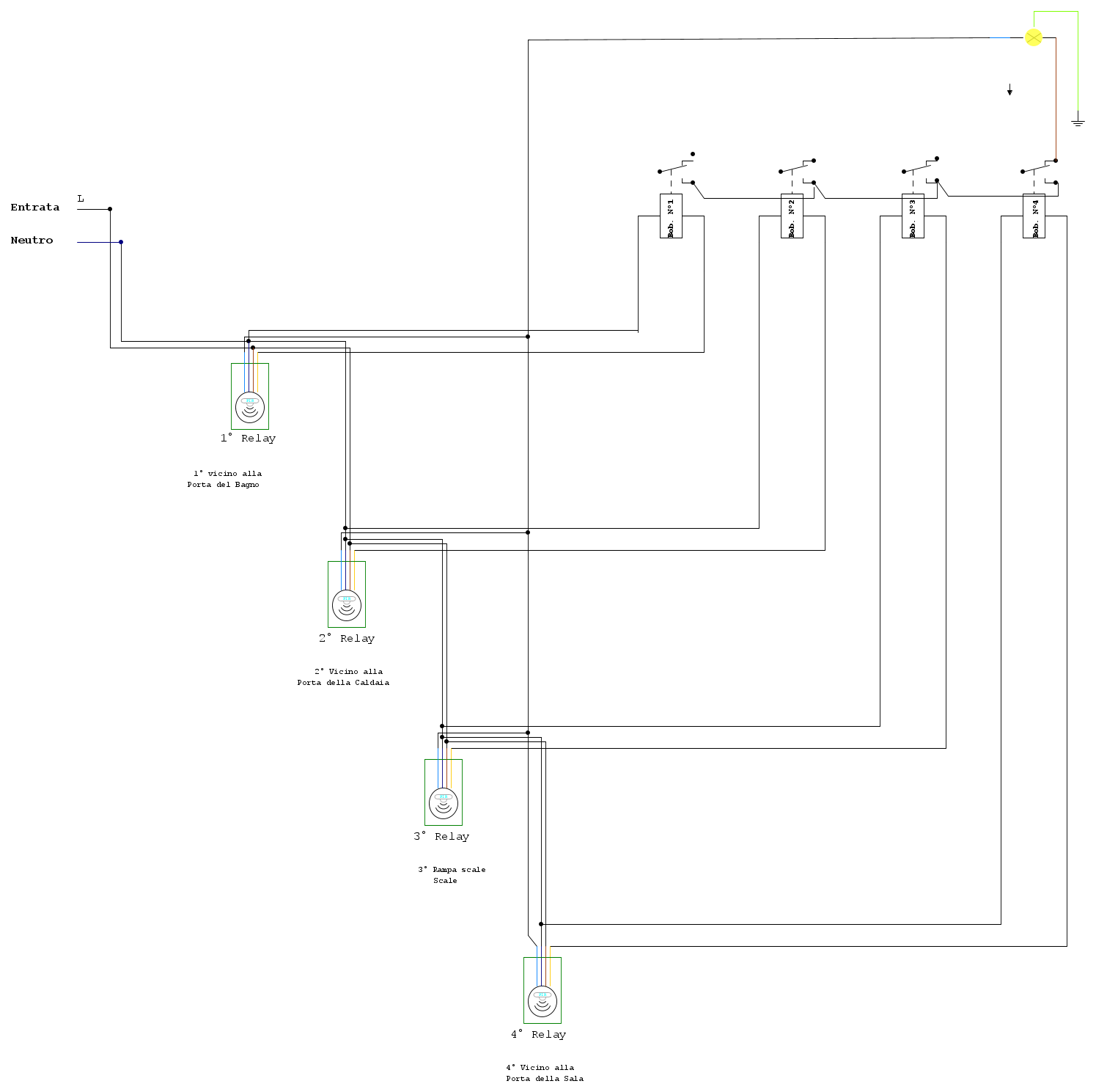
I pir presi in considerazione vanno alimentati altrimenti non credo funzionino.
Cablaggio PIR
0
voti
[32] Re: Cablaggio PIR
Ovviamente i PIR vanno tutti alimentati (anche in parallelo)
Poi per ogni PIR, al posto della lampada colleghi un rele'.
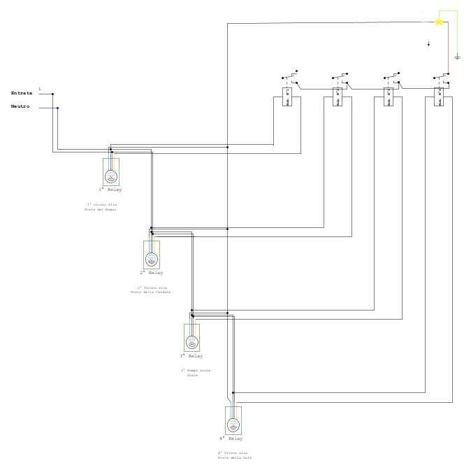
Poi dai rele', tutti i comuni vanno ad un capo della 230 (tu li non li hai collegati, mi sembra, hai connesso un NA alla lampada), tutti i contatti NA vanno alla lampada, l'altro capo della lampada va all'altro conduttore di linea.
Se volessi aggiungere un'interruttore di bypass per tenere la luce sempre accesa, ovviamente andrebbe in parallelo ai contatti dei rele'.
Poi per ogni PIR, al posto della lampada colleghi un rele'.
Poi dai rele', tutti i comuni vanno ad un capo della 230 (tu li non li hai collegati, mi sembra, hai connesso un NA alla lampada), tutti i contatti NA vanno alla lampada, l'altro capo della lampada va all'altro conduttore di linea.
Se volessi aggiungere un'interruttore di bypass per tenere la luce sempre accesa, ovviamente andrebbe in parallelo ai contatti dei rele'.
"Sopravvivere" e' attualmente l'unico lusso che la maggior parte dei Cittadini italiani,
sia pure a costo di enormi sacrifici, riesce ancora a permettersi.
sia pure a costo di enormi sacrifici, riesce ancora a permettersi.
-

Etemenanki
9.527 3 6 10 - Master

- Messaggi: 5951
- Iscritto il: 2 apr 2021, 23:42
- Località: Dalle parti di un grande lago ... :)
0
voti
[34] Re: Cablaggio PIR
Salve Etemenanki,
potresti dare una controllata allo schema se è come me lo hai spiegato.
Grazie
potresti dare una controllata allo schema se è come me lo hai spiegato.
Grazie
0
voti
[35] Re: Cablaggio PIR
Salve Etemenanki,
potresti dare una controllata allo schema se è come me lo hai spiegato.
Grazie
potresti dare una controllata allo schema se è come me lo hai spiegato.
Grazie
0
voti
[36] Re: Cablaggio PIR
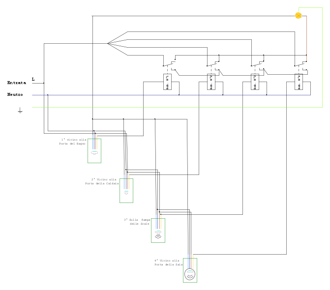
La lampada la devi collegare ai contatti normalmente aperti (altrimenti ti si spegne quando intervengono i PIR, tu li l'hai collegata ai normalmente chiusi), ed i contatti NC non serve che li colleghi a nulla ... per il resto, ma giusto per sicurezza, collega ogni rele' direttamente ai due fili del PIR dove andrebbe la lampadina, senza usare comuni, cosi non si rischia di creare anelli o corti.
"Sopravvivere" e' attualmente l'unico lusso che la maggior parte dei Cittadini italiani,
sia pure a costo di enormi sacrifici, riesce ancora a permettersi.
sia pure a costo di enormi sacrifici, riesce ancora a permettersi.
-

Etemenanki
9.527 3 6 10 - Master

- Messaggi: 5951
- Iscritto il: 2 apr 2021, 23:42
- Località: Dalle parti di un grande lago ... :)
0
voti
[38] Re: Cablaggio PIR
illuminor ha scritto:Aggiornato, sarà Corretto ?
Teoricamente apparentemente sembrerebbe apposto, ma attendiamo l'esito di chi ne sa di più.
0
voti
[39] Re: Cablaggio PIR
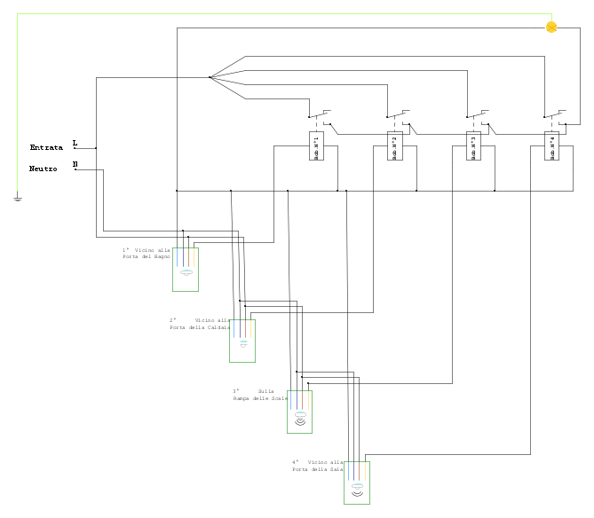
Tu li stai ancora usando un comune per le bobine dei rele'.
Ma poi lo porti anche alla lampada ... perche' ?
Collega la bobina di un rele' per ogni PIR usando entrambi i fili che dovrebbero andare alla lampada nello schema di utilizzo originale fornito, cosi non rischi di fare strani giri o corti.
Ma poi lo porti anche alla lampada ... perche' ?
Collega la bobina di un rele' per ogni PIR usando entrambi i fili che dovrebbero andare alla lampada nello schema di utilizzo originale fornito, cosi non rischi di fare strani giri o corti.
"Sopravvivere" e' attualmente l'unico lusso che la maggior parte dei Cittadini italiani,
sia pure a costo di enormi sacrifici, riesce ancora a permettersi.
sia pure a costo di enormi sacrifici, riesce ancora a permettersi.
-

Etemenanki
9.527 3 6 10 - Master

- Messaggi: 5951
- Iscritto il: 2 apr 2021, 23:42
- Località: Dalle parti di un grande lago ... :)
0
voti
[40] Re: Cablaggio PIR
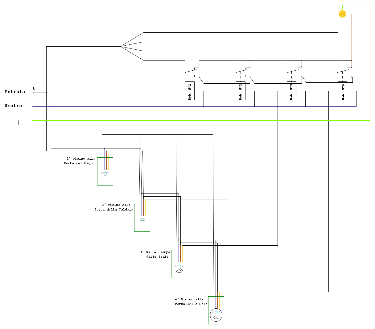
Se il cablaggio alla lampada cosi no va allora non ho proprio capito come va collegata.
Le bobine ora sono collegate con i fili che andrebbero alla lampada.
Le bobine ora sono collegate con i fili che andrebbero alla lampada.
Torna a Costruzione, riparazione, riutilizzo
Chi c’è in linea
Visitano il forum: Nessuno e 22 ospiti

Elettrotecnica e non solo (admin)
Un gatto tra gli elettroni (IsidoroKZ)
Esperienza e simulazioni (g.schgor)
Moleskine di un idraulico (RenzoDF)
Il Blog di ElectroYou (webmaster)
Idee microcontrollate (TardoFreak)
PICcoli grandi PICMicro (Paolino)
Il blog elettrico di carloc (carloc)
DirtEYblooog (dirtydeeds)
Di tutto... un po' (jordan20)
AK47 (lillo)
Esperienze elettroniche (marco438)
Telecomunicazioni musicali (clavicordo)
Automazione ed Elettronica (gustavo)
Direttive per la sicurezza (ErnestoCappelletti)
EYnfo dall'Alaska (mir)
Apriamo il quadro! (attilio)
H7-25 (asdf)
Passione Elettrica (massimob)
Elettroni a spasso (guidob)
Bloguerra (guerra)




