IMETEC X2 1700 guasto!
0
voti
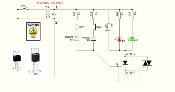
[54] Tester Triac!
abusivo ha scritto:Non può essere sempre Natale!
Se ci pensi in questa quarantena abbiamo fatto Natale, Pasqua ed epifania
0
voti
[55] Re: Tester Triac!
mario663 ha scritto:...abbiamo fatto Natale, Pasqua ed epifania...! ...
C'è una cosa che non mi torna!
Perché sono dimagrito?
Se quello che funziona basta non lo tocca' sennò te lassa!
0
voti
[57] Re: Tester Triac!
mario663 ha scritto:edgar se mi realizzo questo tester, ha corrente abbastanza per testare Triac tipo i BTA16...?
A occhio direi di si. C'era un vecchio progetto non ricordo se su nuova elettronica o cq di un prova scr / triac. Usava 4 led
0
voti
[60] Re: Tester Triac!
abusivo ha scritto:edgar ha scritto:...nuova elettronica...
Qui di sicuro!
CQ elettronica N. 02 1980 Pag. 284.
E' uno di quei progetti che avrei voluto realizzare ma ho sempre rimandato a domani, per 40 anni
Torna a Costruzione, riparazione, riutilizzo
Chi c’è in linea
Visitano il forum: Nessuno e 15 ospiti

Elettrotecnica e non solo (admin)
Un gatto tra gli elettroni (IsidoroKZ)
Esperienza e simulazioni (g.schgor)
Moleskine di un idraulico (RenzoDF)
Il Blog di ElectroYou (webmaster)
Idee microcontrollate (TardoFreak)
PICcoli grandi PICMicro (Paolino)
Il blog elettrico di carloc (carloc)
DirtEYblooog (dirtydeeds)
Di tutto... un po' (jordan20)
AK47 (lillo)
Esperienze elettroniche (marco438)
Telecomunicazioni musicali (clavicordo)
Automazione ed Elettronica (gustavo)
Direttive per la sicurezza (ErnestoCappelletti)
EYnfo dall'Alaska (mir)
Apriamo il quadro! (attilio)
H7-25 (asdf)
Passione Elettrica (massimob)
Elettroni a spasso (guidob)
Bloguerra (guerra)




