edgar ha scritto:E' uno di quei progetti che avrei voluto realizzare ma ho sempre rimandato a domani, per 40 anni![]()
Eh lo só ma in casi come questi è meglio attrezzarsi...
mario663 ha scritto:...sono rimasto un pó rammaricato dall LCR-T4 in questo caso
abusivo ha scritto:...Non può essere sempre Natale!
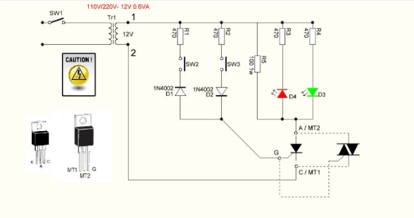
mario663 ha scritto:Siccome sono riuscito per ora a recuperare tutto il materiale.....


elektronik ha scritto:se no ci sarebbe quello descritto nel mio blog:
https://electronicconstruction.blogspot ... onent.html
...magari il tuo lo faró dopo aver provato questo...! 
mario663 ha scritto: Wà mi era proprio sfuggito di mente andare a vedere nell tuo blog......magari il tuo lo faró dopo aver provato questo...!


Torna a Costruzione, riparazione, riutilizzo
Visitano il forum: Nessuno e 59 ospiti