Ho ripreso in mano l'alimentatore, ma ancora sono in alto mare.
Ho fatto queste prove:
Lasciando collegati ed alimentati i transistor finali, gli ho dato una tensione variabile con l'alimentatore da banco con in serie una resistenza da 47 ohm (avevo questa a portata di mano) il risultato è ottimo sia in tensione che corrente.
Perciò questo stadio è OK.
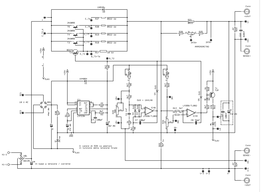
Ripristinando il circuito dei finali alla PCB , ho fatto delle misure di tensione con riferimento a massa dell'IC 723 e cioè sul pin 7, tra massa e pin 4 ( LM358 ) = - 6 V ( perché ho messo uno zener da 6,2 V ) e tra massa e pin 8 (LM358) = 20,7 V , perché ho un trasformatore che mi dà un po' piu di tensione.
In questo punto, ancora l'alimentatore non funziona 3 V circa non regolabili.
Alimentatore da autocostruirsi.
0
voti
Alex
https://www.facebook.com/Elettronicaeelettrotecnica
<< vedi di pigliare arditamente in mano, il dizionario che ti suona in bocca,
se non altro è schietto e paesano.
(Giuseppe Giusti) <<
https://www.facebook.com/Elettronicaeelettrotecnica
<< vedi di pigliare arditamente in mano, il dizionario che ti suona in bocca,
se non altro è schietto e paesano.
(Giuseppe Giusti) <<
0
voti
Ciao Alex, ma non sarà qualche integrato che non funziona?
-

gianniniivo
9.045 7 11 13 - No Rank
- Messaggi: 2875
- Iscritto il: 5 feb 2019, 23:50
1
voti
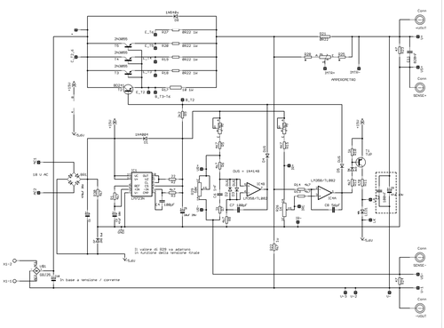
Alex, ma lo schema che hai pubblicato sembra diverso dallo schema originale di Elektor, controlla bene. A prima vista c'è qualcosa che non va su IC2, a meno che sia un integrato doppio...
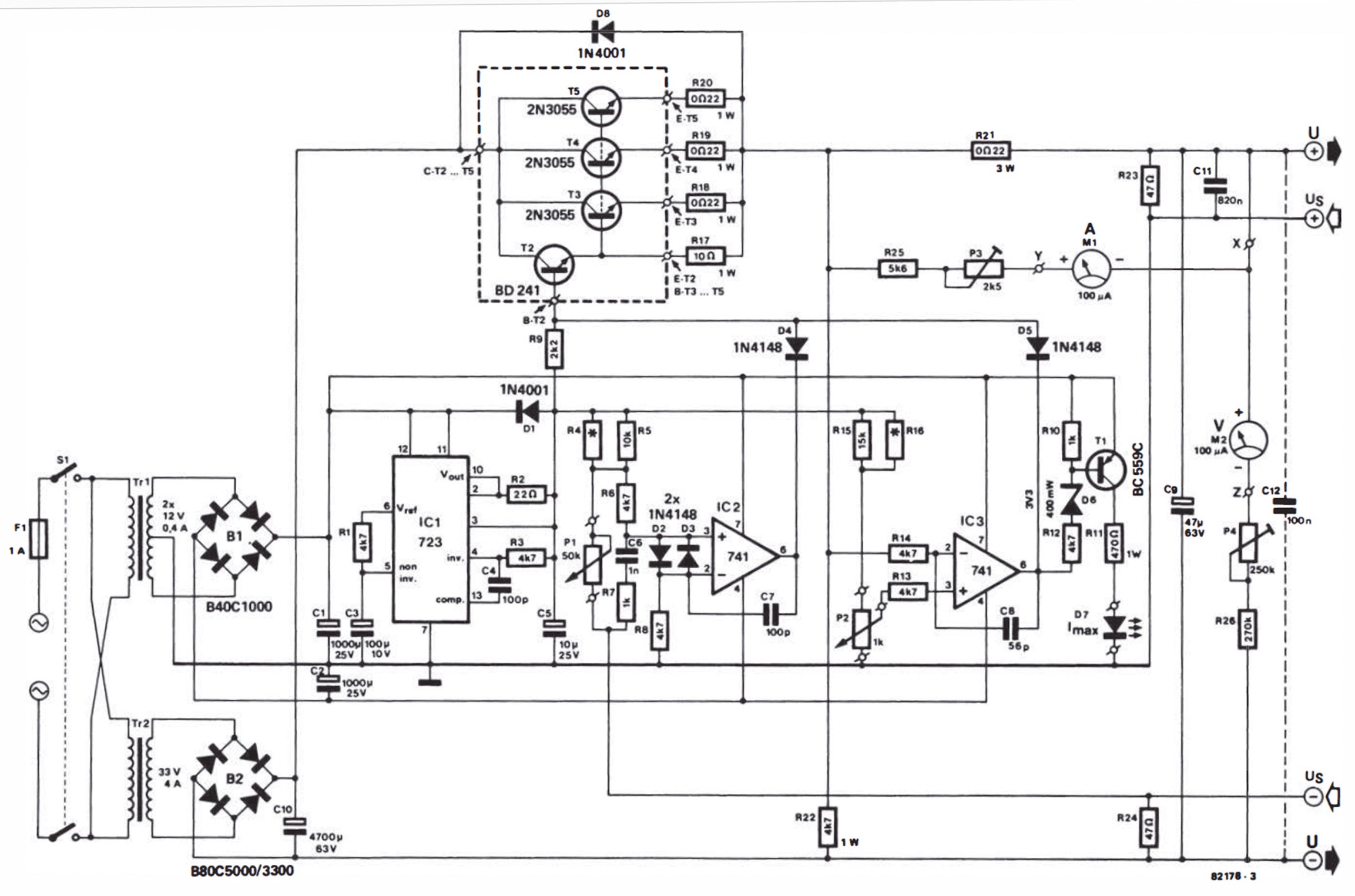
Lo schema sottostante lo realizzai tanti anni fa e funzionò al primo colpo...

Lo schema sottostante lo realizzai tanti anni fa e funzionò al primo colpo...

-

gianniniivo
9.045 7 11 13 - No Rank
- Messaggi: 2875
- Iscritto il: 5 feb 2019, 23:50
0
voti
Si Ivo, l'LM358 è un doppio operazionale, stasera se riesco provo a sostituire l'IC .
Alex
https://www.facebook.com/Elettronicaeelettrotecnica
<< vedi di pigliare arditamente in mano, il dizionario che ti suona in bocca,
se non altro è schietto e paesano.
(Giuseppe Giusti) <<
https://www.facebook.com/Elettronicaeelettrotecnica
<< vedi di pigliare arditamente in mano, il dizionario che ti suona in bocca,
se non altro è schietto e paesano.
(Giuseppe Giusti) <<
1
voti
Si avevo messo gli zoccoli.
Ho cambiato l'LM358 ed è andato tutto a posto
Ho fatto alcuni test e direi che come tensione stabilizzata è buona, sotto carico di 2A su 12 V la tensione stabilizzata, sale di 2mV.
Anche l'intervento dello stadio di corrente è funzionante.
Di questo non sono molto soddisfatto, perché quando la corrente che scorre nel carico, arriva alla soglia che abbiamo stabilito, interviene soltanto limitando la corrente, non togliendo l'uscita.
Per ora lo lascio così, perché dovrò affinare il tutto quando mi arrivano gli strumenti
e vedremo il da farsi.
Ho cambiato l'LM358 ed è andato tutto a posto
Ho fatto alcuni test e direi che come tensione stabilizzata è buona, sotto carico di 2A su 12 V la tensione stabilizzata, sale di 2mV.
Anche l'intervento dello stadio di corrente è funzionante.
Di questo non sono molto soddisfatto, perché quando la corrente che scorre nel carico, arriva alla soglia che abbiamo stabilito, interviene soltanto limitando la corrente, non togliendo l'uscita.
Per ora lo lascio così, perché dovrò affinare il tutto quando mi arrivano gli strumenti
e vedremo il da farsi.
Alex
https://www.facebook.com/Elettronicaeelettrotecnica
<< vedi di pigliare arditamente in mano, il dizionario che ti suona in bocca,
se non altro è schietto e paesano.
(Giuseppe Giusti) <<
https://www.facebook.com/Elettronicaeelettrotecnica
<< vedi di pigliare arditamente in mano, il dizionario che ti suona in bocca,
se non altro è schietto e paesano.
(Giuseppe Giusti) <<
0
voti
Bene, problema risolto. Forse a causa di quel transistor con i pin girati si è danneggiato l’integrato. Bravo Alex, non ti sei demoralizzato più di tanto…
Se la tensione sale allora c’è troppa controreazione; anche sul mio ho dovuto correggere una resistenza.
Poi avevo tolto lo zener e lo avevo sostituito con uno di quei componenti tipo zener regolabili (non sono sicuro ma forse era un TL431) per eliminare il rumore tipico dello zener.
Ho anche introdotto un ulteriore alimentazione separata per gli strumenti in quanto quegli strumentini digitali generano un rumore indecente e ti sporcano l’uscita.
Ma non ho ben capito il problema della regolazione di corrente; vorresti che togliesse completamente l’uscita? Un’interruzione completa dell’erogazione? Non son mica sicuro che sia un vantaggio…
Se la tensione sale allora c’è troppa controreazione; anche sul mio ho dovuto correggere una resistenza.
Poi avevo tolto lo zener e lo avevo sostituito con uno di quei componenti tipo zener regolabili (non sono sicuro ma forse era un TL431) per eliminare il rumore tipico dello zener.
Ho anche introdotto un ulteriore alimentazione separata per gli strumenti in quanto quegli strumentini digitali generano un rumore indecente e ti sporcano l’uscita.
Ma non ho ben capito il problema della regolazione di corrente; vorresti che togliesse completamente l’uscita? Un’interruzione completa dell’erogazione? Non son mica sicuro che sia un vantaggio…
-

gianniniivo
9.045 7 11 13 - No Rank
- Messaggi: 2875
- Iscritto il: 5 feb 2019, 23:50
1
voti
setteali ha scritto:quando la corrente che scorre nel carico, arriva alla soglia che abbiamo stabilito, interviene soltanto limitando la corrente
E' un normale alimentatore con caratteristica rettangolare. Se vuoi che tolga tensione in toto bisognerebbe usare uno schema diverso. Altra possibilità, visto che abbiamo a disposizione un circuito che segnala l'intervento del limitatore, usarlo per pilotare un SCR che butti giù l'uscita oppure faccia aprire un relè
1
voti
Potrebbe far aprire un SSR in alternata, sul primario, che è in bassa corrente e non scalda, pilotandolo con il led giustamente.
-

gianniniivo
9.045 7 11 13 - No Rank
- Messaggi: 2875
- Iscritto il: 5 feb 2019, 23:50
0
voti
Salve ragazzi,
è una cosa che mi è venuta in mente questa sera, mentre regolavo il trimmer, ma sinceramente ho sempre usato il sistema di limitazione di corrente e mi è sempre stato sufficiente, però si potrebbe fare un sistema da inserire o no, a seconda di quello che si vuole in quella particolare occasione.
E lo farei da ripristinare manualmente, farei scattare scattare un relè con autoritenuta sulla rete, ma userei un circuito con relè meccanico che ha l'autoritenuta e però ha in serie un Triac o SSR per avere maggior velocità di distacco.
Che dite ? potrebbe essere utile?
è una cosa che mi è venuta in mente questa sera, mentre regolavo il trimmer, ma sinceramente ho sempre usato il sistema di limitazione di corrente e mi è sempre stato sufficiente, però si potrebbe fare un sistema da inserire o no, a seconda di quello che si vuole in quella particolare occasione.
E lo farei da ripristinare manualmente, farei scattare scattare un relè con autoritenuta sulla rete, ma userei un circuito con relè meccanico che ha l'autoritenuta e però ha in serie un Triac o SSR per avere maggior velocità di distacco.
Che dite ? potrebbe essere utile?
Alex
https://www.facebook.com/Elettronicaeelettrotecnica
<< vedi di pigliare arditamente in mano, il dizionario che ti suona in bocca,
se non altro è schietto e paesano.
(Giuseppe Giusti) <<
https://www.facebook.com/Elettronicaeelettrotecnica
<< vedi di pigliare arditamente in mano, il dizionario che ti suona in bocca,
se non altro è schietto e paesano.
(Giuseppe Giusti) <<
Torna a Costruzione, riparazione, riutilizzo
Chi c’è in linea
Visitano il forum: Google [Bot] e 24 ospiti

Elettrotecnica e non solo (admin)
Un gatto tra gli elettroni (IsidoroKZ)
Esperienza e simulazioni (g.schgor)
Moleskine di un idraulico (RenzoDF)
Il Blog di ElectroYou (webmaster)
Idee microcontrollate (TardoFreak)
PICcoli grandi PICMicro (Paolino)
Il blog elettrico di carloc (carloc)
DirtEYblooog (dirtydeeds)
Di tutto... un po' (jordan20)
AK47 (lillo)
Esperienze elettroniche (marco438)
Telecomunicazioni musicali (clavicordo)
Automazione ed Elettronica (gustavo)
Direttive per la sicurezza (ErnestoCappelletti)
EYnfo dall'Alaska (mir)
Apriamo il quadro! (attilio)
H7-25 (asdf)
Passione Elettrica (massimob)
Elettroni a spasso (guidob)
Bloguerra (guerra)

