Cos'è ElectroYou | Login Iscriviti

ElectroYou - la comunità dei professionisti del mondo elettrico

Riparazione alimentatore switching 12V - 6,5A

Tecniche per la costruzione e la riparazione di apparecchiature elettriche e non. Ricerca guasti. Adattamenti e riutilizzazioni
0
voti

[71] Re: Riparazione alimentatore switching 12V - 6,5A

Messaggioda Foto UtenteAlan18 » 18 apr 2021, 11:00

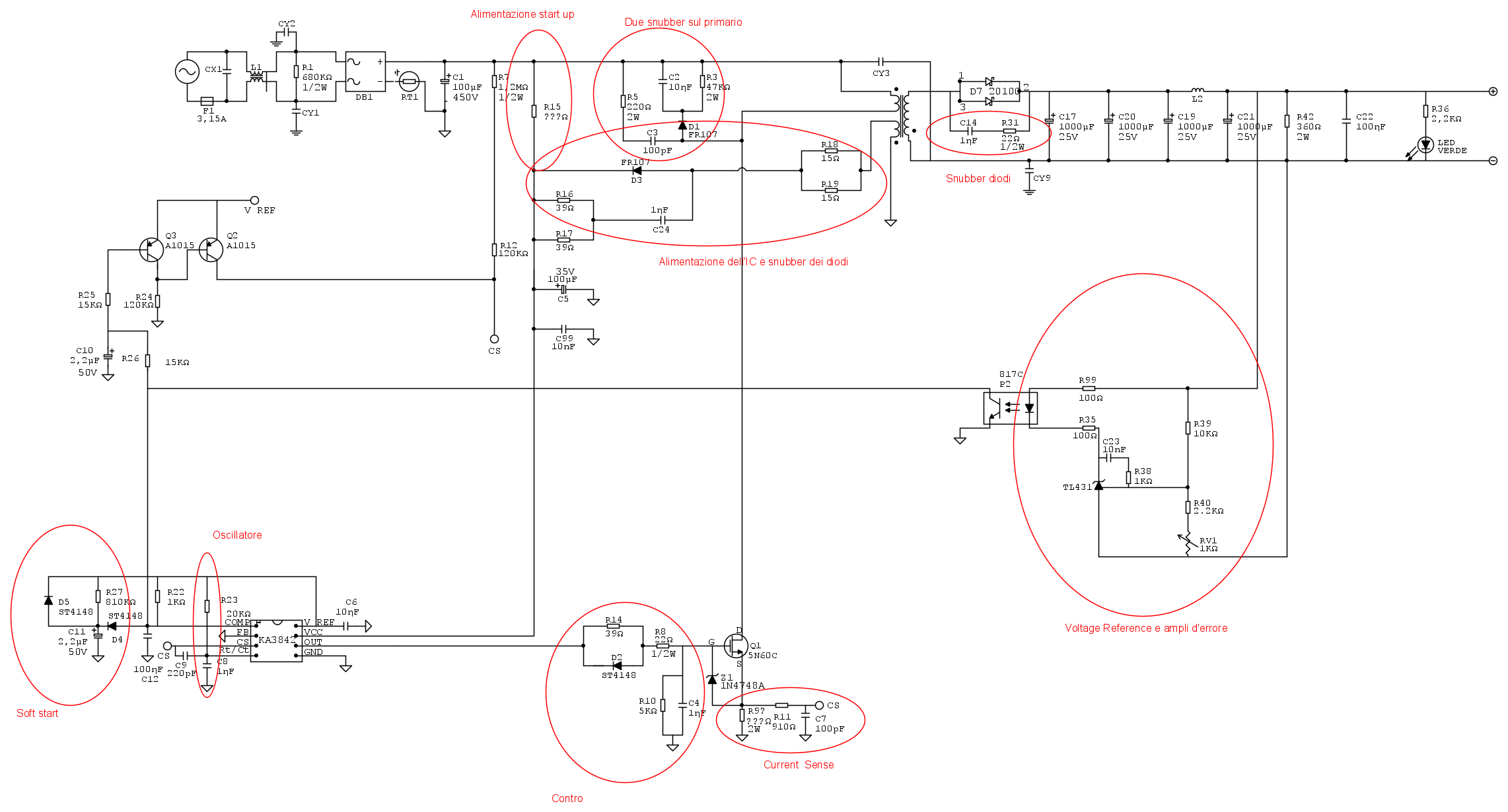
Prima di andarmi a vedere tutti i vari link che mi hai consigliato (che poi arrivo con le mie domande strane), volevo dare una risposta flash e dare conferma che C23 è effettivamente da 10nF (sigla 2A103J) e devo aver fatto un errore nel riportare il dato nello schema.
Comunque, giusto per completezza, ho corretto lo schema (quello fatto bene da IsidoroKZ) con il valore corretto e mi sono permesso di allineare alcuni nomi e valori ai rispettivi componenti.

Sempre per completezza, visto che di R39 e di R40 non avevo messo il valore in quanto non riuscivo a vedere bene i colori...ho approfittato del mio nuovo giocattolo (microscopio USB) per andare a vederli bene. In base ai colori, R39 è da 10\,K\Omega, mentre R40 è da 2.2\,K\Omega.
Poi, siccome in alcuni casi non capisco da che lato devo cominciare a guardare le bande (e questo è uno dei casi), ed oltretutto i valori che misuravo con i componenti montati non corrispondevano, ho deciso di alzare un piedino e tagliare la testa al toro. Beh, valori confermati 2.12\,K\Omega e 9.90\,K\Omega
Allego le foto che ho fatto, in particolare, ho notato 2 buchini (considerate un super ingrandimento) su R39. Per esperienza, possono essere difetti di fabbricazione o indicano un guasto al componente? Meglio sostituirla?
Allegati
R39 - R40.jpg
R39.jpg
Avatar utente
Foto UtenteAlan18
514 1 3 7
Frequentatore
Frequentatore
 
Messaggi: 225
Iscritto il: 8 mar 2020, 13:11

0
voti

[72] Re: Riparazione alimentatore switching 12V - 6,5A

Messaggioda Foto UtenteAZZZ » 18 apr 2021, 19:42

possono essere difetti di fabbricazione o indicano un guasto al componente?

Ritengo più probabile la prima cioè un difetto sul "protective coating": per esperienza la cosa più semplice che puoi fare è dissaldare un reoforo dal circuito stampato e misurarla. Se il valore ohmico corrisponde al valore codificato dalle bande colorate allora è ok e puoi risaldarla sulla scheda :cool:
Avatar utente
Foto UtenteAZZZ
256 1 5 6
CRU - Account cancellato su Richiesta utente
 
Messaggi: 620
Iscritto il: 4 mag 2018, 21:47

0
voti

[73] Re: Riparazione alimentatore switching 12V - 6,5A

Messaggioda Foto UtenteAlan18 » 19 apr 2021, 23:08

AZZZ ha scritto:per esperienza la cosa più semplice che puoi fare è dissaldare un reoforo dal circuito stampato e misurarla.

Si, era quello che avevo fatto. E i valori che ho indicato erano pressochè corrispondenti a quelli attesi. Quindi a questo punto direi che posso ritenerla "buona".

IsidoroKZ ha scritto:Visto che stai guardando anche operazionali e comparatori, guarda questi due articoli

Si, in effetti forse sono ancora un po' prematuri. Torno un po' al discorso già fatto, che a volte il livello troppo alto, mi preclude la comprensione al 100% e mi perdo un po'. Ma non demordo. Devo solo partire dalle basi...
Però siccome l'argomento mi ha incuriosito, un po' di più per i comparatori a dire la verità (visto che il discorso è venuto fuori in questa discussione), ho cercato un po' in rete (e anche su EY) e devo essere sincero, l'argomento mi è sembrato abbastanza corposo. Quindi da vedere con più calma, non certo in 2 giorni, perché vorrei capirlo bene. Per ora ho giusto un'infarinata generale, soffermandomi sul comparatore con isteresi non invertente e sulle formule.
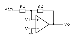
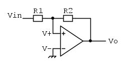
Solo una cosa volevo capire, poi lascio l'argomento. Le tensioni di soglia V_H e V_L che abbiamo constato essere 16V e 10 V, da quali elementi vengono determinate? Si, è vero, ce lo dice il datasheet...ma se volessimo fare i conti?
Non riesco a ritrovare, o meglio ad individuare nello schema a blocchi del 3842, gli esempi e gli schemi che ho trovato in rete, in cui le tensioni di soglia sono determinate dai valori di un partitore resistivo sull'ingresso non invertente. Oltretutto non mi ritrovo nemmeno con il fatto che la V_o viene retroazionata al V^+, mentre nello schema a blocchi non vedo questo "rientro" diretto.
Magari sbaglio a basarmi sullo schema a blocchi, oppure non ci ho capito niente su come leggerlo, non lo so. Vorrei qualche chiarimento gentilmente.
Un dubbio, il V^- deve essere posto ad una tensione fissa di riferimento, giusto? Nel nostro caso è posta a 0V essendo a GND?
Questo è lo schema, penso classico, su cui mi sto basando...e che sto cercando di confrontare con lo schema del 3842.


IsidoroKZ ha scritto:ti ho raccontato quasi tutto quello che so sull'argomento, non mi vengono in mente altre cose interessanti da raccontare.

Non credo proprio..... :mrgreen:
E a tal proposito...non abbiamo ancora parlato della zona transistor e della loro funzione...
Poi basta....giuro.... :-P
Avatar utente
Foto UtenteAlan18
514 1 3 7
Frequentatore
Frequentatore
 
Messaggi: 225
Iscritto il: 8 mar 2020, 13:11

0
voti

[74] Re: Riparazione alimentatore switching 12V - 6,5A

Messaggioda Foto UtenteAlan18 » 22 apr 2021, 18:17

Nel frattempo, sto provando a rispondermi da solo.
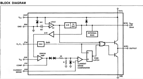
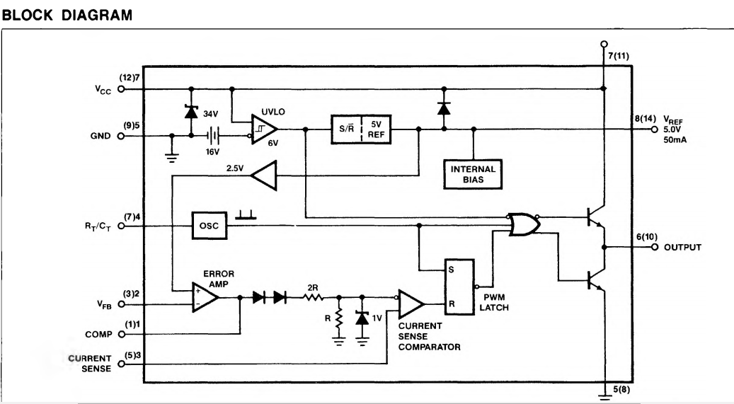
Ho trovato il seguente diagramma a blocchi del 3842, con qualche dettaglio in più, in cui il pin invertente del comparatore di soglia è collegato ad un generatore di tensione costante dove è chiaramente indicato 16V.
3842 block diagram.png

Ho scoperto inoltre che è possibile realizzare un comparatore di soglia con una configurazione circuitale priva della retroazione (ad anello aperto), ponendo un generatore di tensione al pin V^- che ne determinerà, appunto, la soglia. Quindi in teoria, mi sembra che questa configurazione si avvicini alla nostra... Vedo il generatore di tensione al pin invertente, e non vedo la retroazione (a meno che non sia quella che passa dal blocco S/R - 5V ref).

Quello che mi rende perplesso però, è che noi abbiamo 2 soglie, 10V e 16V, e da quel che sto capendo, per realizzare un comparatore non invertente con isteresi, il circuito dovrebbe essere così

Ho anche notato che vicino al simbolo del comparatore, viene indicato "6V"....che alla fine corrisponde al "range di sicurezza tra le soglie".
Guardando lo schema, mi sembra di capire che la V_ref applicata al pin invertente V^- determini la soglia superiore. Mentre continuo a non capire cosa determina la soglia inferiore.
Se vedessi la retroazione, cercherei anche il partitore resistivo per il calcolo delle soglie...ma qui non lo trovo. Quindi come si calcola?
Spero di essermi spiegato bene... :-|
Grazie.
Avatar utente
Foto UtenteAlan18
514 1 3 7
Frequentatore
Frequentatore
 
Messaggi: 225
Iscritto il: 8 mar 2020, 13:11

1
voti

[75] Re: Riparazione alimentatore switching 12V - 6,5A

Messaggioda Foto UtenteIsidoroKZ » 23 apr 2021, 3:07

Il circuito interno del controllore e`solo un circuito funzionale di principio, non e` lo schema attuale. Oltre a questo, anche se vedessi lo schema effettivo interno, ci sarebbero solo decine di transistori con poche resistenze. I progettisti di integrati, quando devono descrivere cosa c'e`dentro nel data sheet, sono spesso fantasiosi!

Ad esempio disegnano un comparatore, una soglia, ma senza isteresi, poi sull'uscita scrivono S/R, che e` un flip flop e fornisce l'elemento di memoria che e` intrinseco al comparatore con isteresi.

Lo schema del comparatore con isteresi "normale" che hai visto lo si fa con un comparatore e resistori attorno. Negli integrati si fa in modo completamente diverso. C'e` sempre una retroazione positiva fra uscita e ingresso (piu` o meno nascosta), ma non e` rappresentata nello schema.

Se ti interessa la microelettronica, puoi provare a guardare questo datasheet dove viene riportato lo schema a blocchi e quello elettrico dello stesso circuito.
Per usare proficuamente un simulatore, bisogna sapere molta più elettronica di lui
Plug it in - it works better!
Il 555 sta all'elettronica come Arduino all'informatica! (entrambi loro malgrado)
Se volete risposte rispondete a tutte le mie domande
Avatar utente
Foto UtenteIsidoroKZ
121,2k 1 3 8
G.Master EY
G.Master EY
 
Messaggi: 21059
Iscritto il: 17 ott 2009, 0:00

0
voti

[76] Re: Riparazione alimentatore switching 12V - 6,5A

Messaggioda Foto UtenteAlan18 » 24 apr 2021, 18:39

Grazie per il chiarimento Foto UtenteIsidoroKZ, e anche per il link. Almeno ho visto come è fatto un vero circuito di un integrato e le differenze con lo schema a blocchi. Altrimenti stavo ancora lì a chiedermi come e perché ?%
Comunque non mi avventuro oltre.

Invece, l'ultima cosa che volevo chiedere riguardo il mio smps, è il funzionamento dei 2 transistor Q2 e Q3. Non ho capito quale funzione svolgono in quella parte di circuito.

PS: finalmente ho ricevuto le resistenze R9 ed R15 che devo rimpiazzare. Mi manca solo il ponte raddrizzatore...spero arrivi presto.
Ho trovato però nel cassetto un possibile sostituto momentaneo (giusto per fare la prova di funzionamento dell'alimentatore), ma non so se è adeguato.
Il ponte originale è un KBL406. Andrebbe bene un D3SBA60?
Una differenza che noto è la massima tensione inversa di 800 V per il KBL406, contro i 600 V del D3SBA60. Potrebbe essere un problema?
Ho visto che anche la distanza tra i pin è diversa, nel caso potrei cablarlo temporaneamente sulla scheda?
Allego i datasheet.
KBL406.pdf
(76.84 KiB) Scaricato 148 volte

D3SBA60.pdf
(57.3 KiB) Scaricato 160 volte

Grazie.
Avatar utente
Foto UtenteAlan18
514 1 3 7
Frequentatore
Frequentatore
 
Messaggi: 225
Iscritto il: 8 mar 2020, 13:11

0
voti

[77] Re: Riparazione alimentatore switching 12V - 6,5A

Messaggioda Foto UtenteIsidoroKZ » 24 apr 2021, 18:49

Puoi sostituire il ponte raddrizzatore con quello che hai, la tensione inversa sul ponte e` al massimo quella di rete, quindi sotto i 400V.

Prima di accendere il circuito, prova ad alimentare solo il controllore, mettendo 18V circa ai capi di C5 e vedi se oscilla. Ce l'hai un oscilloscopio?
Per usare proficuamente un simulatore, bisogna sapere molta più elettronica di lui
Plug it in - it works better!
Il 555 sta all'elettronica come Arduino all'informatica! (entrambi loro malgrado)
Se volete risposte rispondete a tutte le mie domande
Avatar utente
Foto UtenteIsidoroKZ
121,2k 1 3 8
G.Master EY
G.Master EY
 
Messaggi: 21059
Iscritto il: 17 ott 2009, 0:00

0
voti

[78] Re: Riparazione alimentatore switching 12V - 6,5A

Messaggioda Foto UtenteAlan18 » 24 apr 2021, 19:00

No purtroppo no....
Per quanto riguarda il controllore ho solo provato a vedere se c'era continuità tra qualche pin e non è venuto fuori niente di anomalo. Però montato su scheda.
Comunque, in ogni caso, prima di dare tensione, metterò in serie una lampadina da 40W, onde evitare di far danni.
A proposito, in serigrafia il PCB indica un fusibile da 3.15A. Considerata la presenza di qualche piccola difformità tra serigrafia e componenti che ho evidenziato nei primi post, posso fidarmi di questo valore per il fusibile. Quello che si era bruciato non aveva alcuna indicazione stampata sopra ed era saldato direttamente sulla scheda. Ho recuperato un porta fusibili per una maggiore praticità futura in caso di sostituzione.
Naturalmente per la prova con lampadina in serie, non lo metto.
Avatar utente
Foto UtenteAlan18
514 1 3 7
Frequentatore
Frequentatore
 
Messaggi: 225
Iscritto il: 8 mar 2020, 13:11

0
voti

[79] Re: Riparazione alimentatore switching 12V - 6,5A

Messaggioda Foto UtenteIsidoroKZ » 24 apr 2021, 19:12

Puoi alimentare il controllore a 18V? Poi puoi misurare le tensioni continue sui piedini, e per vedere se oscilla puoi provare con un circuito di clamp (condensatore diodo e resistenza) sull'uscita che va al gate del MOS.
Per usare proficuamente un simulatore, bisogna sapere molta più elettronica di lui
Plug it in - it works better!
Il 555 sta all'elettronica come Arduino all'informatica! (entrambi loro malgrado)
Se volete risposte rispondete a tutte le mie domande
Avatar utente
Foto UtenteIsidoroKZ
121,2k 1 3 8
G.Master EY
G.Master EY
 
Messaggi: 21059
Iscritto il: 17 ott 2009, 0:00

0
voti

[80] Re: Riparazione alimentatore switching 12V - 6,5A

Messaggioda Foto UtenteAlan18 » 24 apr 2021, 19:33

IsidoroKZ ha scritto:Puoi alimentare il controllore a 18V?

Eh...Foto UtenteIsidoroKZ...sono parecchio sfornito di apparecchiature...magari col tempo....
Al momento ho solo un ATX che ho recentemente "modificato", ma ho solo la 12, 5 e 3.3 V. L'unica cosa che eroga qualcosa sopra i 18 V che ho trovato in casa, è il caricabatterie dell'aspirapolvere. Sulla targhetta leggo 26 V con una corrente max di 400 mA. Nel caso potrei usare quello...ma non vorrei distruggerlo :lol:

Aggiungo questa cosa che mi è venuta in mente dopo.
Non posso usare 2 batterie da 9V in serie?
Avatar utente
Foto UtenteAlan18
514 1 3 7
Frequentatore
Frequentatore
 
Messaggi: 225
Iscritto il: 8 mar 2020, 13:11

PrecedenteProssimo

Torna a Costruzione, riparazione, riutilizzo

Chi c’è in linea

Visitano il forum: Nessuno e 31 ospiti