Costruire un mini drill
0
voti
Mentre attendo che mi arrivino i pressacavo ho cercato un alimentatore per provare il motore con una tensione adatta al valore di targa, 7.2V, prima di trasformarlo in drill. Purtroppo ho scoperto che ci sono problemi di assorbimento perché il motore è molto potente. Ho un alimentatore regolabile ma arriva al massimo a 2A. Il motore allo spunto assorbe un bel picco e fa scattare la protezione e non riesco ad avviarlo. Ho trovato un alimentatore switching della Playstation, tipo quelli dei computer ma a 8.5V 5.65A ma anche con quello non riesco a farlo partire perché scatta la protezione e si ferma, si autoripristina, accenna a ripartire e si ferma così all’infinito. Oggi non ho avuto tempo di fare qualche prova con resistenze o diodi per vedere se si riesce a ridurre lo spunto. Ma sarà possibile trovare un modo per attenuare lo spunto senza compromettere troppo rotazione e forza del motore? Ho pensato a uno o due grossi diodi in serie o una resistenza a filo, ammesso di averla del valore giusto, ma quello che temo è che diodi e resistenze potrebbero scaldare troppo.
0
voti
Per ogni diodo aggiunto in serie abbassi la tensione di circa 0.7V, con un resistore puoi ridurre ugualmente ma devi calcolare e il valore in base a tensione ed assorbimento
K
K
-

Kagliostro
6.401 4 5 7 - Master

- Messaggi: 4832
- Iscritto il: 19 set 2012, 11:32
0
voti
Ti dico sinceramente che a leggere il tuo ultimo post, mi hai fatto cadere le braccia, non mi sarei mai aspettato di leggere tanto, ma come!!! non hai mai provato il motore sul banco ? Con due fili, anche avvolti sui faston, per vedere come gira, la velocità il verso, l'assorbimento. Mannaggia!!!!
Mi auguro che tu riesca ad utilizzarlo in qualche modo, posso suggerirti di provare a metterci in serie un PTC, se ne hai di recupero da alimentatori , altrimenti usarlo con una batteria da 6 V insieme all'alimentatore, è una prova per vedere se gira, anche se poi è un servizio ingombrante.
Ora non mi viene in mente altro, vediamo se ci sono altre idee.
Mi auguro che tu riesca ad utilizzarlo in qualche modo, posso suggerirti di provare a metterci in serie un PTC, se ne hai di recupero da alimentatori , altrimenti usarlo con una batteria da 6 V insieme all'alimentatore, è una prova per vedere se gira, anche se poi è un servizio ingombrante.
Ora non mi viene in mente altro, vediamo se ci sono altre idee.
Alex
https://www.facebook.com/Elettronicaeelettrotecnica
<< vedi di pigliare arditamente in mano, il dizionario che ti suona in bocca,
se non altro è schietto e paesano.
(Giuseppe Giusti) <<
https://www.facebook.com/Elettronicaeelettrotecnica
<< vedi di pigliare arditamente in mano, il dizionario che ti suona in bocca,
se non altro è schietto e paesano.
(Giuseppe Giusti) <<
0
voti
Tencnica poco pratica ma per l'esperimento dovrebbe andare: Fai girare l'albero a mano prima di dare l'alimentazione così il motore non parte da fermo e l'assorbimento si attenua in maniera (quasi) proporzionale alla differenza tra regime nominale e regime attuale. Devi inventarti come fare, se riesci a metterlo in morsa è fatta altrimenti io usavo una ciabatta con pulsante che attivavo tramite piede.
L'aternativa per quando farai il prototipo finale è un resistore con un relè che lo bypassa. O se lo implementi un soft-start a PWM che ti permette di regolare anche la velocità

L'aternativa per quando farai il prototipo finale è un resistore con un relè che lo bypassa. O se lo implementi un soft-start a PWM che ti permette di regolare anche la velocità

0
voti
Purtroppo la prova con l’alimentatore che crolla dopo i 2A l’avevo fatta dal primo giorno [1] e non avendo altra fonte di alimentazione, questo è il vero problema, ho alimentato il motore con una batteria da auto ma il motore girava come un trapano da dentista e ho rinviato in un altro momento la ricerca della soluzione su come alimentarlo. Credevo di aver risolto con l’alimentatore switching da 8.5V della Playstation invece anche lui fa intervenire la protezione. Non sono in grado di stabilire quanto assorba il motore allo spunto perché il multimetro non riesce a visualizzare in tempo il valore in Ampere ma deve essere una bella schicchera. Lo si intuisce anche dall’attrazione magnetica che si percepisce girando il mandrino a mano. Non è un motore il cui albero può esser fatto girare per inerzia come se niente fosse. Appena avrò la possibilità di dedicarmi al motore proverò con qualche soluzione abbinabile allo switching per non dovere costruire un alimentatore a partenza ritardata che richiederebbe il trasformatore e una costruzione dedicata. L’alimentatore della Playstation è abbastanza comodo perché è compatto e funziona a 230V, anche se sarebbe stato meglio disporre di un alimentatore da laboratorio con le “palle” e non avere in giro un altro cianfero per alimentare solo il drill. Questa mattina ho provato ad alimentarlo con uno switching a 6V. e gira abbastanza bene ma perde forza anche perché l’uscita dell’alimentatore scendeva a 5V. solo collegando il motore e senza carico meccanico.
0
voti
Una volta provai a alimentare un avvitatore tramite il relativo caricatore (senza batteria), girava ma molto lentamente e senza forza, bastava tenere il mandarino tra le dita per fermarlo.
Il problema è sempre lo stesso con i dispositivi alimentati a batteria e cioè che le batterie riescono ad erogare correnti importanti, anche di decine di ampere (sic!) quindi ci vorrebbe un alimentatore molto "robusto" oppure usare un pacco batterie di caratteristiche simili a quello originario dell'avvitatore.
@
Kagliostro Non esattamente, quella è circa la tensione di soglia di conduzione per i diodi al silicio, la caduta di tensione sotto carico dipende dall'assorbimento e può anche superare il volt, dipende dalle caratteristiche del diodo.
Il problema è sempre lo stesso con i dispositivi alimentati a batteria e cioè che le batterie riescono ad erogare correnti importanti, anche di decine di ampere (sic!) quindi ci vorrebbe un alimentatore molto "robusto" oppure usare un pacco batterie di caratteristiche simili a quello originario dell'avvitatore.
@
"Non farei mai parte di un club che accettasse la mia iscrizione" (G. Marx)
-

claudiocedrone
21,3k 4 7 9 - Master EY

- Messaggi: 15305
- Iscritto il: 18 gen 2012, 13:36
0
voti
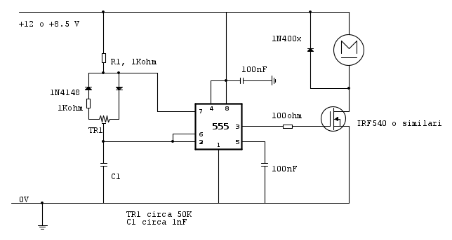
rsa ha scritto:. Appena avrò la possibilità di dedicarmi al motore proverò con qualche soluzione abbinabile allo switching per non dovere costruire un alimentatore a partenza ritardata che richiederebbe il trasformatore e una costruzione dedicata.
Ma implementare un controllo in PWM partendo da un
Non è l'ideale per un trapano, ma almeno lo fai girare.
Ultima modifica di
ThEnGi il 29 ago 2023, 12:18, modificato 2 volte in totale.
1
voti
Potresti provare con
qualche bel condensatore di recupero 16 o 22mF 16V o più grande da mettere in parallelo all'alimentatore.
Una lampada 12 V ex fanali abbagliante in serie per il solo avviamento poi da escludere.
Un reostato variabile di potenza da 10 ohm.
Ecc ecc.
Altrimenti buon alimentatore switching da laboratorio "per tutte le stagioni" che serve sempre da almeno 10A .
Da utilizzare sia per caricare la batteria dell'automobile sia per alimentare un normale circuito elettronico.
Certo che forse era meglio verificare prima.
Ciao
qualche bel condensatore di recupero 16 o 22mF 16V o più grande da mettere in parallelo all'alimentatore.
Una lampada 12 V ex fanali abbagliante in serie per il solo avviamento poi da escludere.
Un reostato variabile di potenza da 10 ohm.
Ecc ecc.
Altrimenti buon alimentatore switching da laboratorio "per tutte le stagioni" che serve sempre da almeno 10A .
Da utilizzare sia per caricare la batteria dell'automobile sia per alimentare un normale circuito elettronico.
Certo che forse era meglio verificare prima.
Ciao
600 Elettra
Torna a Costruzione, riparazione, riutilizzo
Chi c’è in linea
Visitano il forum: Nessuno e 16 ospiti

Elettrotecnica e non solo (admin)
Un gatto tra gli elettroni (IsidoroKZ)
Esperienza e simulazioni (g.schgor)
Moleskine di un idraulico (RenzoDF)
Il Blog di ElectroYou (webmaster)
Idee microcontrollate (TardoFreak)
PICcoli grandi PICMicro (Paolino)
Il blog elettrico di carloc (carloc)
DirtEYblooog (dirtydeeds)
Di tutto... un po' (jordan20)
AK47 (lillo)
Esperienze elettroniche (marco438)
Telecomunicazioni musicali (clavicordo)
Automazione ed Elettronica (gustavo)
Direttive per la sicurezza (ErnestoCappelletti)
EYnfo dall'Alaska (mir)
Apriamo il quadro! (attilio)
H7-25 (asdf)
Passione Elettrica (massimob)
Elettroni a spasso (guidob)
Bloguerra (guerra)





