L’interruttore dovrebbe essere posizionato a monte del regolatore o anche prima del trasformatore altrimenti l’effetto softstart interviene solo quando accendi l’alimentatore e non quando premi il pulsante per avviare il drill. Purtroppo però con il pulsante a monte sei costretto a mettere un pulsante a pedale come ha detto
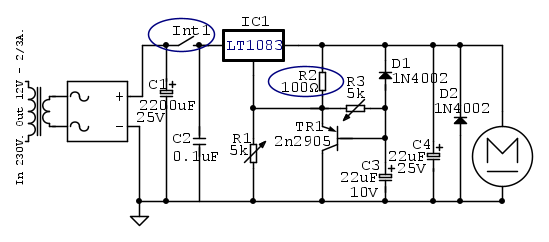
Anche il 317 non credo che sia sufficiente ad erogare la corrente necessaria al drill specialmente sotto carico meccanico, tenendo conto anche della corrente passiva che deve dissipare il 317 e che andrebbe oltre le specifiche. Per questo lo sostituirei con un LT1083 che porta 7A ed ha la stessa piedinatura. Anche i due trimmer o potenziometri, con quella tensione di ingresso potresti anche dimezzarli di valore per avere una regolazione più morbida. Però secondo me così ti vai a complicare la vita se con la sola resistenza in serie all’alimentatore della Play il motore gira bene.

Elettrotecnica e non solo (admin)
Un gatto tra gli elettroni (IsidoroKZ)
Esperienza e simulazioni (g.schgor)
Moleskine di un idraulico (RenzoDF)
Il Blog di ElectroYou (webmaster)
Idee microcontrollate (TardoFreak)
PICcoli grandi PICMicro (Paolino)
Il blog elettrico di carloc (carloc)
DirtEYblooog (dirtydeeds)
Di tutto... un po' (jordan20)
AK47 (lillo)
Esperienze elettroniche (marco438)
Telecomunicazioni musicali (clavicordo)
Automazione ed Elettronica (gustavo)
Direttive per la sicurezza (ErnestoCappelletti)
EYnfo dall'Alaska (mir)
Apriamo il quadro! (attilio)
H7-25 (asdf)
Passione Elettrica (massimob)
Elettroni a spasso (guidob)
Bloguerra (guerra)









