TV Thomson: alimentatore non funziona
0
voti
l'alimentatore del tv thomson non mi funziona, mi si brucia il bul dell'alimentatore del circuito primario. Ho cambiato il condensatore (penso di flitro) da 400V (dopo aver bruciato qualche bul) la tensione ai capi del suddetto condensatore (prima del cambio era di circa 240V) è circa 310V, prima di risaldare il bul volevo fare altre misurazioni (per evitare che ribruci il bul). Qualcuno più esperto di me ha qualche suggerimento?
Ultima modifica di
CarloCoriolano il 5 mar 2017, 22:50, modificato 2 volte in totale.
Motivazione: Argomento spostato in Costruzione, montaggio e riparazione.
Motivazione: Argomento spostato in Costruzione, montaggio e riparazione.
-

AccDel
33 2 5 - CRU - Account cancellato su Richiesta utente
- Messaggi: 273
- Iscritto il: 13 feb 2017, 21:40
1
voti
AccDel ha scritto: Qualcuno più esperto di me ha qualche suggerimento?
Si magari con l'aiuto di uno schema elettrico,e modello del tv possiamo iniziare a ragionare.. :
⋮ƎlectroYou
-

stefanob70
14,1k 5 11 13 - Master EY

- Messaggi: 3190
- Iscritto il: 14 lug 2012, 13:14
- Località: Roma
0
voti
AccDel ha scritto:intendevo il bul310fb, sugli alimentatori switching mi sono documentato abbastanza, tu hai esperienza, puoi darmi qualche consiglio per la riparazione?
Non un granché purtroppo ma, fossi alle prese con il tuo caso, una delle cose che verificherei è che non vi siano dei cortocircuiti negli avvolgimenti del trasformatore o comunque in componenti direttamente collegati. Di solito gli alimentatori TV o vanno in protezione (e questo significa andare a cercare il guasto in ciò che viene alimentato) oppure vanno a pallino nel circuito che viene alimentato da rete.
Quanti anni ha il tuo televisore? Di che genere è? (CRT, LCD ecc.)
Ciao
Piercarlo
2
voti
Ciao
AccDel per quanto riguarda la riparazione di un alimentatore SMPS,non basta sostituire il classico condensatore elettrolitico "gonfio" come suggerito sui forum di elettronica in tutte le salse..
Devi sapere che chi fa questo mestiere per professione conosce bene i rischi derivanti dalla non osservanza di alcune regole basilari:
-Isolare/Separare la tensione di rete con quella di alimentazione.
-Ridurre la tensione di Ingresso almeno del 50% per una questione di sicurezza.
-Accertarsi che il condensatore di aliment.,abbia una resistenza in parallelo per la scarica dello stesso in assenza di tensione
-Non alimentare mai l'unita' alla tensione diretta di rete per le prove di riparazione
Se tu intendi procedere per tentativi,disponendo della sola tensione di rete,credo che non andrai lontano a meno di andare a colpo sicuro sul componente da sostituire,ma questa e' tutta' una altra storia.
comunque il manual service repair e' disponibile Qui
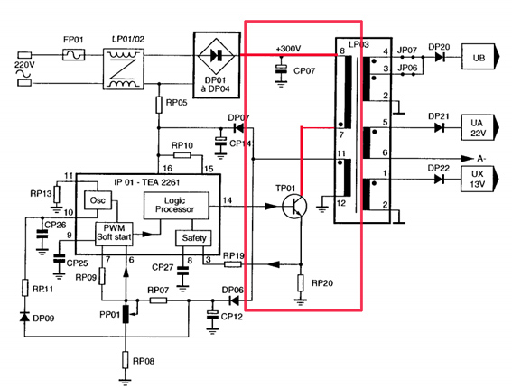
1)Tanto per semplificare,il riquadro in rosso racchiude il trasformatore e il transistor che si guasta,a fianco c'e' un circuito integrato siglato con "TEA2261".
Quel circuito integrato svolge diverse funzioni,tra cui pilotare la base del transistor..che magnetizza il nucleo del trafo,rendendo disponibili anche le tensioni secondarie.
Se disponi di un oscilloscopio,puoi misurare un onda quadra di pilotaggio,(piedino 14)
2)Bisogna accertarsi che il trasformatore sia in buono stato,specie sul primario,ma non puoi misurarlo con un normale multimetro,occorre un impedenzimetro.
Devi sapere che chi fa questo mestiere per professione conosce bene i rischi derivanti dalla non osservanza di alcune regole basilari:
-Isolare/Separare la tensione di rete con quella di alimentazione.
-Ridurre la tensione di Ingresso almeno del 50% per una questione di sicurezza.
-Accertarsi che il condensatore di aliment.,abbia una resistenza in parallelo per la scarica dello stesso in assenza di tensione
-Non alimentare mai l'unita' alla tensione diretta di rete per le prove di riparazione
Se tu intendi procedere per tentativi,disponendo della sola tensione di rete,credo che non andrai lontano a meno di andare a colpo sicuro sul componente da sostituire,ma questa e' tutta' una altra storia.
comunque il manual service repair e' disponibile Qui
1)Tanto per semplificare,il riquadro in rosso racchiude il trasformatore e il transistor che si guasta,a fianco c'e' un circuito integrato siglato con "TEA2261".
Quel circuito integrato svolge diverse funzioni,tra cui pilotare la base del transistor..che magnetizza il nucleo del trafo,rendendo disponibili anche le tensioni secondarie.
Se disponi di un oscilloscopio,puoi misurare un onda quadra di pilotaggio,(piedino 14)
2)Bisogna accertarsi che il trasformatore sia in buono stato,specie sul primario,ma non puoi misurarlo con un normale multimetro,occorre un impedenzimetro.
⋮ƎlectroYou
-

stefanob70
14,1k 5 11 13 - Master EY

- Messaggi: 3190
- Iscritto il: 14 lug 2012, 13:14
- Località: Roma
0
voti
innanzitutto ringrazio per i suggerimenti che mi state dando, in particolare soffermandomi sulla risposta di stefanob70, volevo dire che nei giorni scrosi ho avuto modo di documentarmi in generale sugli alimentatori switching (ti ringrazio del manuale che mi hai indicato, avrò molto da leggere, è del tx91 o del tx91G? ).
Cerco di riassumere i vari step raggiunti nei giorni passati (premetto che non sono un professionista del settore ma sto cercando di capire dov'è il problema per poterlo risolvere):
1) inizialmente si era bruciato solo il ptc ( che poi ho sostituito), la tv si accendeva ma l'alimentatore ronzava
2) l'alimetatore ronzava sintomo che era in protezione e sullo schermo della tv si vedevano in alto come delle scariche elettriche comprese tra due linee orizzontali (distanti tra loro circa 3cm) e poi improvvisamente la tv si è spenta
3) dopo aver bruciato (su vari tentativi) qualche bul 310fp e qualche resistenza da 5W prima del ponte diodi (si bruciavano entrambi quasi subito, quando attacavo la corrente alternata ), mi sono accorto che sul condansatore da 400V c'era una tensione di soli 240V invece che 300V come da schema tx91 (misura effettuate senza bul310fp sul circuito) e quindi ho sostuito il suddetto condensatore.
4) dopo aver cambiato il condensatore da 400V e il tea2261 e la resistenza da 5W ho misurato col multimentro (ho solo il multimetro) finalmente circa 310V e quindi solo successivamente (dopo aver staccato la corrente) ho risaldato il bul310fp, ho ridato corrente alternata e il led rosso del tv si è accesso.
5)ho provato a far aderire meglio il bul all'aletta (dopo aver staccato la corrente e facendo spessore con del nastro isolante tra bul e la fascetta di serraggio all'aletta) muovendolo un po', quando ho ridato corrrente si è bruciato il bul, la resistenza da 5w, il tea2261 e pure il condensatore da 400V che se ne andato in corto.
6) ho risostituito i suddetti pezzi danneggiati, ma ancora non ho dato corrente al circuito
Quale procedura di controlli posso seguire prima di ridare corrente al circuito? (ho solo il multimentro per le misure)
Cerco di riassumere i vari step raggiunti nei giorni passati (premetto che non sono un professionista del settore ma sto cercando di capire dov'è il problema per poterlo risolvere):
1) inizialmente si era bruciato solo il ptc ( che poi ho sostituito), la tv si accendeva ma l'alimentatore ronzava
2) l'alimetatore ronzava sintomo che era in protezione e sullo schermo della tv si vedevano in alto come delle scariche elettriche comprese tra due linee orizzontali (distanti tra loro circa 3cm) e poi improvvisamente la tv si è spenta
3) dopo aver bruciato (su vari tentativi) qualche bul 310fp e qualche resistenza da 5W prima del ponte diodi (si bruciavano entrambi quasi subito, quando attacavo la corrente alternata ), mi sono accorto che sul condansatore da 400V c'era una tensione di soli 240V invece che 300V come da schema tx91 (misura effettuate senza bul310fp sul circuito) e quindi ho sostuito il suddetto condensatore.
4) dopo aver cambiato il condensatore da 400V e il tea2261 e la resistenza da 5W ho misurato col multimentro (ho solo il multimetro) finalmente circa 310V e quindi solo successivamente (dopo aver staccato la corrente) ho risaldato il bul310fp, ho ridato corrente alternata e il led rosso del tv si è accesso.
5)ho provato a far aderire meglio il bul all'aletta (dopo aver staccato la corrente e facendo spessore con del nastro isolante tra bul e la fascetta di serraggio all'aletta) muovendolo un po', quando ho ridato corrrente si è bruciato il bul, la resistenza da 5w, il tea2261 e pure il condensatore da 400V che se ne andato in corto.
6) ho risostituito i suddetti pezzi danneggiati, ma ancora non ho dato corrente al circuito
Quale procedura di controlli posso seguire prima di ridare corrente al circuito? (ho solo il multimentro per le misure)
-

AccDel
33 2 5 - CRU - Account cancellato su Richiesta utente
- Messaggi: 273
- Iscritto il: 13 feb 2017, 21:40
1
voti
AccDel ha scritto:inizialmente si era bruciato solo il ptc ( che poi ho sostituito), la tv si accendeva ma l'alimentatore ronzava
Allora il PTC danneggiato alimenta il cordone di demagnetizzazione (degauss) intorno al tubo catodico.
Ma quello non influisce sulla rottura del bul 310fp.
AccDel ha scritto:ho provato a far aderire meglio il bul all'aletta... quando ho ridato corrrente si è bruciato il bul, la resistenza da 5w, il tea2261 e pure il condensatore da 400V che se ne andato in corto...
verifica preliminare:
Ma il transistor e' di tipo plastico?
se non lo e' controlla che sia isolata la vite mediante una rondella in plastica ed il corpo con "mica isolante".
Perché' altrimenti il collettore va in corto.
Metti in multimetro in modalita' Ohm e misura tra il corpo del transistor e il dissipatore,la resistenza deve essere molto elevata...
Fai attenzione perché' il cortocircuito sul collettore alla tensione di 310Vcc,potrebbe innalzare notevolmente la corrente sull'avvolgimento primario del trasformatore e metterlo fuori uso in un istante.
⋮ƎlectroYou
-

stefanob70
14,1k 5 11 13 - Master EY

- Messaggi: 3190
- Iscritto il: 14 lug 2012, 13:14
- Località: Roma
0
voti
prima di risaldare il bul310fp al circuito volevo fare altre misurazioni col multimentro, nel senso che se senza il bul il circuito funziona (ovviamente non si accende il led rosso del circuito) ma il ptc riscalda quindi penso che il primario parzialmente stia funzionando e non si brucia nulla.
Ho misurato anche le tensioni al tea2261 (puntale nero del multimentro su pgnd e puntale rosso nei punti oggetto di misurazione) sul piedino 9 del tea la corrente è circa 0.3V molto più bassa di quella da schema tx91( dovrebbe essere di 3V) ho cambiato anche il condensatore cp25 ma nulla è variato, potrebbe bruciare il bul se do corrente al circuito?
Sugli altri piedini del tea le tensioni sono circa quelle da schema tx91 o un po' più basse.
Cosa mi consigli di misurare prima di risaldare il bul310fp e dare corrente al circuito?
Ho misurato anche le tensioni al tea2261 (puntale nero del multimentro su pgnd e puntale rosso nei punti oggetto di misurazione) sul piedino 9 del tea la corrente è circa 0.3V molto più bassa di quella da schema tx91( dovrebbe essere di 3V) ho cambiato anche il condensatore cp25 ma nulla è variato, potrebbe bruciare il bul se do corrente al circuito?
Sugli altri piedini del tea le tensioni sono circa quelle da schema tx91 o un po' più basse.
Cosa mi consigli di misurare prima di risaldare il bul310fp e dare corrente al circuito?
-

AccDel
33 2 5 - CRU - Account cancellato su Richiesta utente
- Messaggi: 273
- Iscritto il: 13 feb 2017, 21:40
Torna a Costruzione, riparazione, riutilizzo
Chi c’è in linea
Visitano il forum: Nessuno e 27 ospiti

Elettrotecnica e non solo (admin)
Un gatto tra gli elettroni (IsidoroKZ)
Esperienza e simulazioni (g.schgor)
Moleskine di un idraulico (RenzoDF)
Il Blog di ElectroYou (webmaster)
Idee microcontrollate (TardoFreak)
PICcoli grandi PICMicro (Paolino)
Il blog elettrico di carloc (carloc)
DirtEYblooog (dirtydeeds)
Di tutto... un po' (jordan20)
AK47 (lillo)
Esperienze elettroniche (marco438)
Telecomunicazioni musicali (clavicordo)
Automazione ed Elettronica (gustavo)
Direttive per la sicurezza (ErnestoCappelletti)
EYnfo dall'Alaska (mir)
Apriamo il quadro! (attilio)
H7-25 (asdf)
Passione Elettrica (massimob)
Elettroni a spasso (guidob)
Bloguerra (guerra)
