
Circuito Stampato per Tester Meter Esr!
0
voti
Salve amici dell forum su consiglio di
elektronik ho deciso di aprire questo thread perché ció che per un esperto puó essere lecito per un newbie di certo puó diventarlo solo pranticandolo ma ancor più campendo di ció che si sta per realizzare! siccome non dispongo di stampante a laser ma di una a getti d'inchiostro avevo pensato di stampare il circuito su carta per trasferibili per maglietta e usando lo stesso metodo dell ferro da stiro trasferirlo sulla parte ramata della bachelite! ora senza assalire bensì chi ne ha più esperienza gentilmente ció che si vuol dire "spiegarlo con il cucchiaino" puó darmi qualche consiglio notando in foto se il circuito va specchiato o meno e se la cosa è un tantino ardua usare la carta trasferibile e stampante a getti d'inchiostro!? Un ringraziamento va a tutto lo Staff e a questo spendito forum 

- Allegati
-
- PCB.jpg (27.13 KiB) Osservato 4827 volte
Ultima modifica di
stefanob70 il 4 mar 2018, 12:42, modificato 1 volta in totale.
Motivazione: Immagine ridimensionata
Motivazione: Immagine ridimensionata
0
voti
Ciao,
ma se non metti uno schema del circuito, come si fa a controllare e poi dovresti lasciarci sopra il disegno dei componenti.
Se vuoi usare il sistema del ferro da stiro, va stampato con stampante laser b/n.

ma se non metti uno schema del circuito, come si fa a controllare e poi dovresti lasciarci sopra il disegno dei componenti.
Se vuoi usare il sistema del ferro da stiro, va stampato con stampante laser b/n.

Alex
https://www.facebook.com/Elettronicaeelettrotecnica
<< vedi di pigliare arditamente in mano, il dizionario che ti suona in bocca,
se non altro è schietto e paesano.
(Giuseppe Giusti) <<
https://www.facebook.com/Elettronicaeelettrotecnica
<< vedi di pigliare arditamente in mano, il dizionario che ti suona in bocca,
se non altro è schietto e paesano.
(Giuseppe Giusti) <<
2
voti
Ma chi apre la discussione e non ha letto tutti i nuovi messaggi del forum, non lo può sapere.
Così come lo ha presentato è un po' zoppo, o carente di informazioni.
Vai Mario ...disegna!

Alex
https://www.facebook.com/Elettronicaeelettrotecnica
<< vedi di pigliare arditamente in mano, il dizionario che ti suona in bocca,
se non altro è schietto e paesano.
(Giuseppe Giusti) <<
https://www.facebook.com/Elettronicaeelettrotecnica
<< vedi di pigliare arditamente in mano, il dizionario che ti suona in bocca,
se non altro è schietto e paesano.
(Giuseppe Giusti) <<
0
voti
setteali ha scritto:Vai Mario ...disegna!
Vabbè davo per scontato che questo thread fosse un parallelo di quello di elektronik....
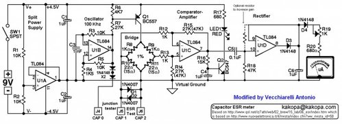
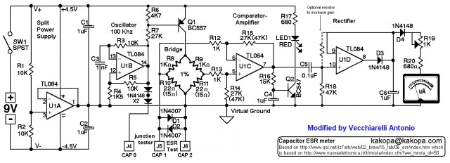
Comunque qui lo schema:
E qui il circuito coni componenti!
Lato A
Lato B
Ultima modifica di
wall87 il 27 feb 2018, 11:55, modificato 1 volta in totale.
Motivazione: Inserite immagini come allegato
Motivazione: Inserite immagini come allegato
1
voti
Per prima cosa dobbiamo dire che questo circuito non è quello di nuova elettronica, Lui voleva realizzare il circuito stampato quindi cerca un aiuto, mi aveva contattato in privato ma gli ho consigliato di aprire un nuovo tread per il fatto che avrebbe ricevuto molte più idee di quello che avrei potuto dargli io da solo. Sono un po' deluso dal fatto che nessuno ha detto io lo faccio con questo o con quel metodo. Le esperienze di tutti possono aiutarlo a capire che di metodi non c'è n'è uno solo ma ci sono svariate possibilità. Lo so che per molti può sembrare banale fare un circuito stampato ma per lui è come scalare una montagna, non dimentichiamo che come me ci sono molti che non hanno fatto scuole tecniche e neppure quelle superiori, nonostante ciò vorrebbero imparare a costruirsi un piccolo circuito, e io credo che electroyou e proprio il posto migliore per ricevere questo aiuto.
N. B. Detto questo se lo vuoi stirare su piastrina ramata devi specchiarlo se no ti esce come parte componenti e se i transistor potresti adattarceli, per quando riguarda l'integrato non sarebbe possibile.
N. B. Detto questo se lo vuoi stirare su piastrina ramata devi specchiarlo se no ti esce come parte componenti e se i transistor potresti adattarceli, per quando riguarda l'integrato non sarebbe possibile.
-

elektronik
7.800 4 6 7 - Master

- Messaggi: 3836
- Iscritto il: 12 mag 2015, 22:26
0
voti
elektronik ha scritto:....per quando riguarda l'integrato non sarebbe possibile.
Da ragazzino avevo fatto esperienza, si risolve girando tutti in piedi sottosopra
Me lo ricordo ancora

-

Lancillotto
986 3 6 - Sostenitore

- Messaggi: 526
- Iscritto il: 13 ott 2017, 14:47
- Località: ۞ ₯ ۞
1
voti
Se la realizzazione del PCB può rappresentare un problema si può fare tutto su mille fori sfruttando la posizione della componentistica presente sulla serigrafia dello stampato!
Se quello che funziona basta non lo tocca' sennò te lassa!
2
voti
In questi video trovi il metodo stampa con stampante toner. https://www.youtube.com/results?search_ ... r+Transfer Ti allego lo stampato ad alta risoluzione già riflesso.
-

elektronik
7.800 4 6 7 - Master

- Messaggi: 3836
- Iscritto il: 12 mag 2015, 22:26
0
voti
Bene, @elektronik, te lo ha anche specchiato
Io speravo che tu avessi preso in mano un qualsiasi integrato e segnato il pin 1 tu avessi ragionato sulla stampa per vedere se andava o no specchiato, è un problema che va superato e sparisce con l'esperienza.
Se lo sviluppi col ferro da stiro è facilissimo.
Carta lucida da stampe
ferro da stiro
basetta con rame pulita
Acqua per togliere la carta
acido Percloruro ferrico

Io speravo che tu avessi preso in mano un qualsiasi integrato e segnato il pin 1 tu avessi ragionato sulla stampa per vedere se andava o no specchiato, è un problema che va superato e sparisce con l'esperienza.
Se lo sviluppi col ferro da stiro è facilissimo.
Carta lucida da stampe
ferro da stiro
basetta con rame pulita
Acqua per togliere la carta
acido Percloruro ferrico

Alex
https://www.facebook.com/Elettronicaeelettrotecnica
<< vedi di pigliare arditamente in mano, il dizionario che ti suona in bocca,
se non altro è schietto e paesano.
(Giuseppe Giusti) <<
https://www.facebook.com/Elettronicaeelettrotecnica
<< vedi di pigliare arditamente in mano, il dizionario che ti suona in bocca,
se non altro è schietto e paesano.
(Giuseppe Giusti) <<
Torna a Costruzione, riparazione, riutilizzo
Chi c’è in linea
Visitano il forum: Nessuno e 47 ospiti

Elettrotecnica e non solo (admin)
Un gatto tra gli elettroni (IsidoroKZ)
Esperienza e simulazioni (g.schgor)
Moleskine di un idraulico (RenzoDF)
Il Blog di ElectroYou (webmaster)
Idee microcontrollate (TardoFreak)
PICcoli grandi PICMicro (Paolino)
Il blog elettrico di carloc (carloc)
DirtEYblooog (dirtydeeds)
Di tutto... un po' (jordan20)
AK47 (lillo)
Esperienze elettroniche (marco438)
Telecomunicazioni musicali (clavicordo)
Automazione ed Elettronica (gustavo)
Direttive per la sicurezza (ErnestoCappelletti)
EYnfo dall'Alaska (mir)
Apriamo il quadro! (attilio)
H7-25 (asdf)
Passione Elettrica (massimob)
Elettroni a spasso (guidob)
Bloguerra (guerra)


