Buongiorno, vorrei (se possibile) avere dei consigli riguardo ad una scheda di alimentazione di un sintetizzatore che possiedo.
Si tratta di una Korg Trinity (una workstation che immagino alcuni di voi conosceranno) e quest'ultima, senza alcun apparente motivo, ad un certo punto non si è più accesa.
Premetto che non ha subìto sbalzi di tensione.
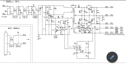
Ho quindi verificato alcune cose sulla scheda di alimentazione (di cui allego lo schema elettrico) e dopo aver controllato (per quello che posso fare con un multimetro e le mie scarse conoscenze in elettronica) i seguenti componenti:
Sezione del primario
- il ponte diodi.
- il mosfet 2SK1463.
Sezione del secondario
- diversi condensatori elettrolitici.
- un doppio diodo Schottky - F10P04Q
- alcuni diodi (non i diodi zener).
Ma "non solo", dopo aver eseguito con la prova di continuità su alcuni punti per verificare se ci fossero dei corti, ho constatato che comunque sul condensatore principale posto suo primario (avente queste specifiche tecniche: 120uF / 400v), è presente una tensione di circa 300vdc.
A seguire ho verificato quale tensione fosse presente sui pin del primario del trasformatore e rilevo sempre circa 300vdc, poi nel momento in cui ho iniziato a controllare la tensione sul secondario (intendo sempre il secondario del trasformatore) sono iniziate le sorprese.
In un primo momento ho rilevato circa 110vdc, poi in altri momenti tensioni inferiori (40vdc, 24vdc).
Ieri avendo constatato che un componente era stato precedentemente sostituito con uno differente rispetto a quello previsto dallo schema originale, l'ho quindi sostituito con uno di quelli consigliati dalla Korg, un Pc817 e la tensione sul secondario è scesa a circa 20vdc.
L'aspetto strano però è questo che sto per scrivere:
- ieri posizionando il puntale del negativo sul pin negativo del condensatore elettrolitico "principale" (quello avente queste specifiche tecniche: 120uF / 400v), se provo a misurare la differenza di potenziale su qualsiasi punto del secondario, intendo proprio un qualsiasi punto, non solamente sui pin del trasformatore, né sui connettori che vanno poi ad alimentare le schede periferiche della Trinity, ma in qualsiasi punto, rilevo sempre circa 5vdc.
Oggi sugli stessi punti rilevo 7,5v.
È assurda questa cosa, oltretutto ci sono due regolatori di tensione posti poco prima dei connettori poco fa menzionati, un L7812 e un L7912, per cui dovrei avere in entrata a questi regolatori una tensione almeno superiore o pari a quella di ingresso (+12v), ma in ogni caso, sia in uscita che sul ground, rilevo sempre (ieri 5v) 7,5v.
Solo su un connettore (quello che deve alimentare il lettore floppy), sono presenti si i 5v, ma sul pin centrale, dove non dovrebbe essere rilevata alcuna tensione (oltretutto inutilizzato in questa configurazione) ci sono circa 1,2v.
A me tutto questo appare decisamente strano.
Giorni fa si è spenta improvvisamente un'altra tastiera e per quella il problema dovrebbe essere (ipoteticamente) sempre relativo all'alimentazione, ma probabilmente (e spero di no) potrebbe non essere così semplice (ne parlerò nei prossimi giorni), ora ci mancava anche questa.
Oltre a voler cercare di capire da cosa possa dipendere questo anomalo funzionamento, ho iniziato a pensare di poter sostituire la scheda originale ad esempio con una scheda stabilizzata con più uscite DC, potrebbe essere una soluzione.
A seguire le tensioni che dovrei rilevare sui 4 connettori posti sul secondario:
CN6
Pin 1 = -12v
Pin 2 = G
Pin 3 = +12v
Pin 4 = G
Pin 5 = +5v
CN7
Pin 1 = -12v
Pin 2 = G
Pin 3 = +12v
Pin 4 = G
Pin 5 = +5v
CN8
Pin 1 = +5v
Pin 2 = Nc
Pin 3 = Nc
Pin 4 = G
CN9
Pin 1 = +5v
Pin 2 = Nc
Pin 3 = G
Scusate per la lunghezza del messaggio, ma a mio avviso è indispensabile fornire più informazioni possibili.
Grazie
Korg Trinity - scheda di alimentazione non funzionante
0
voti
Il fatto che su C8 tu abbia circa 300VDC significa che la parte diodi/condensatore a tensione di rete funziona, per il resto ti servirebbe un'oscilloscopio con sonda galvanicamente isolata, oppure alimentato attraverso un trasformatore di isolamento (e facendo sempre attenzione a non toccare nessuna parte metallica mentre si fanno i test)
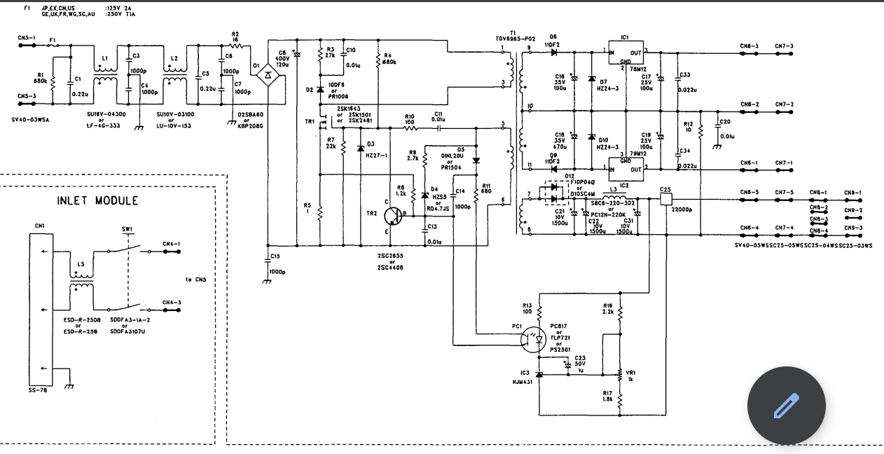
Occhio che e' un'alimentatore switching, non puoi sempliemente misurare le tensioni sul trasformatore T1 perche' non sono ne DC ne AC a 50Hz ... al massimo puoi misurarle ai capi dei condensatori di uscita (dalla parte a bassa tensione, non da quella a monte del trasformatore, ad esempio su D7 e D10 (dove dovresti avere sui 24 V), su C17 e C19 (dove dovresti avere sui 12V), e su C31 (dove dovrebbero esserci sui 5V), ma NON con un puntale sul lato a monte ed uno sul lato a valle del trasformatore T1, quello non ha senso dato che le due sezioni sono (o dovrebbero essere) galvanicamente isolate.
Occhio che e' un'alimentatore switching, non puoi sempliemente misurare le tensioni sul trasformatore T1 perche' non sono ne DC ne AC a 50Hz ... al massimo puoi misurarle ai capi dei condensatori di uscita (dalla parte a bassa tensione, non da quella a monte del trasformatore, ad esempio su D7 e D10 (dove dovresti avere sui 24 V), su C17 e C19 (dove dovresti avere sui 12V), e su C31 (dove dovrebbero esserci sui 5V), ma NON con un puntale sul lato a monte ed uno sul lato a valle del trasformatore T1, quello non ha senso dato che le due sezioni sono (o dovrebbero essere) galvanicamente isolate.
"Sopravvivere" e' attualmente l'unico lusso che la maggior parte dei Cittadini italiani,
sia pure a costo di enormi sacrifici, riesce ancora a permettersi.
sia pure a costo di enormi sacrifici, riesce ancora a permettersi.
-

Etemenanki
9.522 3 6 10 - Master

- Messaggi: 5948
- Iscritto il: 2 apr 2021, 23:42
- Località: Dalle parti di un grande lago ... :)
0
voti
Grazie per la delucidazione riguardo al come misurare correttamente le tensioni in un caso come questo.
Avevo (ed ho tuttora) dei dubbi a riguardo, perché ero partito dal presupposto che uno dei due puntali andava posizionato a massa e l'altro sui punti nei quali era ed è necessario misurare le tensioni e ho preso in considerazione il negativo di quel condensatore.
Cerco di fare sempre attenzione durante queste prove, perché il rischio è sempre presente.
Non ho a disposizione un oscilloscopio né un trasformatore di isolamento (né posso procurarmeli al momento).
C'è un ultimo passaggio che posso eseguire, almeno per poter dire di aver provato il possibile per quello che riguarda le mie attuali possibilità?
Avevo (ed ho tuttora) dei dubbi a riguardo, perché ero partito dal presupposto che uno dei due puntali andava posizionato a massa e l'altro sui punti nei quali era ed è necessario misurare le tensioni e ho preso in considerazione il negativo di quel condensatore.
Cerco di fare sempre attenzione durante queste prove, perché il rischio è sempre presente.
Non ho a disposizione un oscilloscopio né un trasformatore di isolamento (né posso procurarmeli al momento).
C'è un ultimo passaggio che posso eseguire, almeno per poter dire di aver provato il possibile per quello che riguarda le mie attuali possibilità?
0
voti
Per il momento ho provato con la misurazione ai capi dei condensatori C17/C19 e non risulta alcuna tensione.
0
voti
Ai capi di uno qualsiasi dei condensatori lato 5V (C21 o C22 e C31) risultano i 5V ?
Se si, e' possibile che i regolatori +12 e -12 siano fritti (ma mi sembra strano entrambi contemporaneamente), se no, allora puo essere il circuito dello switching che non genera piu la frequenza di pilotaggio, oppure la parte del limitatore (PC1, TR2 e componenti collegati) che lo mantiene "spento", ma per controllare quella parte bisogna fare attenzione (e' collegata alla rete, al contrario della parte dopo il trasformatore), e servirebbe davvero l'oscilloscopio (salvo che non si voglia provare a sostituire il mosfet "alla cieca", e provare gli altri componenti a parte).
Fondamentalmente corretto, ma solo se la massa fa parte del resto ... in quegli alimentatori la parte dell'uscita e' galvanicamente isolata da quella dell'ingresso (sono in pratica due circuiti indipendenti), per cui per le misure fatte sul lato "di rete" va usata la massa di quel lato, e per quelle fatte sull'altro lato va usata la massa di quell'altro lato (il negativo dei 3 condensatori per il 5V ed il comune del lato simmetrico o uno dei GND dei regolatori a 12V per misurare i loro ingressi e le loro uscite, anche se tecnicamente sono uniti insieme da R12 che e' da 10 ohm, quindi per misurare col tester uno qualsiasi di quei punti va bene come massa)
Se si, e' possibile che i regolatori +12 e -12 siano fritti (ma mi sembra strano entrambi contemporaneamente), se no, allora puo essere il circuito dello switching che non genera piu la frequenza di pilotaggio, oppure la parte del limitatore (PC1, TR2 e componenti collegati) che lo mantiene "spento", ma per controllare quella parte bisogna fare attenzione (e' collegata alla rete, al contrario della parte dopo il trasformatore), e servirebbe davvero l'oscilloscopio (salvo che non si voglia provare a sostituire il mosfet "alla cieca", e provare gli altri componenti a parte).
Mau77 ha scritto:... ero partito dal presupposto che uno dei due puntali andava posizionato a massa e l'altro sui punti nei quali era ed è necessario misurare le tensioni ...
Fondamentalmente corretto, ma solo se la massa fa parte del resto ... in quegli alimentatori la parte dell'uscita e' galvanicamente isolata da quella dell'ingresso (sono in pratica due circuiti indipendenti), per cui per le misure fatte sul lato "di rete" va usata la massa di quel lato, e per quelle fatte sull'altro lato va usata la massa di quell'altro lato (il negativo dei 3 condensatori per il 5V ed il comune del lato simmetrico o uno dei GND dei regolatori a 12V per misurare i loro ingressi e le loro uscite, anche se tecnicamente sono uniti insieme da R12 che e' da 10 ohm, quindi per misurare col tester uno qualsiasi di quei punti va bene come massa)
"Sopravvivere" e' attualmente l'unico lusso che la maggior parte dei Cittadini italiani,
sia pure a costo di enormi sacrifici, riesce ancora a permettersi.
sia pure a costo di enormi sacrifici, riesce ancora a permettersi.
-

Etemenanki
9.522 3 6 10 - Master

- Messaggi: 5948
- Iscritto il: 2 apr 2021, 23:42
- Località: Dalle parti di un grande lago ... :)
0
voti
Ai capi di quei condensatori (C21/C22 e C31) non rilevo alcuna tensione. Neanche sui regolatori di tensione (che per scrupolo, avendone alcuni nuovi, li ho sostituiti).
Un paio di giorni fa, avendo dei dubbi sul fatto che Tr2 e Pc1 ed Ic3 funzionino regolarmente (anche se come scrissi nel primo messaggio, nonostante abbia scarse conoscenze di elettronica, visionando le piste e lo schema elettrico si nota che quei componenti sono tra loro connessi, anche se non direttamente), li ho ordinati e forse tra oggi e domani dovrei riceverli.
Il Pc1 (Pc817) l'ho recuperato da una vecchia scheda di un decoder inutilizzato (ma che ricordavo essere funzionante) e sostituito (sempre per scrupolo), riguardo gli altri poco fa menzionati, sono curioso di vedere se siano proprio loro o uno di loro a causare questo problema.
Spero che non si tratti invece del trasformatore, perché sarebbe difficile trovarlo identifico o comunque non essendo disponibili informazioni specifiche, trovarne uno che possa sostituirlo (almeno fino ad ora non me ho trovate). Giorni fa ho avuto un problema simile, sempre a livello di alimentazione, ma con un'altra tastiera (sta diventando una tradizione), ma in quel caso forse c'è più di un problema, poi me parlerò in un altro post.
Grazie ancora per l'esaustiva risposta.
Un paio di giorni fa, avendo dei dubbi sul fatto che Tr2 e Pc1 ed Ic3 funzionino regolarmente (anche se come scrissi nel primo messaggio, nonostante abbia scarse conoscenze di elettronica, visionando le piste e lo schema elettrico si nota che quei componenti sono tra loro connessi, anche se non direttamente), li ho ordinati e forse tra oggi e domani dovrei riceverli.
Il Pc1 (Pc817) l'ho recuperato da una vecchia scheda di un decoder inutilizzato (ma che ricordavo essere funzionante) e sostituito (sempre per scrupolo), riguardo gli altri poco fa menzionati, sono curioso di vedere se siano proprio loro o uno di loro a causare questo problema.
Spero che non si tratti invece del trasformatore, perché sarebbe difficile trovarlo identifico o comunque non essendo disponibili informazioni specifiche, trovarne uno che possa sostituirlo (almeno fino ad ora non me ho trovate). Giorni fa ho avuto un problema simile, sempre a livello di alimentazione, ma con un'altra tastiera (sta diventando una tradizione), ma in quel caso forse c'è più di un problema, poi me parlerò in un altro post.
Grazie ancora per l'esaustiva risposta.
0
voti
Dimenticavo, ho ordinato anche il mosfet.
0
voti
Se non c'e' tensione su nessuna delle uscite, allora e' la parte a tensione di rete ad avere problemi (occhio alle scosse) ... se TR2 fosse in corto (provabile con un tester) impedirebbe all'oscillatore di funzionare, ma lo stesso succederebbe se fosse in corto il transistor dentro PC1 oppure fosse bruciato il mosfet.
Per il trasformatore, fra i pin 1 e 3 dovresti avere una certa resistenza (impossibile dire quanta, ma comunque misurabile), mentre fra 5 e 6 dovresti avere quasi un cortocicuito (essendo l'avvolgimento di controreazione, e' molto piu piccolo come numero di spire)
Purtroppo per vedere se oscilla e se le forme d'onda sono corrette, serve un'oscilloscopio ... per vedere "solo se oscilla" invece basta misurare le tensioni sui gruppi di uscita, se oscillasse, anche male, qualcosa ci dovrebbe essere, se misuri zero sembra che non oscilli per nulla.
Per il trasformatore, fra i pin 1 e 3 dovresti avere una certa resistenza (impossibile dire quanta, ma comunque misurabile), mentre fra 5 e 6 dovresti avere quasi un cortocicuito (essendo l'avvolgimento di controreazione, e' molto piu piccolo come numero di spire)
Purtroppo per vedere se oscilla e se le forme d'onda sono corrette, serve un'oscilloscopio ... per vedere "solo se oscilla" invece basta misurare le tensioni sui gruppi di uscita, se oscillasse, anche male, qualcosa ci dovrebbe essere, se misuri zero sembra che non oscilli per nulla.
"Sopravvivere" e' attualmente l'unico lusso che la maggior parte dei Cittadini italiani,
sia pure a costo di enormi sacrifici, riesce ancora a permettersi.
sia pure a costo di enormi sacrifici, riesce ancora a permettersi.
-

Etemenanki
9.522 3 6 10 - Master

- Messaggi: 5948
- Iscritto il: 2 apr 2021, 23:42
- Località: Dalle parti di un grande lago ... :)
0
voti
Ok, per verificare se è presente o meno una certa resistenza ai capi menzionati sul trasformatore, devo dissaldarlo (fortunatamente su questa scheda le saldature sono si ben fatte, ma al tempo stesso si riescono a dissaldare molto facilmente i componenti, per cui potrei farlo senza difficoltà)?
TR2 (il C2655) e IC3 sono gli unici due integrati che non ho controllato (ma che nel frattempo ho ordinato in caso di necessità nel doverli sostituire), invece il mosfet lo avevo testato (sempre che la semplice verifica con il multimetro sia sufficiente per stabilirne o meno il corretto funzionamento) e non sembrava avere problemi.
Prima o poi dovrò comprare un oscilloscopio.
TR2 (il C2655) e IC3 sono gli unici due integrati che non ho controllato (ma che nel frattempo ho ordinato in caso di necessità nel doverli sostituire), invece il mosfet lo avevo testato (sempre che la semplice verifica con il multimetro sia sufficiente per stabilirne o meno il corretto funzionamento) e non sembrava avere problemi.
Prima o poi dovrò comprare un oscilloscopio.
0
voti
Se non dovessi riuscire a riparare la scheda in questione, pensavo di procedere con un'alternativa: un alimentatore per PC, essendo già stabilizzato, disponendo già di default di alcune tensioni utili per la tastiera (+5, +12 e -12).
"L'idea" era di realizzare una mini scheda PCB su cui saldare i connettori maschi che servono per connettere le schede della Trinity, far derivare dall'alimentatore le tensioni necessarie e collegare opportunamente le tensioni richieste a specifici pin dei connettori poco fa menzionati, verificare prima di collegare il tutto alla tastiera, che in uscita ci siano le tensioni richieste e in caso positivo, procedere con il fissare l'alimentatore all'interno dello chassis della Trinity.
Le uniche modifiche che apporterei andrebbero ad interessare il connettore Ac (rimuovendolo, visto utilizzerò quello originale della tastiera) e probabilmente l'involucro di metallo (perché non c'è spazio a sufficienza per posizionare l'intero blocco all'interno della tastiera).
Prima però devo verificare quanto assorbe in corrente la Trinity (anche se quello che penso di aver compreso è che il parametro essenziale riguarda la tensione erogata al carico, le 3 tensioni di cui sopra, mentre se l'alimentatore dispone in uscita di un valore di corrente superiore a quello richiesto, è lo stesso carico ad assorbire il valore necessario al corretto funzionamento, ho capito bene?).
Grazie ancora per la disponibilità.
"L'idea" era di realizzare una mini scheda PCB su cui saldare i connettori maschi che servono per connettere le schede della Trinity, far derivare dall'alimentatore le tensioni necessarie e collegare opportunamente le tensioni richieste a specifici pin dei connettori poco fa menzionati, verificare prima di collegare il tutto alla tastiera, che in uscita ci siano le tensioni richieste e in caso positivo, procedere con il fissare l'alimentatore all'interno dello chassis della Trinity.
Le uniche modifiche che apporterei andrebbero ad interessare il connettore Ac (rimuovendolo, visto utilizzerò quello originale della tastiera) e probabilmente l'involucro di metallo (perché non c'è spazio a sufficienza per posizionare l'intero blocco all'interno della tastiera).
Prima però devo verificare quanto assorbe in corrente la Trinity (anche se quello che penso di aver compreso è che il parametro essenziale riguarda la tensione erogata al carico, le 3 tensioni di cui sopra, mentre se l'alimentatore dispone in uscita di un valore di corrente superiore a quello richiesto, è lo stesso carico ad assorbire il valore necessario al corretto funzionamento, ho capito bene?).
Grazie ancora per la disponibilità.
Torna a Costruzione, riparazione, riutilizzo
Chi c’è in linea
Visitano il forum: Google [Bot] e 166 ospiti

Elettrotecnica e non solo (admin)
Un gatto tra gli elettroni (IsidoroKZ)
Esperienza e simulazioni (g.schgor)
Moleskine di un idraulico (RenzoDF)
Il Blog di ElectroYou (webmaster)
Idee microcontrollate (TardoFreak)
PICcoli grandi PICMicro (Paolino)
Il blog elettrico di carloc (carloc)
DirtEYblooog (dirtydeeds)
Di tutto... un po' (jordan20)
AK47 (lillo)
Esperienze elettroniche (marco438)
Telecomunicazioni musicali (clavicordo)
Automazione ed Elettronica (gustavo)
Direttive per la sicurezza (ErnestoCappelletti)
EYnfo dall'Alaska (mir)
Apriamo il quadro! (attilio)
H7-25 (asdf)
Passione Elettrica (massimob)
Elettroni a spasso (guidob)
Bloguerra (guerra)
