Come regolare la corrente per led con Arduino
1
voti
credo che se si agisce con un minimo di criterio si possa evitare di costruire un buck converter (o comprarne uno) usando direttamente il PWM come diceva DeltaElectronics.
L'importante è fare in modo che con PWM al 100% il LED si illumini alla massima intensità voluta e sopportata dal LED, es con una resistenza di caduta, un regolatore lineare di corrente o altro.
A quel punto il PWM può solo ridurre la corrente media che passa nel LED e quindi la vita del LED può solo beneficiarne...
E' solo un'idea chiaro, dipende da quanta voglia si ha di gestire alimentatori buck (magari tanti).
Ricordo che i LED di potenza (specie se venduti online e se COB) dichiarano potenze insostenibili, il vero modo per farli durare molto è sottoalimentarli e prevedere radiatori adeguati.
Per esempio qui
https://www.electroyou.it/richiurci/wik ... za-cob-led
descrivo una plafoniera realizzata con LED forse simili a quelli comprati dall'OP, dopo 3 anni funziona ancora e fa una luce notevole nonostante una realizzazione artigianale e in certi aspetti discutibile.
Il motivo? Correnti di polarizzazione dei COB LED inferiori del 30% rispetto a quelle dichiarate, e uso di radiatori generosi
L'importante è fare in modo che con PWM al 100% il LED si illumini alla massima intensità voluta e sopportata dal LED, es con una resistenza di caduta, un regolatore lineare di corrente o altro.
A quel punto il PWM può solo ridurre la corrente media che passa nel LED e quindi la vita del LED può solo beneficiarne...
E' solo un'idea chiaro, dipende da quanta voglia si ha di gestire alimentatori buck (magari tanti).
Ricordo che i LED di potenza (specie se venduti online e se COB) dichiarano potenze insostenibili, il vero modo per farli durare molto è sottoalimentarli e prevedere radiatori adeguati.
Per esempio qui
https://www.electroyou.it/richiurci/wik ... za-cob-led
descrivo una plafoniera realizzata con LED forse simili a quelli comprati dall'OP, dopo 3 anni funziona ancora e fa una luce notevole nonostante una realizzazione artigianale e in certi aspetti discutibile.
Il motivo? Correnti di polarizzazione dei COB LED inferiori del 30% rispetto a quelle dichiarate, e uso di radiatori generosi
1
voti
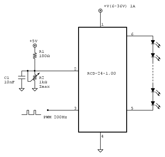
Girovagando per la rete ho trovato un modulo non troppo costoso che fa proprio al tuo caso.
Puoi usare l'ingresso analogico per collegarci un trimmer, col quale impostare la corrente massima dei LED (e, seguendo il consiglio di
richiurci, ridurre la corrente al 70% della nominale per allungare la vita dei componenti) e usare l'ingresso PWM per modulare l'intensità dei LED (il datasheet specifica che l'ingresso analogico e il PWM sono utilizzabili contemporaneamente e indipendentemente)
Per impostare la corrente massima nei LED puoi collegare semplicemente un amperometro fra i pin 5 e 6 e regolare il trimmer fino all'ottenimento della corrente desiderata.
Con arduino puoi generare un segnale PWM (200Hz, come raccomandato dal data sheet) per impostare la luminosità fra 0 e 100%.
Ciao,
Pietro.
Puoi usare l'ingresso analogico per collegarci un trimmer, col quale impostare la corrente massima dei LED (e, seguendo il consiglio di
Per impostare la corrente massima nei LED puoi collegare semplicemente un amperometro fra i pin 5 e 6 e regolare il trimmer fino all'ottenimento della corrente desiderata.
Con arduino puoi generare un segnale PWM (200Hz, come raccomandato dal data sheet) per impostare la luminosità fra 0 e 100%.
Ciao,
Pietro.
-

PietroBaima
90,7k 7 12 13 - G.Master EY

- Messaggi: 12207
- Iscritto il: 12 ago 2012, 1:20
- Località: Londra
0
voti
DeltaElectronics ha scritto:Mai sentita questa..
Anzi la tecnica PWM è ampiamente utilizzata ogniqualvolta si voglia modulare la potenza; sia nei LED, sia nel pilotaggio di motori CC etc....
Intendo dire che il PWM non va bene per pilotare i LED senza un controllo di corrente massima.
Se non viene limitata la corrente massima succede che la vita dei LED si riduce molto per stress.
Poi, certamente, fatto questo si può pensare di usare il PWM per risparmiare quella potenza che andrebbe persa con un controllo di tipo lineare, facendo però attenzione a non perdere potenza limitando la corrente massima (da qui l'uso di un convertitore in switch-mode).
DeltaElectronics ha scritto:Un'altra tecnica, molto simile alla PWM, è che consente di risparmiare notevoli consumi di potenza; è il charlieplexing dei LED.
No, il charlieplexing permette di risparmiare I/O, a patto di avere I/O che può funzionare sia come ingresso HiZ che come uscita, non potenza.
-

PietroBaima
90,7k 7 12 13 - G.Master EY

- Messaggi: 12207
- Iscritto il: 12 ago 2012, 1:20
- Località: Londra
0
voti
Costicchia un pochino, effettivamente.. Se non sbaglio me ne servirebbero 6, per un totale di quasi 60€... Quando ho speso 10€ di LED... Ahahha
Per non so qual motivo, mi ha tagliato il testo di seguito...
Dicevo che il componente da te individuato (e grazie mille per la ricerca che hai fatto) lo terrò come idea Secondaria, in quanto perfetta e praticamente già pronta per ciò che devo fare.
Tuttavia, se io riuscissi a dare un modulo di regolazione PWM tramite mosfet (componenti che ho già tutti in casa), mi resterebbe soltanto da fare un circuito limitatore di corrente, giusto?
Se sì, è una cosa fattibile?
Scusa se cerco un'altra soluzione, però le sto provando tutte per valutare la migliore ecco
Idee:
MAX1698
LM3405A
BCR450
MP24933
MP24833-A
0
voti
Sapresti/avresti voglia di assemblarti tu un PCB?
In tal caso costruiamo un buck current mode e fine della storia
In tal caso costruiamo un buck current mode e fine della storia
-

PietroBaima
90,7k 7 12 13 - G.Master EY

- Messaggi: 12207
- Iscritto il: 12 ago 2012, 1:20
- Località: Londra
0
voti
PietroBaima ha scritto:Sapresti/avresti voglia di assemblarti tu un PCB?
In tal caso costruiamo un buck current mode e fine della storia
Si, volendo posso... Ho già in casa le basette ramate e l'acido
Sono tutt'orecchie :)
Quel che dici, io faccio
0
voti
AleEl ha scritto: ...l'acido...
Non è un acido, è un sale.

"Non farei mai parte di un club che accettasse la mia iscrizione" (G. Marx)
-

claudiocedrone
21,3k 4 7 9 - Master EY

- Messaggi: 15303
- Iscritto il: 18 gen 2012, 13:36
1
voti
AleEl ha scritto:
Si, volendo posso... Ho già in casa le basette ramate e l'acido
Sono tutt'orecchie :)
Quel che dici, io faccio
Io li faccio fare in Cina... sono poco pratico e con pochi € mi ritrovo a casa la scheda in pochi giorni; la devo solo saldare.
-

DeltaElectronics
224 1 3 7 - Sostenitore

- Messaggi: 597
- Iscritto il: 27 set 2015, 14:01
0
voti
AleEl ha scritto:
Tuttavia, se io riuscissi a dare un modulo di regolazione PWM tramite mosfet (componenti che ho già tutti in casa), mi resterebbe soltanto da fare un circuito limitatore di corrente, giusto?
Cosa intenderesti esattamente per circuito 'limitatore di corrente' ?
Se ho ben compreso, la tua esigenza sarebbe quella poter variare la corrente che attraversa il LED, da 0 fino a un valore max. prestabilito, right ?
Quindi questo 'limitatore', dovrebbe presentare un'impedenza variabile tramite un segnale di controllo, se non vado errato; giusto ?
-

DeltaElectronics
224 1 3 7 - Sostenitore

- Messaggi: 597
- Iscritto il: 27 set 2015, 14:01
Chi c’è in linea
Visitano il forum: Nessuno e 7 ospiti

Elettrotecnica e non solo (admin)
Un gatto tra gli elettroni (IsidoroKZ)
Esperienza e simulazioni (g.schgor)
Moleskine di un idraulico (RenzoDF)
Il Blog di ElectroYou (webmaster)
Idee microcontrollate (TardoFreak)
PICcoli grandi PICMicro (Paolino)
Il blog elettrico di carloc (carloc)
DirtEYblooog (dirtydeeds)
Di tutto... un po' (jordan20)
AK47 (lillo)
Esperienze elettroniche (marco438)
Telecomunicazioni musicali (clavicordo)
Automazione ed Elettronica (gustavo)
Direttive per la sicurezza (ErnestoCappelletti)
EYnfo dall'Alaska (mir)
Apriamo il quadro! (attilio)
H7-25 (asdf)
Passione Elettrica (massimob)
Elettroni a spasso (guidob)
Bloguerra (guerra)


pigreco]=π