elfo ha scritto:Nella prox pubblicazione - secondo la migliore tradizione accademica - non tralasciare i ringraziamenti al forum ElectroYou.
Sarà fatto
boiler ha scritto:Sono in vacanza e da telefono, scusate la brevità del messaggio: il picolog ha 12 bit di risoluzione e un fondoscala di 2.5 V (se ricordo bene, verificare!). La risoluzione su 10 mV di fondovalle fondoscala diventa risibile. Controlla se si possono selezionare diversi range e qual è quello minimo.
Boiler
elfo ha scritto:Poor man: multimetro Owon B??+ (devo controllare in lab il modello esatto) con interfaccia Bluetooth e capacita' di datalogging + smartphone e con 50 euro (ex smartphone) ti togli la paura![]()
Owon B33+ 46,56 euro free shipping
function as 3 in 1 : datalogger + multimeter + temperature meter
Bluetooth 4.0 version - supports mobile device with Android 4.3
https://www.aliexpress.com/item/1005005 ... NPFP3g93Gf
Altre marche fanno prodotti simili a costi confrontabili
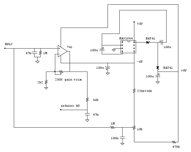
Damn87 ha scritto:un amplificatore DC con un operazionale? O interverranno altri problemi?
elfo ha scritto:... - altro? (non ricordo) ...



int HPLC=A0; //Ingresso HPLC
int max_delay=2000; //Massimo intervalo di campionamento orizzontale
int S=250; //Sensibilità campionamento dinamico
int old_delay=2000; //Intervallo di campionamento al ciclo (N-1). Valore iniziale =2000, sovrascritto nei cicli successivi
int read1=0; //Lettura output HPLC al cilo (N-1). Valore iniziale =0, sovrascritto nei cicli successivi
int sampling_delay; //Intervallo di campionamento al ciclo N
int read2; //Lettura output HPLC al cilo N
int h; //Costante riduttiva del massimo intervallo di campionamento
int delta_read; //Modulo della differenza di due letture contigue
int recycle_delay=10; //Intervallo di ripetizione del loop
int delta_time; //Tempo trascorso dall'ultimo campionamento
unsigned long last_X=0; //Ultima X campionata. Valore iniziale =0, sovrascritto nei cicli successivi
float ABS; //Valore di assorbanza calcolato
float C=19532; //Costante di calcolo per settaggio UV-vis "range=.32"
float D=10000000; //" " " " "
void setup() {
Serial.begin(115200); //Apertura monitor seriale su baud 115200
}
void loop() {
read2=analogRead(HPLC); //Salvare lettura HPLC nel valore read2
delta_read=abs(read2-read1); //Definizione di delta_read
h=1+S*(delta_read^3)/(old_delay); //Definizione di h
sampling_delay=max_delay/h; //Definizione di scan_delay
if(sampling_delay<20){ //Limite massimo scan rate orizzontale 50 ms (20Hz)
sampling_delay=20; //" "
}
delta_time=millis()-last_X; //Definizione di delta_time
if(sampling_delay<delta_time){ //Attuatore del campionamento dinamico
last_X=millis(); //Salva il valore dell'ultima X campionata nella variabile last_X
ABS=(read2*C)/D; //Definizione calcolo assorbanza
Serial.print(millis() ); //Invio dati temporali in millisecondi (asse X)
Serial.print(", "); //Spaziatore colonne
Serial.println(ABS); //Invio dati di assorbanza (asse Y)
read1=read2; //Salvare valore read2 nel valore read1
old_delay=sampling_delay; //Salvare valore sampling_delay nel valore old_delay
}
delay(recycle_delay); //Ripetere il ciclo dopo il recycle_delay
}Visitano il forum: Nessuno e 33 ospiti