Esercizio Analisi Funzionale
Moderatori:
PietroBaima,
Ianero
21 messaggi
• Pagina 2 di 3 • 1, 2, 3
0
voti
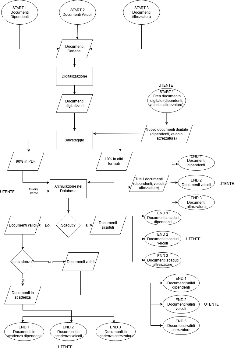
scusami... è che ho un tempo limitato, non lo farò più... qualcuno sa dirmi se il diagramma a blocchi che ho allegato è decente?
lemure64 mi puoi spiegare più nel dettaglio l'uso di quella legge? da quel che ho capito dovrei calcolare una stima del risparmio economico, quindi prima devo calcolare i costi utilizzando documenti immagino cartacei, e poi digitali... pensavo ad usare un delta t.
1
voti
Io lo farei volentieri, ma non è la mia professione e non ho studi specifici in questo campo. Capisco che il tempo possa essere limitato in tante circostanze ma presumo che lo saranno anche le richieste del docente (i.e. se non è una tesi ma solo una parte di esame non potrà pretendere un "progetto esecutivo").
Avendoci dormito su penso di non avere motivo di cambiare molto della mia prima risposta. Hai alcuni blocchi in cascata, ovvero digitalizzazione, poi immissioni in database e forse un altro o due stadi che non mi vengono in mente. Poi hai solo un loop che contiene un blocco con tutte le queries (eventualmente se vuoi "allungare il brodo" distingui le queries per ciascuna entità) e un successivo di quelli a rombo che non mi ricordo come si chiamano, che contiene l'idea: "le queries hanno rivelato qualche scadenza? No, ritorno a inizio loop, sì, vado all'uscita del diagramma di flusso con un blocco che modella la presentazione dei dati".
Più di questo non mi viene in mente... E come dicevo non essendo il mio lavoro c'è pure rischio che un progettista di sistemi informatizzati userebbe una soluzione molto più elegante facendomi fare la figura dello stupido, cosa che vorrei evitare. Ma se ci sono soluzioni migliori al momento non le conosco io, dovrei studiare un campo a me del tutto sconosciuto.
Avendoci dormito su penso di non avere motivo di cambiare molto della mia prima risposta. Hai alcuni blocchi in cascata, ovvero digitalizzazione, poi immissioni in database e forse un altro o due stadi che non mi vengono in mente. Poi hai solo un loop che contiene un blocco con tutte le queries (eventualmente se vuoi "allungare il brodo" distingui le queries per ciascuna entità) e un successivo di quelli a rombo che non mi ricordo come si chiamano, che contiene l'idea: "le queries hanno rivelato qualche scadenza? No, ritorno a inizio loop, sì, vado all'uscita del diagramma di flusso con un blocco che modella la presentazione dei dati".
Più di questo non mi viene in mente... E come dicevo non essendo il mio lavoro c'è pure rischio che un progettista di sistemi informatizzati userebbe una soluzione molto più elegante facendomi fare la figura dello stupido, cosa che vorrei evitare. Ma se ci sono soluzioni migliori al momento non le conosco io, dovrei studiare un campo a me del tutto sconosciuto.
0
voti
Alla fine il diagramma a blocchi l'ho fatto così in allegato... sì ci sarebbero altre cose da mettere ma non vorrei complicarlo ulteriormente. E sì, anche io ho pensato a dei cicli If ma alla fine ho optato per le operazioni true or false... non c'è pretesa di perfezione o fare figura da stupidi o meno...
A me interessava più la parte della stima economica. Quell'integrale di cui parlavi e quella legge temporale. Come impostarla? Da quali dati? Ecco se mi vuoi spiegare più in dettaglio te ne sarei grata, perché non mi è chiarissimo
lemure64
A me interessava più la parte della stima economica. Quell'integrale di cui parlavi e quella legge temporale. Come impostarla? Da quali dati? Ecco se mi vuoi spiegare più in dettaglio te ne sarei grata, perché non mi è chiarissimo
0
voti
@lemure64 ho trovato in rete un dato sullo spazio occupato per i luoghi ad uso produttivo: 1,5mq per i primi 10 dipendenti e 1mq per i succssivi, mi verrebbe in totale 1005mq di azienda. Poi perché farne la radice quadrata per stimare il percorso verso l'archivio cartaceo? Pensavo di calcolare tempi di setup con archivio cartaceo e software e fare un confronto per la stima.
1
voti
E' forse un tuo stipendiato? Magari ha altro di più importante per lui da fare.
Posso capire che tu abbia urgenza ma ti invito per la seconda volta a rispettare il regolamento e le consuetudini del forum quindi a evitare di sollecitare risposte per favore che se poi si dovesse irritare qualche moderatore con meno tatto e pazienza di me potrebbero essere "dolori".
P.s. Io sono intervenuto appunto solo in qualità di moderatore ma non sono in grado di aiutarti, un diagramma a blocchi non so neppure cosa sia...
Posso capire che tu abbia urgenza ma ti invito per la seconda volta a rispettare il regolamento e le consuetudini del forum quindi a evitare di sollecitare risposte per favore che se poi si dovesse irritare qualche moderatore con meno tatto e pazienza di me potrebbero essere "dolori".
P.s. Io sono intervenuto appunto solo in qualità di moderatore ma non sono in grado di aiutarti, un diagramma a blocchi non so neppure cosa sia...
"Non farei mai parte di un club che accettasse la mia iscrizione" (G. Marx)
-

claudiocedrone
21,3k 4 7 9 - Master EY

- Messaggi: 15302
- Iscritto il: 18 gen 2012, 13:36
1
voti
Ho visto i tag appena loggato, anche ieri, ma come ho detto non è il mio lavoro. E se tutto quello che ho scritto fosse sbagliato? Ho cercato di essere utile ma così, "a naso", e già ho pensato di essermi sbilanciato troppo perché non è corretto improvvisarsi conoscitori di qualcosa su cui non si è mai lavorato.
Oltretutto ci sono parecchi ma credo tanti utenti con un buon background di scienza dell'informazione e anche ricerca operativa (perché in effetti si potrebbe anche modellare tutto a numeri interi ed era un approccio possibile), posso solo dispiacermi che non siano intervenuti. Se posso dirlo, sospetto che uno dei motivi possa essere il topic nella sezione sbagliata: "analisi funzionale" per un matematico significa tutt'altra cosa. Vedendo post di questo tipo, proprio a cominciare dalla collocazione nelle sezioni e dal titolo, a me viene da pensare che sia il classico caso di studente che si è messo troppo a ridosso di una scadenza e non punti al metodo ma ad avere direttamente la soluzione dell'esercizio; cosa che non è corretta in una comunità di volontari. Però ci si potrebbe essere ridotti così magari per un parente in ospedale e so che chiunque, anche il miglior studioso ha passato questi momenti e avuto gli stessi bisogni "una tantum"; per questo motivo la mia personale strategia è di aiutare sempre e comunque anche se didatticamente mi parrebbe di fornire il cianuro a un suicida. Ma posso farlo se conosco l'argomento, e non è questo caso. Non è che le mie competenze professionali siano diverse, proprio non ne ho più in nessun campo.
Oltretutto ci sono parecchi ma credo tanti utenti con un buon background di scienza dell'informazione e anche ricerca operativa (perché in effetti si potrebbe anche modellare tutto a numeri interi ed era un approccio possibile), posso solo dispiacermi che non siano intervenuti. Se posso dirlo, sospetto che uno dei motivi possa essere il topic nella sezione sbagliata: "analisi funzionale" per un matematico significa tutt'altra cosa. Vedendo post di questo tipo, proprio a cominciare dalla collocazione nelle sezioni e dal titolo, a me viene da pensare che sia il classico caso di studente che si è messo troppo a ridosso di una scadenza e non punti al metodo ma ad avere direttamente la soluzione dell'esercizio; cosa che non è corretta in una comunità di volontari. Però ci si potrebbe essere ridotti così magari per un parente in ospedale e so che chiunque, anche il miglior studioso ha passato questi momenti e avuto gli stessi bisogni "una tantum"; per questo motivo la mia personale strategia è di aiutare sempre e comunque anche se didatticamente mi parrebbe di fornire il cianuro a un suicida. Ma posso farlo se conosco l'argomento, e non è questo caso. Non è che le mie competenze professionali siano diverse, proprio non ne ho più in nessun campo.
21 messaggi
• Pagina 2 di 3 • 1, 2, 3
Chi c’è in linea
Visitano il forum: Nessuno e 25 ospiti

Elettrotecnica e non solo (admin)
Un gatto tra gli elettroni (IsidoroKZ)
Esperienza e simulazioni (g.schgor)
Moleskine di un idraulico (RenzoDF)
Il Blog di ElectroYou (webmaster)
Idee microcontrollate (TardoFreak)
PICcoli grandi PICMicro (Paolino)
Il blog elettrico di carloc (carloc)
DirtEYblooog (dirtydeeds)
Di tutto... un po' (jordan20)
AK47 (lillo)
Esperienze elettroniche (marco438)
Telecomunicazioni musicali (clavicordo)
Automazione ed Elettronica (gustavo)
Direttive per la sicurezza (ErnestoCappelletti)
EYnfo dall'Alaska (mir)
Apriamo il quadro! (attilio)
H7-25 (asdf)
Passione Elettrica (massimob)
Elettroni a spasso (guidob)
Bloguerra (guerra)


