Sammuele ha scritto:ma usa un circuito del genere :
<http://electronic.altervista.org/circuiti/battery.php>
togli la parte con r3 r4 r8 e il led verde (segnala batteria carica sopra i 12v).
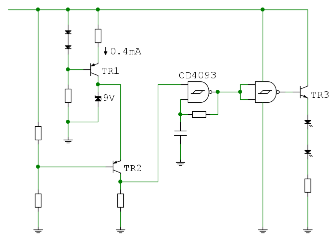
Il circuito da te proposto manca di una componente fondamentale manca di isteresi ! Piccole fluttuazioni della tensione posso far lampeggiare il led.
Partendo dal presupposto che
Per quanto riguarda il TPS3711, userei 1/2 resistenze e un trimmer.
Con solo il trimmer ho paura che la sensibilità sia troppo poca e rischi di avere una tensione troppo alta su Vsense.
Inoltre in uscita hai disponibili "solo" 10mA, non bastano per l'indicatore da te scelto
EDIT: Mi sono dimenticato la resistenza tra la base del PNP e "OUT" del TPS


Elettrotecnica e non solo (admin)
Un gatto tra gli elettroni (IsidoroKZ)
Esperienza e simulazioni (g.schgor)
Moleskine di un idraulico (RenzoDF)
Il Blog di ElectroYou (webmaster)
Idee microcontrollate (TardoFreak)
PICcoli grandi PICMicro (Paolino)
Il blog elettrico di carloc (carloc)
DirtEYblooog (dirtydeeds)
Di tutto... un po' (jordan20)
AK47 (lillo)
Esperienze elettroniche (marco438)
Telecomunicazioni musicali (clavicordo)
Automazione ed Elettronica (gustavo)
Direttive per la sicurezza (ErnestoCappelletti)
EYnfo dall'Alaska (mir)
Apriamo il quadro! (attilio)
H7-25 (asdf)
Passione Elettrica (massimob)
Elettroni a spasso (guidob)
Bloguerra (guerra)










