Buongiorno, non sono molto esperto di elettronica e ho bisogno di un consiglio da voi.
Ho una tensione proveniente da un joystick che varia da 0v a 5V Dc. Ho bisogno di isolare galvanicamente questa variazione ottenendola uguale in uscita da qualche circuito. Gli optoisolatori non mi sembra mantengano una linearità tra tensione ingresso e uscita. Suggeritemi un circuito il piu semplice possibile.
Grazie!
Isolare galvanicamente tensione DC
Moderatori:
carloc,
g.schgor,
BrunoValente,
IsidoroKZ
7 messaggi
• Pagina 1 di 1
0
voti
0
voti
Ci sono optoisolatori analogici galvanicamente isolati, ma credo costino un po.
Pero' puoi fartelo tu usando due optoisolatori , uno dei quali trasferisce il segnale, mentre l'altro fa parte dela rete di feedback che lo regola, ed un paio di operazionali (indipendenti, ogni lato deve avere un'alimentazione separata ovviamente).
questo e' solo uno dei tanti schemi che ci sono in rete, il primo che ho trovato (ma ce ne sono molte altre versioni)
Pero' puoi fartelo tu usando due optoisolatori , uno dei quali trasferisce il segnale, mentre l'altro fa parte dela rete di feedback che lo regola, ed un paio di operazionali (indipendenti, ogni lato deve avere un'alimentazione separata ovviamente).
questo e' solo uno dei tanti schemi che ci sono in rete, il primo che ho trovato (ma ce ne sono molte altre versioni)
"Sopravvivere" e' attualmente l'unico lusso che la maggior parte dei Cittadini italiani,
sia pure a costo di enormi sacrifici, riesce ancora a permettersi.
sia pure a costo di enormi sacrifici, riesce ancora a permettersi.
-

Etemenanki
9.517 3 6 10 - Master

- Messaggi: 5941
- Iscritto il: 2 apr 2021, 23:42
- Località: Dalle parti di un grande lago ... :)
0
voti
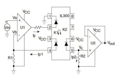
C'e` un integrato, IL300 che ha dentro un led e due fotodiodi accoppiati. Qui trovi gli schemi applicativi.
Per usare proficuamente un simulatore, bisogna sapere molta più elettronica di lui
Plug it in - it works better!
Il 555 sta all'elettronica come Arduino all'informatica! (entrambi loro malgrado)
Se volete risposte rispondete a tutte le mie domande
Plug it in - it works better!
Il 555 sta all'elettronica come Arduino all'informatica! (entrambi loro malgrado)
Se volete risposte rispondete a tutte le mie domande
0
voti
Ho risolto con un "il300" optoisolatore e un "LM358".
Il circuito mi serve per isolare il segnale del joystick della mia carrozzina (0V-2,5V-5V) e comandare una scheda che fa sterzare le ruote.
Senza isolamento la caduta di tensione sul motore dello sterzo disturbava il comando generando continui movimenti e tremolii sul motore.
Ottima anche la tua soluzione!
Grazie!
Il circuito mi serve per isolare il segnale del joystick della mia carrozzina (0V-2,5V-5V) e comandare una scheda che fa sterzare le ruote.
Senza isolamento la caduta di tensione sul motore dello sterzo disturbava il comando generando continui movimenti e tremolii sul motore.
Ottima anche la tua soluzione!
Grazie!
0
voti
denis123 ha scritto:... e un "LM358"...
No, non hai risolto.
I due operazionali DEVONO avere alimentazioni indipedenti e separate, che provengano dai due lati del circuito, se usi UN 328, l'isolamento galvanico viene a mancare.
Hai pensato a scoprire prima quale sia la causa dei disturbi che causano il "tremolio" ?
Magari basta filtrare bene i segnali ?
"Sopravvivere" e' attualmente l'unico lusso che la maggior parte dei Cittadini italiani,
sia pure a costo di enormi sacrifici, riesce ancora a permettersi.
sia pure a costo di enormi sacrifici, riesce ancora a permettersi.
-

Etemenanki
9.517 3 6 10 - Master

- Messaggi: 5941
- Iscritto il: 2 apr 2021, 23:42
- Località: Dalle parti di un grande lago ... :)
7 messaggi
• Pagina 1 di 1
Chi c’è in linea
Visitano il forum: Nessuno e 485 ospiti

Elettrotecnica e non solo (admin)
Un gatto tra gli elettroni (IsidoroKZ)
Esperienza e simulazioni (g.schgor)
Moleskine di un idraulico (RenzoDF)
Il Blog di ElectroYou (webmaster)
Idee microcontrollate (TardoFreak)
PICcoli grandi PICMicro (Paolino)
Il blog elettrico di carloc (carloc)
DirtEYblooog (dirtydeeds)
Di tutto... un po' (jordan20)
AK47 (lillo)
Esperienze elettroniche (marco438)
Telecomunicazioni musicali (clavicordo)
Automazione ed Elettronica (gustavo)
Direttive per la sicurezza (ErnestoCappelletti)
EYnfo dall'Alaska (mir)
Apriamo il quadro! (attilio)
H7-25 (asdf)
Passione Elettrica (massimob)
Elettroni a spasso (guidob)
Bloguerra (guerra)




