Cos'è ElectroYou | Login Iscriviti

ElectroYou - la comunità dei professionisti del mondo elettrico

Riparazione amplificatore audio Steelphon a transistor

Tecniche per la costruzione e la riparazione di apparecchiature elettriche e non. Ricerca guasti. Adattamenti e riutilizzazioni
0
voti

[21] Re: Riparazione amplificatore audio Steelphon a transistor

Messaggioda Foto UtenteSediciAmpere » 25 nov 2025, 22:13

Gigi78 ha scritto: come suggeriva Piercarlo mi era anche balenata l'idea di metterci dentro un ampli nuovo in kit di montaggio

Se ti piacciono i moderni classe-D , cerca qualche scheda già montata che utilizza l'integrato IRS2092, cercane uno da almeno 400W su 4 ohm
Avatar utente
Foto UtenteSediciAmpere
4.187 5 5 8
Master
Master
 
Messaggi: 4846
Iscritto il: 31 ott 2013, 15:00

0
voti

[22] Re: Riparazione amplificatore audio Steelphon a transistor

Messaggioda Foto UtenteGigi78 » 26 nov 2025, 1:18

Ciao!

elfo ha scritto:In allegato trovi ampia letteratura sulla SOA (Safe Operating Area) dei transistor, Articoli sui circuiti di protezione ed un file excel (al file paX_prot_calc_master_reworked.zip cammbia l'estensione in .xls perche' e' un file excel ma il forum non accetta estensione .xls) per il calcolo dei circuiti di protezione.



Grazie infinite per le risposte e per la documentazione, allora in questi giorni avrò un po' da leggere :ok:

Per completezza riporto un paio di misure veloci che ho fatto oggi sulla scheda guasta:


Quindi il finale positivo si è aperto tra Base ed Emettitore;
il finale negativo è in corto tra Collettore ed Emettitore;
i prefinali: il positivo sembra ok, il negativo è un corto unico;
il transistor intermedio sembra ok;
le due resistenze cerchiate hanno fumato e si sono aperte;
lo stadio di ingresso è indenne.

Ho un dubbio sul prefinale positivo e il transistor intermedio, poiché leggo qualcosa tra collettore ed emettitore, ma oggi non ho avuto il tempo di smontarli e quindi li ho testati velocemente montati il che potrebbe falsare la misura. Domani vi aggiorno.

Bene, ora inizio a leggermi un po' di documentazione inviata da Elfo :-P :ok:

SediciAmpere ha scritto:Se ti piacciono i moderni classe-D , cerca qualche scheda già montata che utilizza l'integrato IRS2092, cercane uno da almeno 400W su 4 ohm


Certo, tengo in considerazione tutto, come ultima spiaggia metterei un classe AB o un classe D; al momento però mi sono un po' intestardito nel voler recuperare la scheda se ci riesco... anche per una questione di mantenere l'originalità, poi se non sarà fattibile, amen... ci butterò dentro qualcosa per farle suonare.

Grazie mille a tutti e ci aggiorniamo.

GG
Avatar utente
Foto UtenteGigi78
25 1 3
 
Messaggi: 16
Iscritto il: 22 nov 2025, 20:33

1
voti

[23] Re: Riparazione amplificatore audio Steelphon a transistor

Messaggioda Foto UtenteSediciAmpere » 26 nov 2025, 10:00

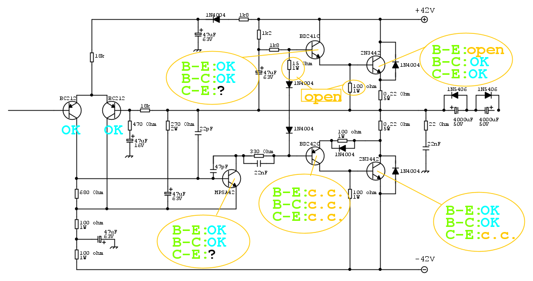
per maggiore chiarezza, ho numerato i transistor e in condensatori elettrolitici:



Praticamente, sembra che sia passata troppa corrente dal ramo di polarizzazione, tale da bruciare una resistenza da 15ohm 1W
Avatar utente
Foto UtenteSediciAmpere
4.187 5 5 8
Master
Master
 
Messaggi: 4846
Iscritto il: 31 ott 2013, 15:00

0
voti

[24] Re: Riparazione amplificatore audio Steelphon a transistor

Messaggioda Foto UtenteGigi78 » 26 nov 2025, 19:33

SediciAmpere ha scritto:per maggiore chiarezza, ho numerato i transistor e in condensatori elettrolitici:


Praticamente, sembra che sia passata troppa corrente dal ramo di polarizzazione, tale da bruciare una resistenza da 15ohm 1W



Grazie! Avrei dovuto farlo io ma l'ho disegnato un po' in fretta e mi sono dimenticato.

Dunque, oggi ho smontato i transistor e misurati, quindi confermo che il Q3 e Q4 sono buoni, mentre Q5 e i due finali sono KO con le modalità descritte.

Potrebbe essere quindi che ci sia una corrente di polarizzazione troppo alta?

Tutto ciò è comunque successo con una riaccensione;

A prescindere poi dalle protezioni che dovrò capire come implementare, ho comprato dei transistor nuovi, posso fare qualche misura di tensioni e/o correnti a riposo per capire qualcosa in più?

GG
Avatar utente
Foto UtenteGigi78
25 1 3
 
Messaggi: 16
Iscritto il: 22 nov 2025, 20:33

1
voti

[25] Re: Riparazione amplificatore audio Steelphon a transistor

Messaggioda Foto Utenteelfo » 26 nov 2025, 20:09

Riporto qui sotto un estratto (tutto il file e' oltre 5 MB, superiore ad 1 MB massimo ammesso) di un articolo di una lunga serie pubblicata da Bartolome Aloia su Suono anni 80 (se qualcuno si azzarda a dire che sono un boomer sara' bannato immediatamente a vita! :( )

Come si vede la circuitazione proposta protegge da guasti da corto circuito pur in assenza di un circuito specifico di protezione.

Aloia_Supertigre_1.jpg
Avatar utente
Foto Utenteelfo
6.819 4 5 7
G.Master EY
G.Master EY
 
Messaggi: 2828
Iscritto il: 15 lug 2016, 13:27

0
voti

[26] Re: Riparazione amplificatore audio Steelphon a transistor

Messaggioda Foto UtenteGigi78 » 27 nov 2025, 1:40

Interessante!

quindi in teoria mi basterebbe limitare un po' di più la corrente di polarizzazione?
Avatar utente
Foto UtenteGigi78
25 1 3
 
Messaggi: 16
Iscritto il: 22 nov 2025, 20:33

0
voti

[27] Re: Riparazione amplificatore audio Steelphon a transistor

Messaggioda Foto UtenteSediciAmpere » 27 nov 2025, 7:52

Purtroppo no.
La resistenza da 15Ω non si è bruciata per una corrente di polarizzazione tarata male. Da progetto la corrente dovrebbe essere 14mA , per far fumare quella resistenza ci sono passati almeno 1 Ampere :!:
Probabilmente il primo a cedere è stato il Q5, il quale andando in corto ha distrutto tutto il resto.

Modificare l'amplificatore in modo da far guadagnare la doppietta Sziklai (o come diamine si scrive) significa trasformare l'ampli in un bell'oscillatore di potenza :D , sconsiglio assolutamente di fare questa prova
Avatar utente
Foto UtenteSediciAmpere
4.187 5 5 8
Master
Master
 
Messaggi: 4846
Iscritto il: 31 ott 2013, 15:00

0
voti

[28] Re: Riparazione amplificatore audio Steelphon a transistor

Messaggioda Foto UtenteEcoTan » 27 nov 2025, 9:21

Da provare, anche senza dissaldarlo, il diodo in serie all'emettitore di Q5. Forse è andato in corto anche quello.
Avatar utente
Foto UtenteEcoTan
7.720 4 12 13
Expert EY
Expert EY
 
Messaggi: 5420
Iscritto il: 29 gen 2014, 8:54

0
voti

[29] Re: Riparazione amplificatore audio Steelphon a transistor

Messaggioda Foto UtenteGigi78 » 27 nov 2025, 20:10

Ciao,
dunque, i diodi li avevo testati tutti, e hanno pare abbiano retto; ho testato la giunzione (diretta e inversa) senza dissaldarli però... proverò a smontarli ma al massimo li sostituisco pure con dei 4007

SediciAmpere ha scritto:Purtroppo no.
La resistenza da 15Ω non si è bruciata per una corrente di polarizzazione tarata male. Da progetto la corrente dovrebbe essere 14mA , per far fumare quella resistenza ci sono passati almeno 1 Ampere :!:
Probabilmente il primo a cedere è stato il Q5, il quale andando in corto ha distrutto tutto il resto.

Modificare l'amplificatore in modo da far guadagnare la doppietta Sziklai (o come diamine si scrive) significa trasformare l'ampli in un bell'oscillatore di potenza :D , sconsiglio assolutamente di fare questa prova


Ok, allora alla luce di questo devo pensare che la rottura derivi dal transitorio di accensione con altoparlante collegato... (?)

Nelle mie scartoffie digitali ho trovato lo schema di un monitor da palco che avevo riparato anni fa (Laney CP15) il cui schema del finale è molto simile a questo che sto tentando di riparare, e implementa dei transistor di protezione, almeno così mi sembra;
secondo voi se copio pari pari il circuitino e lo inserisco nel mio finale, potrebbe funzionare?

vi allego l'immagine

Grazie comunque a tutti per il supporto.

GG
Allegati
Laney cp15.jpg
Avatar utente
Foto UtenteGigi78
25 1 3
 
Messaggi: 16
Iscritto il: 22 nov 2025, 20:33

1
voti

[30] Re: Riparazione amplificatore audio Steelphon a transistor

Messaggioda Foto Utentelelerelele » 28 nov 2025, 12:29

Gigi78 ha scritto:Ok, allora alla luce di questo devo pensare che la rottura derivi dal transitorio di accensione con altoparlante collegato... (?)

.....secondo voi se copio pari pari il circuitino e lo inserisco nel mio finale, potrebbe funzionare?

secondo me non dovrebbe saltare un finale quando lo alimenti, (anche se la cassa deve essere scollegata), sarebbe piu dannoso per la cassa stessa secondo me, sai che botta a bassissima frequenza prende il woofer.....

Il circuito di protezione, copiandolo potrebbe funzionare, ma deve essere calibrato nei componenti e tarato per il tuo circuito, copia-incolla difficilmente darà buoni risultati.


e metterci un relè di apertura sull'uscita? (il mio ha piu di 35 anni, e lo feci con il relè temporizzato sull'uscita).

saluti.
Avatar utente
Foto Utentelelerelele
4.899 3 7 9
Master
Master
 
Messaggi: 5505
Iscritto il: 8 giu 2011, 8:57
Località: Reggio Emilia

PrecedenteProssimo

Torna a Costruzione, riparazione, riutilizzo

Chi c’è in linea

Visitano il forum: Nessuno e 8 ospiti