Cos'è ElectroYou | Login Iscriviti

ElectroYou - la comunità dei professionisti del mondo elettrico

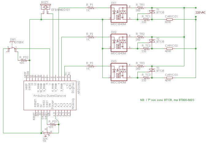
Controllo finale circuito da assemblare

Elettronica lineare e digitale: didattica ed applicazioni

Moderatori: Foto Utentecarloc, Foto Utenteg.schgor, Foto UtenteBrunoValente, Foto UtenteIsidoroKZ

0
voti

[1] Controllo finale circuito da assemblare

Messaggioda Foto Utentephai » 24 dic 2009, 14:55

Ciao ragazzi,

in questi giorni vi ho tartassato, ho reperito informazioni, ho girato i negozi... ma alla fine credo di esserci arrivato.

Ho dato un'ultima occhiata al circuito... ora devo solo assemblarlo, sperando che non mi esploda la casa!!!
Volevo sapere se qualche anima pia darebbe un'ultimo sguardo al collegamento Arduino (+5V, 40mA) - Driver - Triac e alle relative resistenze...

Grazie tante... :)

Pierpaolo
Allegati
20091224_prova3.png
20091224_prova3.png (12.07 KiB) Osservato 1851 volte
Avatar utente
Foto Utentephai
0 2
 
Messaggi: 32
Iscritto il: 4 dic 2009, 18:30

0
voti

[2] Re: Controllo finale circuito da assemblare

Messaggioda Foto Utentegiorgio25760 » 24 dic 2009, 16:32

Che tipo di carico comandi ?
Non vedo reti di snubber.
i triac sono "gate sensitive" la resistenza in serie all' uscita del MOC può essere di valori intorno a 1000 - 1200 Ohm, il valore da te utilizzato è quello tipico di dispositivi più "sordi".

Non capisco i 3 valori R_TC1 R_TC2 ed R_TC3. Dove hai preso quella configurazione ?
Io metterei :
R_TC1 = R_TC2 = R_TC3 = Not Mounted

Ciao
Giorgio
Avatar utente
Foto Utentegiorgio25760
2.310 1 3 5
G.Master EY
G.Master EY
 
Messaggi: 1700
Iscritto il: 6 dic 2009, 17:02
Località: Brescia

0
voti

[3] Re: Controllo finale circuito da assemblare

Messaggioda Foto Utentephai » 24 dic 2009, 19:39

giorgio25760 ha scritto:Che tipo di carico comandi ?
Non vedo reti di snubber.

Un carico è composto da una lampadina... e avevo letto che per quello non ce n'era bisogno.
Gli altri due sono una serie di led (attaccati alla 220 V, con una scatolina che raddrizza e alimenta a 12V).
Credi sia necessario?

giorgio25760 ha scritto:i triac sono "gate sensitive" la resistenza in serie all' uscita del MOC può essere di valori intorno a 1000 - 1200 Ohm, il valore da te utilizzato è quello tipico di dispositivi più "sordi".

Non capisco i 3 valori R_TC1 R_TC2 ed R_TC3. Dove hai preso quella configurazione ?
Io metterei :
R_TC1 = R_TC2 = R_TC3 = Not Mounted


La configurazione di R_TR e R_TC l'avevo presa dallo schema del MOC3034... http://www.fairchildsemi.com/ds/MO/MOC3043-M.pdf
Tu quindi consiglieresti di alzare la prima e eliminare la seconda?
Avatar utente
Foto Utentephai
0 2
 
Messaggi: 32
Iscritto il: 4 dic 2009, 18:30

0
voti

[4] Re: Controllo finale circuito da assemblare

Messaggioda Foto Utentegiorgio25760 » 24 dic 2009, 21:46

Se hai una semplice lampadina vai tranquillo non ci dovrebbe essere alcun pericolo !
Se vuoi lo stesso mettere uno snubber, puoi mettere un RC con un 10nF in serie ad una resistenza da 2-300 ohm /1W.
Se ti può interessare, qualora tu volessi pilotare carichi induttivi, vi è una serie della ST BTB0X-X00 BW (ad.es BTB08-600BW) dove il BW identifica una serie di triac snubberless. Sono molto comodi se hai problemi di spazio.

Per quanto riguarda la resistenza io l'aumenterei, in quanto la serie di triac da te utilizzata (S) si contraddistingue per la bassa corrente necessaria a chiuderlo (5-10mA contro i soliti 30-40mA).

La seconda resistenza (quella che non metterei) la prima volta che la vedo è nel data che mi hai indicato tu.
Se provi a guardare il data del MOC3020 oppure MOC3030 non compare.
Sul data non si spiega a cosa serva.

Comunque quei valori si possono aggiustare anche in fase di collaudo.
Per quanto riguarda lo snubber, prevedilo sul PCB, dopo puoi sempre non montarlo, ma così se il carico diventa induttivo.... tu sei già a posto !
Una cosa : io di solito fornisco il positivo all'opto tramite una resistenza, poi uso la porta del micro come sink. Tu hai fatto il contrario facendo lavorare la porta come source. Tale mia scelta è dettata che la maggior parte di micro (che uso io) ha una corrente più elevata in sink che in source. Fai anche tu questa verifica.

Quindi io ti darei la mia benedizione sul circuito.
Se qualcun altro ha qualcosa da dire parli ora o taccia per sempre ! :mrgreen:

Ciao
Giorgio
Avatar utente
Foto Utentegiorgio25760
2.310 1 3 5
G.Master EY
G.Master EY
 
Messaggi: 1700
Iscritto il: 6 dic 2009, 17:02
Località: Brescia

0
voti

[5] Re: Controllo finale circuito da assemblare

Messaggioda Foto Utentephai » 13 gen 2010, 15:00

giorgio25760 ha scritto:Quindi io ti darei la mia benedizione sul circuito.


Ciao Giorgio,

purtroppo ho avuto dei gravi impegni di lavoro che non mi hanno fatto terminare la realizzazione del circuito...
Sono giorni e giorni che tengo aperto il tab di questa conversazione nel browser... poi, come si sa, certe cose se non le fai subito non le fai più... così solo ora, finalmente, mi sono deciso a rispondere...
Scusandomi per il ritardo, volevo ringraziarti davvero per la grande disponibilità nei miei confronti. :)

Ci becchiamo sul forum... ;)
Avatar utente
Foto Utentephai
0 2
 
Messaggi: 32
Iscritto il: 4 dic 2009, 18:30


Torna a Elettronica generale

Chi c’è in linea

Visitano il forum: Nessuno e 54 ospiti