Salve,
Per Natale ho regalato a mio nipote un gioco con pulsantiera per gioco a quiz, il problema è che dopo due giorni il gioco a smesso di funzionare correttamente cioè alcuni pulsanti non funzionano più, da un controllo fatto ho visto che il problema è l’integrato.
Adesso vi chiedo gentilmente se qualcuno può aiutarmi nel progettare un gioco a 6 pulsanti,
premetto di progettazione capisco poco ma mi diletto nel costruire o assemblare kit di elettronica.
Il gioco dovrebbe funzionare con 4 pile stilo, 6 pulsanti che al momento della prenotazione, mi blocca gli altri pulsanti, si accende una spia ed eventualmente emettere anche un suono... poi sarebbe il top se il circuito mi mettesse in ordine di prenotazione... comunque tipo telemike....
Grazie
Costruire una pulsantiera per uso quiz
Moderatore:
IsidoroKZ
33 messaggi
• Pagina 1 di 4 • 1, 2, 3, 4
0
voti
0
voti
Potresti farlo con un PIC, possiedi un programmatore di PIC?
Un PIC come ad esempio il 16F628, 6 ingressi per i tasti, 6 uscite per accendere la corrispondente luce, rimangono 4 pin per altri scopi, come ad esempio l'uscita per il sonoro ed un 7° pulsante per dare il via o resettare le prenotazioni.
Un PIC come ad esempio il 16F628, 6 ingressi per i tasti, 6 uscite per accendere la corrispondente luce, rimangono 4 pin per altri scopi, come ad esempio l'uscita per il sonoro ed un 7° pulsante per dare il via o resettare le prenotazioni.
Fabio
0
voti
No mi dispiace non possiedo un programmatore di PIC,a tal proposito come potrei fare?
Davide
Davide
0
voti
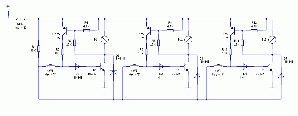
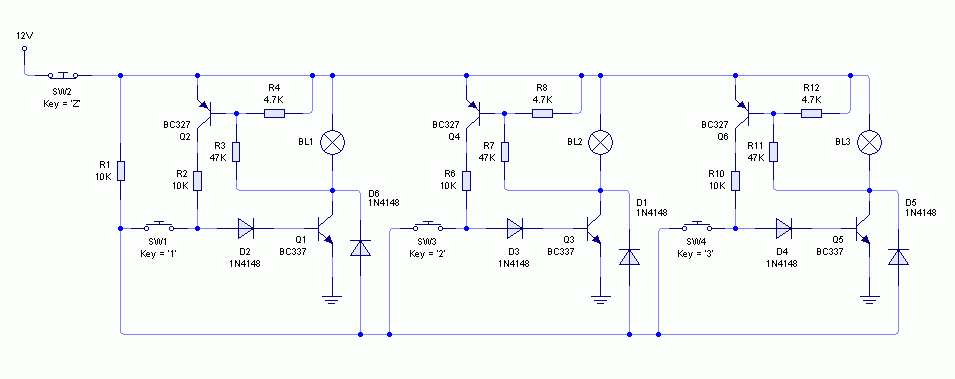
Visto che non ti piacciono i PIC te l'ho disegnato in analogico. Puoi ripetere i moduli quanti te ne servono.
Ciao
Giorgio
Ciao
Giorgio
- Allegati
-
- telequiz.gif (8.76 KiB) Osservato 9493 volte
-

giorgio25760
2.310 1 3 5 - G.Master EY

- Messaggi: 1700
- Iscritto il: 6 dic 2009, 17:02
- Località: Brescia
0
voti
Ok grazie Giorgio potrebbe essere perfetto ma il tutto dovrebbe essere alimentato da 4 pile stilo quindi 6V,poi il buzzer dove lo collego sui led ? e il tempo di suono del buzzer o dell'accensione del led non è determinato.
Ciao Davide
Ciao Davide
0
voti
Usi un solo buzzer, oppure uno per pulsante ?
L'indicatore luminoso è un led oppure una lampada ?
Ciao
Giorgio
L'indicatore luminoso è un led oppure una lampada ?
Ciao
Giorgio
-

giorgio25760
2.310 1 3 5 - G.Master EY

- Messaggi: 1700
- Iscritto il: 6 dic 2009, 17:02
- Località: Brescia
0
voti
trinacria ha scritto:No mi dispiace non possiedo un programmatore di PIC,a tal proposito come potrei fare?
Non saprei, potresti
- trovare qualche tuo conoscente che ne abbia uno e che ti aiuti a programmarlo
- auto-costruirne uno, in questo caso i più economici funzionano solo su PC non portatile con porta seriale o parallela (no convertitori usb-seriale)
- acquistarlo
Naturalmente le cose sono elencate in ordine crescente di costo.
Alternativa è qualche cosa di simile a quanto proposto da giorgio25760.
Fabio
0
voti
Uso un solo buzzer per tutti i pulsanti e l'indicatore luminoso è un led.
Ciao Davide
Ciao Davide
0
voti
Grazie Fabio per la tua disponibilità ma come hai capito mi è meno complicato realizzarlo come ha proposto Giorgio perché sinceramente non saprei da chi farmi programmare il PIC.
Solo che Giorgio mi aveva fatto una domanda in merito ad un mio quisito dove io comunque ho dato risposta,ma non l'ho più sentito,se potreste aiutarmi ve ne sarei grato.
Ciao
Davide
Solo che Giorgio mi aveva fatto una domanda in merito ad un mio quisito dove io comunque ho dato risposta,ma non l'ho più sentito,se potreste aiutarmi ve ne sarei grato.
Ciao
Davide
0
voti
trinacria ha scritto:Solo che Giorgio mi aveva fatto una domanda in merito ad un mio quisito dove io comunque ho dato risposta,ma non l'ho più sentito,se potreste aiutarmi ve ne sarei grato.
Ciao
Davide
E' vero. ti ho abbandonato.
Avevo subito corretto le polarizzazioni dei transistor per il funzionamento a 6V, dopo mi riservavo di fare qualche altra modifica per venire incontro alle tue esigenze.
Purtroppo non mi è venuto in mente niente......
Ti allego lo schema corretto per funzionare a 6 volt.
Ciao
Giorgio
- Allegati
-
- telequiz_6V.gif (8.68 KiB) Osservato 8972 volte
-

giorgio25760
2.310 1 3 5 - G.Master EY

- Messaggi: 1700
- Iscritto il: 6 dic 2009, 17:02
- Località: Brescia
33 messaggi
• Pagina 1 di 4 • 1, 2, 3, 4
Torna a Elettronica e spettacolo
Chi c’è in linea
Visitano il forum: Nessuno e 10 ospiti

Elettrotecnica e non solo (admin)
Un gatto tra gli elettroni (IsidoroKZ)
Esperienza e simulazioni (g.schgor)
Moleskine di un idraulico (RenzoDF)
Il Blog di ElectroYou (webmaster)
Idee microcontrollate (TardoFreak)
PICcoli grandi PICMicro (Paolino)
Il blog elettrico di carloc (carloc)
DirtEYblooog (dirtydeeds)
Di tutto... un po' (jordan20)
AK47 (lillo)
Esperienze elettroniche (marco438)
Telecomunicazioni musicali (clavicordo)
Automazione ed Elettronica (gustavo)
Direttive per la sicurezza (ErnestoCappelletti)
EYnfo dall'Alaska (mir)
Apriamo il quadro! (attilio)
H7-25 (asdf)
Passione Elettrica (massimob)
Elettroni a spasso (guidob)
Bloguerra (guerra)
