Non mi quadra questo passaggio
"Per spegnere T13 la tensione di ingresso deve salire fino alla tensione di emettitore di T13, e questo vuol dire che la stessa batteria che alimenta i motori deve anche alimentare il controllore."
Le batterie usate come detto in precedenza sono due, una da 9 volt che tramite stabilizzatore viene portata a 5V per alimentare il circuito di controllo, quindi PIC e sensori... e un pacco batteria da 6V per i soli motori e ponte H.
Interpretazione di un circuito
Moderatori:
carloc,
g.schgor,
BrunoValente,
IsidoroKZ
19 messaggi
• Pagina 2 di 2 • 1, 2
1
voti
L'emettitore di T13 e` a 6V, la base al massimo, pilotata dal micro, sale a 5V e il transistore T13 rimane acceso.
Se anche l'emettitore di T13 fosse a 5V (non sapevo com'era fatto il circuito) allora T13, avendo Vbe=0V si spegnerebbe, ma cosi` rimane acceso. Per spegnerlo metti un diodo in serie alla base di T13, cosi` il volt di differenza fra emettitore e comando dal micro non basta ad accenderlo.
Se anche l'emettitore di T13 fosse a 5V (non sapevo com'era fatto il circuito) allora T13, avendo Vbe=0V si spegnerebbe, ma cosi` rimane acceso. Per spegnerlo metti un diodo in serie alla base di T13, cosi` il volt di differenza fra emettitore e comando dal micro non basta ad accenderlo.
Per usare proficuamente un simulatore, bisogna sapere molta più elettronica di lui
Plug it in - it works better!
Il 555 sta all'elettronica come Arduino all'informatica! (entrambi loro malgrado)
Se volete risposte rispondete a tutte le mie domande
Plug it in - it works better!
Il 555 sta all'elettronica come Arduino all'informatica! (entrambi loro malgrado)
Se volete risposte rispondete a tutte le mie domande
0
voti
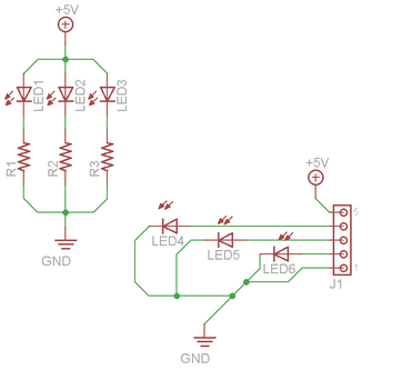
Grazie per la tua disponibilità IsidoroKZ, mi servirebbe una tua risposta analoga sul questo circuito segui linea, che fa parte sempre dello stesso robot, in sostanza tramite 6 led di cui 3 IR emettitori riesce a far seguire al robot una linea nera su sfondo bianco. Ti posto i due schemi elettrici della scheda segui linea e della scheda con i sensori. Il tutto poi va collegato al PIC. Vorrei capire più a fondo il funzionamento di questo circuito.
Ti ringrazio anticipatamente.
Ti ringrazio anticipatamente.
- Allegati
-
- Led ir_ridimensionare.png (28.05 KiB) Osservato 2668 volte
-
- Segui_linea_ridimensionare.png (66.42 KiB) Osservato 2670 volte
-

istruttoredgl
0 2 - Messaggi: 22
- Iscritto il: 25 nov 2009, 16:15
0
voti
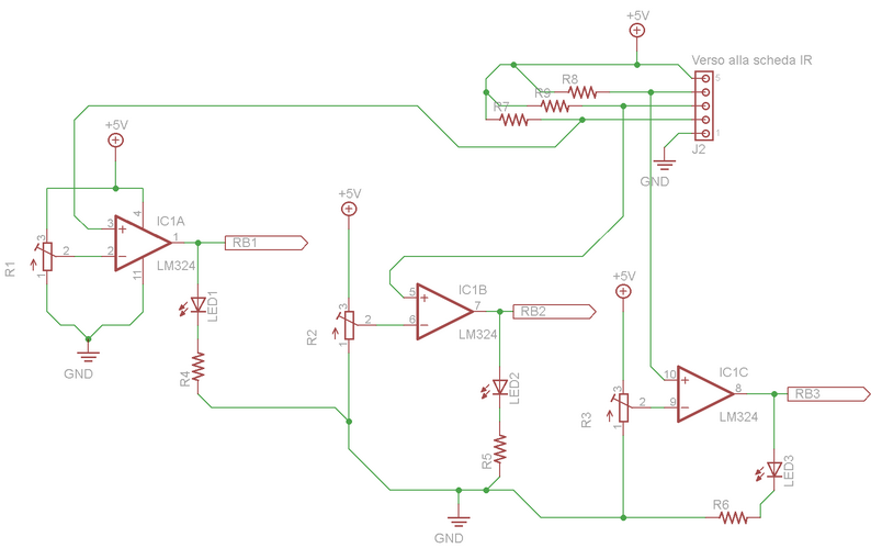
Quei tre integrati sono degli operazionali che lavorano come comparatori di tensione. Ogni ingresso invertente e' collegato ad un partitore realizzato con un trimmer che permette di regolare la tensione di soglia. Se la tensione all' ingresso non invertente e' inferiore alla tensione di soglia l' uscita del comparatore e' a 0V, quando la tensione sull' ingresso non invertente supera la tensione di soglia impostata il comparatore commuta e la sua uscita va a +3.5V, il che fa accendere anche il led collegato all' uscita. Questi operazionali hanno la caratteristica di accettare una tensione d' ingresso in modo comune che va fino a 0V e l' uscita va da 0V a Vcc-1,5V
"La follia sta nel fare sempre la stessa cosa aspettandosi risultati diversi".
"Parla soltanto quando sei sicuro che quello che dirai è più bello del silenzio".
Rispondere è cortesia, ma lasciare l'ultima parola ai cretini è arte.
"Parla soltanto quando sei sicuro che quello che dirai è più bello del silenzio".
Rispondere è cortesia, ma lasciare l'ultima parola ai cretini è arte.
-

TardoFreak
73,9k 8 12 13 - -EY Legend-

- Messaggi: 15754
- Iscritto il: 16 dic 2009, 11:10
- Località: Torino - 3° pianeta del Sistema Solare
0
voti
Mi sorge un dubbio, come interpreta quindi il PIC questi segnali??? Cioè in definitiva cosa arriva al PIC, che tipo di segnale?? Come fa a distunguere una linea nera si sfondo bianco??
-

istruttoredgl
0 2 - Messaggi: 22
- Iscritto il: 25 nov 2009, 16:15
0
voti
Al PIC arrivano segnali digitali (0 o 1) in uscita dai comparatori. Le soglie servono proprio per distinguere il nero dal bianco. Gli IR sono luce ma noi non la vediamo. Il nero li assorbe, il bianco li riflette.
"La follia sta nel fare sempre la stessa cosa aspettandosi risultati diversi".
"Parla soltanto quando sei sicuro che quello che dirai è più bello del silenzio".
Rispondere è cortesia, ma lasciare l'ultima parola ai cretini è arte.
"Parla soltanto quando sei sicuro che quello che dirai è più bello del silenzio".
Rispondere è cortesia, ma lasciare l'ultima parola ai cretini è arte.
-

TardoFreak
73,9k 8 12 13 - -EY Legend-

- Messaggi: 15754
- Iscritto il: 16 dic 2009, 11:10
- Località: Torino - 3° pianeta del Sistema Solare
0
voti
Infine ragazzi vi rompo per l'ultima volta...lo prometto!!!
L'ultima analisi di questi tre fotodiodi che hanno la funzione di sensori di luminosità...come avviene il processo?
Nel mio ragionamento pensavo che essi si comportano come delle resistenze variabilo..cioè al variare della luce captata variano la resistenza. Quindi si comportano come diodi, cioè lasciano attraversare la corrente in un solo verso.
Vi allego lo schema elettrico che è banalissimo. Ricordo che sono collegati direttamente al PIC e mi interessava sapere soprattutto che tipo di segnale generano e quindi arriva l PIC.
L'ultima analisi di questi tre fotodiodi che hanno la funzione di sensori di luminosità...come avviene il processo?
Nel mio ragionamento pensavo che essi si comportano come delle resistenze variabilo..cioè al variare della luce captata variano la resistenza. Quindi si comportano come diodi, cioè lasciano attraversare la corrente in un solo verso.
Vi allego lo schema elettrico che è banalissimo. Ricordo che sono collegati direttamente al PIC e mi interessava sapere soprattutto che tipo di segnale generano e quindi arriva l PIC.
- Allegati
-
- Sensori_luce_ridimensionare.png (21 KiB) Osservato 2609 volte
-

istruttoredgl
0 2 - Messaggi: 22
- Iscritto il: 25 nov 2009, 16:15
0
voti
Piu' che la resistenza, quello che varia e' la corrente che fanno passare. Vabbe' piu' o meno e' la stessa cosa. 
"La follia sta nel fare sempre la stessa cosa aspettandosi risultati diversi".
"Parla soltanto quando sei sicuro che quello che dirai è più bello del silenzio".
Rispondere è cortesia, ma lasciare l'ultima parola ai cretini è arte.
"Parla soltanto quando sei sicuro che quello che dirai è più bello del silenzio".
Rispondere è cortesia, ma lasciare l'ultima parola ai cretini è arte.
-

TardoFreak
73,9k 8 12 13 - -EY Legend-

- Messaggi: 15754
- Iscritto il: 16 dic 2009, 11:10
- Località: Torino - 3° pianeta del Sistema Solare
19 messaggi
• Pagina 2 di 2 • 1, 2
Chi c’è in linea
Visitano il forum: Nessuno e 474 ospiti

Elettrotecnica e non solo (admin)
Un gatto tra gli elettroni (IsidoroKZ)
Esperienza e simulazioni (g.schgor)
Moleskine di un idraulico (RenzoDF)
Il Blog di ElectroYou (webmaster)
Idee microcontrollate (TardoFreak)
PICcoli grandi PICMicro (Paolino)
Il blog elettrico di carloc (carloc)
DirtEYblooog (dirtydeeds)
Di tutto... un po' (jordan20)
AK47 (lillo)
Esperienze elettroniche (marco438)
Telecomunicazioni musicali (clavicordo)
Automazione ed Elettronica (gustavo)
Direttive per la sicurezza (ErnestoCappelletti)
EYnfo dall'Alaska (mir)
Apriamo il quadro! (attilio)
H7-25 (asdf)
Passione Elettrica (massimob)
Elettroni a spasso (guidob)
Bloguerra (guerra)