Spero di aver postato nella sezione giusta altrimenti chiedo scusa e spero venga postato nella sezione adatta.
In commercio vendono dei tester che indicano il senso ciclico delle fasi.
Si potrebbe realizzare con dei semplici led ? (quelli che vendono sono a led nella maggior parte dei casi)
Grazie mille
Daniele
Indicatore senso ciclico TRIFASE
Moderatori:
carloc,
g.schgor,
BrunoValente,
IsidoroKZ
16 messaggi
• Pagina 1 di 2 • 1, 2
0
voti
1
voti
Si, per un minimo numero di componenti direi che si può usare questo schema base ... si tratta in sostanza di scegliere i componenti resistivi e capacitivi per ottenere una tensione nulla (teoricamente) fra A e B quando B è in anticipo su A (sequenza inversa) e viceversa rendere nulla la d.d.p. fra C e B quando la sequenza è diretta.
... appena trovo il tempo, ti posto qualcosa di più dettagliato calcoli compresi.
... appena trovo il tempo, ti posto qualcosa di più dettagliato calcoli compresi.
"Il circuito ha sempre ragione" (Luigi Malesani)
0
voti
grazie mille per la printa risposta.
spero di riuscire a costruirmelo. mancano a questo solo solo i valori dei vari componenti giusto ?
Grazie mille
Daniele
spero di riuscire a costruirmelo. mancano a questo solo solo i valori dei vari componenti giusto ?
Grazie mille
Daniele
6
voti
Un diagramma vettoriale può rendere meglio l'idea, ed evidenziare i problemi da risolvere;
per es. studiando il caso di sequenza diretta
cercheremo di fare in modo che la scelta dei resistori R1,R3,R3 e dei condensatori C1,C2,C3, porti a questa configurazione
Dal diagramma vettoriale notiamo come, attraverso tre opportuni partitori R-C riusciamo ad ottenere

ci rendiamo subito conto di una cosa (io per primo) ovvero che, non essendo nulla la somma delle tre correnti, ed essendo la scelta dei sei precedenti parametri imposta dai partitori R-C , sicuramente, per usare il circuito postato, sarebbe indispensabile disporre del centro stella, modificandolo in questo modo
possibile ma molto scomodo
...
Facciamo un po' di conti !
Supponendo R1=R2=R3=R, dal diagramma vettoriale, notiamo come C=C1=C3 e

e anche

e tracciando il diagramma vettoriale delle sole correnti
notiamo come la risultante I0=I1+I2+I3, sia compensabile con due correnti "addizionali" a carattere puramente ohmico assorbite sulla fase 1 e 3 di pari modulo.
Ne risulta uno schema finale del tipo seguente
dove le correnti assorbite dai resistori R6 e R7 dovranno essere uguali in modulo a quelle dei rami R1-C1 e R3-C3, e almeno di un ordine di grandezza superiore rispetto alla corrente derivata dai due rami trasversali di alimentazione dei due LED ...
accidenti a me
.
... mi ero ripromesso di non scriverle più 'ste "paginate" di calcoli ... ma ... non ho resistito alla tentazione ... e ... ci sono ricaduto 
a questo punto per partire con il calcolo dei parametri dobbiamo vedere quanto può bastarci per accendere un LED ... poi scegliamo le R4 e R5 ... i diodi antiparallelo non sono un problema (per es. 1N4004) ... poi sceglieremo le capacità C=C1=C3= ? ... di conseguenza C2 = 3*C ... poi R=R1=R2=R3 ... e infine R6=R7=2*R ...
Partendo per es. da dei "low current" LED da IF=2mA e facendo un paio di calcoli "spannometrici"
a) supponendo bastino 1mA per accenderlo
b) potremo usare per R4 e R5=200/1= 200 k ...
c) scegliendo C=100 nF per tenere sufficientemente bassa l'impedenza dei rami laterali -> Xc= 32 k
d) di conseguenza le R =Xc/1,7 = 18 k
e) le impedenze dei rami laterali Z1=Z3= 37k ----> i= 6 mA ----> PR1=PR3= 0,7 W
f) C2=3*C1= 300nF ---> Xc2=11 k
g) in serie con R2=R ---> Z2=21k ---> i2= 11mA ---->PR2= 2,2 W
h) R6=R7=Z2= 37k -----> PR5= 1,5W
i) eventualmente si possono anche sostituire i due LED con lampade a scarica con un'opportuna resistenza di limitazione serie e in questa configurazione potrebbero essere usati valori di impedenza di ramo anche più elevati .
BTW come ultima spiaggia, come rilevatore statico, rimane sempre il metodo "classico" quello che usavamo io e Ferraris ... con stella di 2 lampadine+ 1 condensatore
che, accontentandosi di una diversa luminosità dei LED e non di un quasi completo spegnimento di uno dei due, può portare ad un circuito ancora più semplice, del tipo
dove, essendo il circuito di tipo serie basterà impostare l'impedenza dei tre rami al fine di ottenere la corrente necessaria per l'accensione di due diodi LED "classici" .
Il diagramma vettoriale di questa seconda configurazione circuitale, sarà il seguente
Visto che R1=R3, la somma di I1 e di I3 dovrà passare per M (punto medio della diagonale 1-3), e così anche il prolungamento della I2 = -(I1+I3) ... il centro stella O' sarà di conseguenza obbligato a trovarsi in una posizione tale da formare con i punti 2 e M un triangolo rettangolo (retto in O') e quindi a seguire la semicirconferenza che passa per il punto medio M di V13 e il punto 2.
Viene in questo modo ad esistere una elevata differenza fra le tensioni di fase applicate ai due rami esterni che di conseguenza si avrà un'accensione dei due LED sicuramente aprezzabile e regolabile con un'opportuna scelta di R.
I calcoli sono questa volta molto più semplici; prefissata a 5mA la corrente nei diodi, la tensione massima applicata al ramo sarà pari alla concatenata V=400 V e quindi:
R*=V/I0=400/5=80 k ---> Xc*=R*=80 k ---> C*= 40nF ---->commerciale ---> C=47nF e -----> R=68k ----> PR=2 W
e come ultima "variante" a questo progetto, al fine di ottenere uno spegnimento completo, mi viene in mente la seguente,
con LTspice controlliamo le correnti e le tensioni dui due LED
ma qui mi fermo
...
con R1 e R3 da suddividere in due resistori da 1W... ma lascio la revisione dei calcoli a chi legge come "compito per casa"
per es. studiando il caso di sequenza diretta
cercheremo di fare in modo che la scelta dei resistori R1,R3,R3 e dei condensatori C1,C2,C3, porti a questa configurazione
Dal diagramma vettoriale notiamo come, attraverso tre opportuni partitori R-C riusciamo ad ottenere

ci rendiamo subito conto di una cosa (io per primo) ovvero che, non essendo nulla la somma delle tre correnti, ed essendo la scelta dei sei precedenti parametri imposta dai partitori R-C , sicuramente, per usare il circuito postato, sarebbe indispensabile disporre del centro stella, modificandolo in questo modo
possibile ma molto scomodo
Facciamo un po' di conti !
Supponendo R1=R2=R3=R, dal diagramma vettoriale, notiamo come C=C1=C3 e


e anche

e tracciando il diagramma vettoriale delle sole correnti
notiamo come la risultante I0=I1+I2+I3, sia compensabile con due correnti "addizionali" a carattere puramente ohmico assorbite sulla fase 1 e 3 di pari modulo.
Ne risulta uno schema finale del tipo seguente
dove le correnti assorbite dai resistori R6 e R7 dovranno essere uguali in modulo a quelle dei rami R1-C1 e R3-C3, e almeno di un ordine di grandezza superiore rispetto alla corrente derivata dai due rami trasversali di alimentazione dei due LED ...
accidenti a me
... mi ero ripromesso di non scriverle più 'ste "paginate" di calcoli ... ma ... non ho resistito alla tentazione ... e ... ci sono ricaduto a questo punto per partire con il calcolo dei parametri dobbiamo vedere quanto può bastarci per accendere un LED ... poi scegliamo le R4 e R5 ... i diodi antiparallelo non sono un problema (per es. 1N4004) ... poi sceglieremo le capacità C=C1=C3= ? ... di conseguenza C2 = 3*C ... poi R=R1=R2=R3 ... e infine R6=R7=2*R ...
Partendo per es. da dei "low current" LED da IF=2mA e facendo un paio di calcoli "spannometrici"
a) supponendo bastino 1mA per accenderlo
b) potremo usare per R4 e R5=200/1= 200 k ...
c) scegliendo C=100 nF per tenere sufficientemente bassa l'impedenza dei rami laterali -> Xc= 32 k
d) di conseguenza le R =Xc/1,7 = 18 k
e) le impedenze dei rami laterali Z1=Z3= 37k ----> i= 6 mA ----> PR1=PR3= 0,7 W
f) C2=3*C1= 300nF ---> Xc2=11 k
g) in serie con R2=R ---> Z2=21k ---> i2= 11mA ---->PR2= 2,2 W
h) R6=R7=Z2= 37k -----> PR5= 1,5W
i) eventualmente si possono anche sostituire i due LED con lampade a scarica con un'opportuna resistenza di limitazione serie e in questa configurazione potrebbero essere usati valori di impedenza di ramo anche più elevati .
BTW come ultima spiaggia, come rilevatore statico, rimane sempre il metodo "classico" quello che usavamo io e Ferraris ... con stella di 2 lampadine+ 1 condensatore
che, accontentandosi di una diversa luminosità dei LED e non di un quasi completo spegnimento di uno dei due, può portare ad un circuito ancora più semplice, del tipo
dove, essendo il circuito di tipo serie basterà impostare l'impedenza dei tre rami al fine di ottenere la corrente necessaria per l'accensione di due diodi LED "classici" .
Il diagramma vettoriale di questa seconda configurazione circuitale, sarà il seguente
Visto che R1=R3, la somma di I1 e di I3 dovrà passare per M (punto medio della diagonale 1-3), e così anche il prolungamento della I2 = -(I1+I3) ... il centro stella O' sarà di conseguenza obbligato a trovarsi in una posizione tale da formare con i punti 2 e M un triangolo rettangolo (retto in O') e quindi a seguire la semicirconferenza che passa per il punto medio M di V13 e il punto 2.
Viene in questo modo ad esistere una elevata differenza fra le tensioni di fase applicate ai due rami esterni che di conseguenza si avrà un'accensione dei due LED sicuramente aprezzabile e regolabile con un'opportuna scelta di R.
I calcoli sono questa volta molto più semplici; prefissata a 5mA la corrente nei diodi, la tensione massima applicata al ramo sarà pari alla concatenata V=400 V e quindi:
R*=V/I0=400/5=80 k ---> Xc*=R*=80 k ---> C*= 40nF ---->commerciale ---> C=47nF e -----> R=68k ----> PR=2 W
e come ultima "variante" a questo progetto, al fine di ottenere uno spegnimento completo, mi viene in mente la seguente,
con LTspice controlliamo le correnti e le tensioni dui due LED
ma qui mi fermo
con R1 e R3 da suddividere in due resistori da 1W... ma lascio la revisione dei calcoli a chi legge come "compito per casa"
"Il circuito ha sempre ragione" (Luigi Malesani)
0
voti
cavolo a me hanno appassionato !
spero si riesca a tirar fuori il progettino !
spero si riesca a tirar fuori il progettino !
0
voti
Scusate ma le mie conoscenze in elettronica sono molto insufficenti .
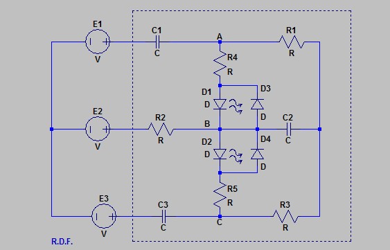
Volevo chiedere cosa fossero qui 3 simboli tondi contrassegnati con E1,E2,E3 ??
Inizialmente pensavo che fossero le boccole da pannello per inserirvi i 3 puntali sulle 3 fasi , ma mi sa che mi sbaglio
Quindi una se non lo sono dove andrebbero montate le boccole ?
I 2 diodi D1y e D3y che tipo di diodo e' ?
Grazie e scusate per le mie modestissime conoscente in merito!!!!
Volevo chiedere cosa fossero qui 3 simboli tondi contrassegnati con E1,E2,E3 ??
Inizialmente pensavo che fossero le boccole da pannello per inserirvi i 3 puntali sulle 3 fasi , ma mi sa che mi sbaglio
Quindi una se non lo sono dove andrebbero montate le boccole ?
I 2 diodi D1y e D3y che tipo di diodo e' ?
Grazie e scusate per le mie modestissime conoscente in merito!!!!
0
voti
sub69 ha scritto:Volevo chiedere cosa fossero qui 3 simboli tondi contrassegnati con E1,E2,E3 ??
rappresentano i tre generatori stellati della rete trifase.
il circuito è solo la parte dello schema a destra dei tre positivi dei generatori, che saranno poi i tre punti dove si dovranno collegare i tre fili di linea L1,L2 e L3
sub69 ha scritto:I 2 diodi D1y e D3y che tipo di diodo e' ?
un qualsiasi diodo a semiconduttore anche con tensioni inverse dell'ordine di pochi volt ... al limite si potrebbero sostituirli con altri due diodi LED, raddoppiando in questo modo la luminosità complessiva
Saluti
RDF
"Il circuito ha sempre ragione" (Luigi Malesani)
0
voti
Ciao RenzoDF grazie per la tua disponibilita' nel rispondermi in maniera cosi' chiara e immediata .
Chiarissimo come sempre .
Penso che forse adottero' il tuo suggerimento riguardo il poter raddoppiare i 2 diodi luminosi in maniera tale di avere un
una maggiore intensita' luminosa.
I 4 led a questo punto potrebbero essere 2 led rossi sullo stesso ramo e altri 2 led verdi sul secondo o potrebbero insorgere delle problematiche riguardo il calcolo delle resistenze che hai fatto ?
Ciao
Sergio
Chiarissimo come sempre .
Penso che forse adottero' il tuo suggerimento riguardo il poter raddoppiare i 2 diodi luminosi in maniera tale di avere un
una maggiore intensita' luminosa.
I 4 led a questo punto potrebbero essere 2 led rossi sullo stesso ramo e altri 2 led verdi sul secondo o potrebbero insorgere delle problematiche riguardo il calcolo delle resistenze che hai fatto ?
Ciao
Sergio
0
voti
...direi che vista la disponibilità di una ridotta corrente (per limitare la potenza dissipata dai resistori limitatori) converrebbe usare i LED rossi ... ma si può sempre provare 
"Il circuito ha sempre ragione" (Luigi Malesani)
16 messaggi
• Pagina 1 di 2 • 1, 2
Chi c’è in linea
Visitano il forum: Nessuno e 40 ospiti

Elettrotecnica e non solo (admin)
Un gatto tra gli elettroni (IsidoroKZ)
Esperienza e simulazioni (g.schgor)
Moleskine di un idraulico (RenzoDF)
Il Blog di ElectroYou (webmaster)
Idee microcontrollate (TardoFreak)
PICcoli grandi PICMicro (Paolino)
Il blog elettrico di carloc (carloc)
DirtEYblooog (dirtydeeds)
Di tutto... un po' (jordan20)
AK47 (lillo)
Esperienze elettroniche (marco438)
Telecomunicazioni musicali (clavicordo)
Automazione ed Elettronica (gustavo)
Direttive per la sicurezza (ErnestoCappelletti)
EYnfo dall'Alaska (mir)
Apriamo il quadro! (attilio)
H7-25 (asdf)
Passione Elettrica (massimob)
Elettroni a spasso (guidob)
Bloguerra (guerra)






