Ciao a tutti.
E' una domanda,
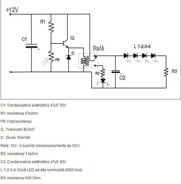
Cercando uno schemino che mi potesse servire per il mio acquario, mi sono imbattuto in una vostra vecchia discussione ed ho visto lo schema riportato sotto, al quale vorrei apportare qualche modifica per adattarlo alle mie esigenze, per quanto possibile.
Allo schema vorrei apportare le seguenti modifiche:
1 - togliere il relè, è giusto dire che togliendo il relè si collegano i LED all'emettitore del transistor?
2 - tolto il relè, qundo sulla fotoresistenza diminuisce la luce del giorno man mano, i led si comportano allo stesso modo?
cioè si spengono gradualmente? Se NO come posso ottenere questo effetto?
3 - Qunti LED posso collegare al massimo sull'uscita del transistor?
4 - A me servirebbe collegarne 100
PS. ho cercato di fare un qualcosa utilizzando MULTISIM versione demo, ma non sono riuscito a trovare la fotoresistenza
se qualcuno può dirmi dove si trova così finisco lo schema e vi faccio vedere cosa ho combinato.
GRAZIE A TUTTI PER LA DISPONIBILITA' E CORTESIA.
recupero schema
Moderatore:
IsidoroKZ
8 messaggi
• Pagina 1 di 1
0
voti
Lo schema (piuttosto approssimativo) può andar bene così com'è.
Se si cambia, suggerisco l'adozione di un comparatore (LM303)
al posto dell'incerta commutazione del transistor.
Circa il comando dei LED, non basta dire che sono 100 (di che tipo?
quanti rami in parallelo?), quindi andrebbe previsto un adatto
transistor di potenza.
Per una simulazione in Multisim, la fotoresistenza può essere
simulata mediante un potenziometro (facilmente variabile da tastiera)
Se si cambia, suggerisco l'adozione di un comparatore (LM303)
al posto dell'incerta commutazione del transistor.
Circa il comando dei LED, non basta dire che sono 100 (di che tipo?
quanti rami in parallelo?), quindi andrebbe previsto un adatto
transistor di potenza.
Per una simulazione in Multisim, la fotoresistenza può essere
simulata mediante un potenziometro (facilmente variabile da tastiera)
0
voti
Per quanto riguarda i LED ho fatto una ricerca sul web ed ho trovato questi:
http://www.acriche.com/en/product/prd/zpowerLEDp4.asp
mi consigliate voi se usare i P4 oppure i P7.
ed a questo punto invece di 100 led, data la loro luminosità, credo che bastino da 6 a 9.
Poi su multisim non ho trovato il comparatore (LM303),
mi può fare lei lo schema?
Inoltre avevo pensato una cosa.
Quando la fotoresistenza viene illuminata, man mano che l'intesità luminosa aumenta la resistenza diminuisce, giusto?
Quindi diciamo che man mano che fa giorno funziona come un potenziometro.
Se è così, possiamo fare che: all'uscita del comparatore colleghiamo i LED i quali si accendono graduatamente poi
quando abbiamo la max luminosità quindi il zero resistenza, con un transistor, il quale conduce solo quando sulla base
abbiamo il massimo del valore, alimentiamo un relè che mi accende il mio neon? Questo se i LED non sono sufficienti.
E' fattibile o sto sparando un sacco di ......zzate?
GRAZIE
http://www.acriche.com/en/product/prd/zpowerLEDp4.asp
mi consigliate voi se usare i P4 oppure i P7.
ed a questo punto invece di 100 led, data la loro luminosità, credo che bastino da 6 a 9.
Poi su multisim non ho trovato il comparatore (LM303),
mi può fare lei lo schema?
Inoltre avevo pensato una cosa.
Quando la fotoresistenza viene illuminata, man mano che l'intesità luminosa aumenta la resistenza diminuisce, giusto?
Quindi diciamo che man mano che fa giorno funziona come un potenziometro.
Se è così, possiamo fare che: all'uscita del comparatore colleghiamo i LED i quali si accendono graduatamente poi
quando abbiamo la max luminosità quindi il zero resistenza, con un transistor, il quale conduce solo quando sulla base
abbiamo il massimo del valore, alimentiamo un relè che mi accende il mio neon? Questo se i LED non sono sufficienti.
E' fattibile o sto sparando un sacco di ......zzate?
GRAZIE
0
voti
Mentre scrivevo l'ultimo post, ho notato accanto alla scrivania, inserita nella presa, una lucciola notturna, l'ho smontata
e dentro è fatta così( vedi foto allegata)
Pensavo: posso usare quel circuito per comandare il tutto?
Tolgo quel LED collego i P4 o i P7 (mi consigliate voi quali e come montarli), prolungo di circa 4 mt la fotoresistenza ed avrei finito.
Se serve descrivo tutti i componenti con cui è composto.
e dentro è fatta così( vedi foto allegata)
Pensavo: posso usare quel circuito per comandare il tutto?
Tolgo quel LED collego i P4 o i P7 (mi consigliate voi quali e come montarli), prolungo di circa 4 mt la fotoresistenza ed avrei finito.
Se serve descrivo tutti i componenti con cui è composto.
- Allegati
-
- CIMG3051.JPG (326.94 KiB) Osservato 4480 volte
0
voti
Chiedo scusa per la svista: il comparatore è ovviamente un LM393.
Per i LED, se consideriamo il tipo W42189 dovrebbe essere da 350mA (Vf=3.25V)
con 2 LED (P4), quindi per 9 lampade occorrerebbero 6 rami di 3 LED in serie
(da verificare !).
Il problema però è assicurare la costanza della corrente: non è infatti agevole
ricorrere a resistenze limitatrici (come si fa con i LED normali), sia per trovare
valori adatti, sia per la dissipazione).Bisognerebbe ricorrere a singoli regolatori
di corrente.
Vedo ora il tuo ultimo post, ma non capisco che c'entri con il circuito in questione
(se non al massimo sostituire il comparatore): il problema rimane il pilotaggio di
LED di così grande potenza (in totale ca. 2A a 12V !)
Per i LED, se consideriamo il tipo W42189 dovrebbe essere da 350mA (Vf=3.25V)
con 2 LED (P4), quindi per 9 lampade occorrerebbero 6 rami di 3 LED in serie
(da verificare !).
Il problema però è assicurare la costanza della corrente: non è infatti agevole
ricorrere a resistenze limitatrici (come si fa con i LED normali), sia per trovare
valori adatti, sia per la dissipazione).Bisognerebbe ricorrere a singoli regolatori
di corrente.
Vedo ora il tuo ultimo post, ma non capisco che c'entri con il circuito in questione
(se non al massimo sostituire il comparatore): il problema rimane il pilotaggio di
LED di così grande potenza (in totale ca. 2A a 12V !)
0
voti
Questo è il link dove ho preso conoscenza con questi LED
http://www.chirio.com/led_6_220V.htm
Con l'alimentatore che usa lui risolviamo?
http://www.chirio.com/led_6_220V.htm
Con l'alimentatore che usa lui risolviamo?
0
voti
Sì. L'alimentazione prevista è presa da un trasformatore/ponte/ condensatore
e la corrente è limitata da resistenze di elevata potenza (quello che fa sospettare
è la nota che ...bisogna assicurarsi che la corrente non superi i limiti!).
Il che non è facile da rilevare se non si usa un oscilloscopio.
Ma non mi è chiaro come vengono alimentati i terminali di ciascuna lampada.
Purtroppo ci sono un sacco di particolari, ma non uno che spieghi esattamente
il circuito elettrico della singola lampada, in P4 ed in P7)
e la corrente è limitata da resistenze di elevata potenza (quello che fa sospettare
è la nota che ...bisogna assicurarsi che la corrente non superi i limiti!).
Il che non è facile da rilevare se non si usa un oscilloscopio.
Ma non mi è chiaro come vengono alimentati i terminali di ciascuna lampada.
Purtroppo ci sono un sacco di particolari, ma non uno che spieghi esattamente
il circuito elettrico della singola lampada, in P4 ed in P7)
0
voti
Scusate il ritardo ma ho avuto un problema con la VGA.
Torniamo al progetto originale, che è meglio, ho realizzato questo scema (in allegato la foto)
ho posizionato l'LM393, spero di averlo collegato bene.
Quante serie di led da 10 posso collegare ancora in parallelo?
Ciao
Torniamo al progetto originale, che è meglio, ho realizzato questo scema (in allegato la foto)
ho posizionato l'LM393, spero di averlo collegato bene.
Quante serie di led da 10 posso collegare ancora in parallelo?
Ciao
- Allegati
-
- Immagine.png (25.04 KiB) Osservato 4393 volte
8 messaggi
• Pagina 1 di 1
Torna a Elettronica e spettacolo
Chi c’è in linea
Visitano il forum: Nessuno e 14 ospiti

Elettrotecnica e non solo (admin)
Un gatto tra gli elettroni (IsidoroKZ)
Esperienza e simulazioni (g.schgor)
Moleskine di un idraulico (RenzoDF)
Il Blog di ElectroYou (webmaster)
Idee microcontrollate (TardoFreak)
PICcoli grandi PICMicro (Paolino)
Il blog elettrico di carloc (carloc)
DirtEYblooog (dirtydeeds)
Di tutto... un po' (jordan20)
AK47 (lillo)
Esperienze elettroniche (marco438)
Telecomunicazioni musicali (clavicordo)
Automazione ed Elettronica (gustavo)
Direttive per la sicurezza (ErnestoCappelletti)
EYnfo dall'Alaska (mir)
Apriamo il quadro! (attilio)
H7-25 (asdf)
Passione Elettrica (massimob)
Elettroni a spasso (guidob)
Bloguerra (guerra)

