eccomi qui...
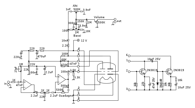
ho appena provato il circuito, e devo dire che è molto migliore la valvola... il circuito simulatore di valvola fa diminuire il guadagno finale, e il volume diventa molto più basso. inoltre la distorsione diventa di tutta un'altra pasta sonora! diventa molto "scoreggione" sto pedale con il simulatore. per specificarmi meglio, il suono somiglia a quando modifico una resistenza (quella da 470k) della seonda griglia (piedino numero 7) mettendola da 20kohm. modificando questa resistenza il suono è quasi uguale a quello prodotto con il simulatore.
com'è possibile? è normale?
dico che ho alimentato il circuito con 9,5V , ma la a questa tensione la valvola "suona" molto meglio del circuito simulatore. e si che la valvola dovrebbe essere alimentata a 12v sul filamento...
Sostituire Valvola
Moderatore:
IsidoroKZ
1
voti
[342] Re: Sostituire Valvola
Scusa il ritardo, solo ora mi accorgo del tuo messaggio.
hai verificato se la tensione sui drain è circa metà dell'alimentazione come ti avevo chiesto?
hai verificato se la tensione sui drain è circa metà dell'alimentazione come ti avevo chiesto?
-

BrunoValente
39,6k 7 11 13 - G.Master EY

- Messaggi: 7796
- Iscritto il: 8 mag 2007, 14:48
Torna a Elettronica e spettacolo
Chi c’è in linea
Visitano il forum: Nessuno e 18 ospiti

Elettrotecnica e non solo (admin)
Un gatto tra gli elettroni (IsidoroKZ)
Esperienza e simulazioni (g.schgor)
Moleskine di un idraulico (RenzoDF)
Il Blog di ElectroYou (webmaster)
Idee microcontrollate (TardoFreak)
PICcoli grandi PICMicro (Paolino)
Il blog elettrico di carloc (carloc)
DirtEYblooog (dirtydeeds)
Di tutto... un po' (jordan20)
AK47 (lillo)
Esperienze elettroniche (marco438)
Telecomunicazioni musicali (clavicordo)
Automazione ed Elettronica (gustavo)
Direttive per la sicurezza (ErnestoCappelletti)
EYnfo dall'Alaska (mir)
Apriamo il quadro! (attilio)
H7-25 (asdf)
Passione Elettrica (massimob)
Elettroni a spasso (guidob)
Bloguerra (guerra)


