volevo un aiuto, se possibile, per ultimare/correggere un programmino per il PIC 12f629. premetto che o iniziato da poco ad utilizzare i microcontrollori e quindi mi mancano le basi idonee. tanto per capirci per realizzare alcuni progetti sono partito da programmi trovati in rete e modificati secondo le mie esigenze e un po' per lo studio, un po' (molti!) per tentativi sono arrivato alla soluzione. ma ora sono veramente incapace di andare avanti! vi spiego cio' che vorrei fare:
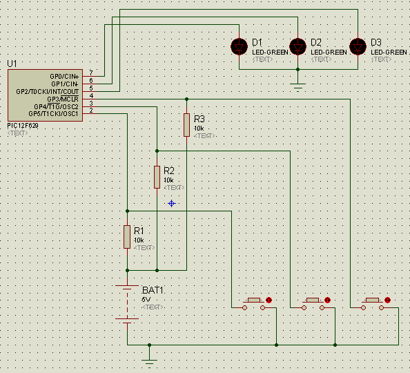
utilizzando il 12f629, vorrei utilizzare tre pin per collegare 3 pulsanti e i restati 3 pin come uscite collegate rispettivamente ai pulsanti. i due pin non citati sono + e -. alla pressione del pulsante un led collegato al pin deve accendersi/lampeggiare e con la seconda pressione spegnersi. il programma seguente è riferito ad un solo pulsante e ad un solo led. per il momento alla pressione del pulsante si accende ma non si spegne piu'!
- Codice: Seleziona tutto
INCLUDE <P12F629.INC>
errorlevel -302
__CONFIG _MCLRE_OFF & _CP_OFF & _WDT_OFF & _INTRC_OSC_NOCLKOUT
CONTA EQU 20H
org 0
goto inizio
org 4
Interrupts
decf CONTA,F
bcf INTCON,T0IF
retfie
inizio
bsf STATUS,RP0
movlw b'11100000'
movwf TRISIO
movwf WPU
movlw B'00000111'
movwf OPTION_REG
bcf STATUS,RP0
bsf INTCON,T0IE
bsf INTCON,GIE
clrf GPIO
movlw 07h
movwf CMCON
sw1
btfss GPIO,5
goto antirimbalzo
goto sw1
antirimbalzo
btfss GPIO,5
goto antirimbalzo
goto lamp
lamp
bsf GPIO,2
call ritardo
bcf GPIO,2
call ritardo
bsf GPIO,2
call ritardo
bcf GPIO,2
call ritardo
call ritardo
call ritardo
goto lamp
ritardo
movlw 03h
movwf CONTA
loop
movf CONTA,0
btfss STATUS,2
goto loop
return
end
AIUTO!!!!!
---------------------------------
Edit Paolino: usa i tag [code][/code] per includere il codice, come ho fatto io.

Elettrotecnica e non solo (admin)
Un gatto tra gli elettroni (IsidoroKZ)
Esperienza e simulazioni (g.schgor)
Moleskine di un idraulico (RenzoDF)
Il Blog di ElectroYou (webmaster)
Idee microcontrollate (TardoFreak)
PICcoli grandi PICMicro (Paolino)
Il blog elettrico di carloc (carloc)
DirtEYblooog (dirtydeeds)
Di tutto... un po' (jordan20)
AK47 (lillo)
Esperienze elettroniche (marco438)
Telecomunicazioni musicali (clavicordo)
Automazione ed Elettronica (gustavo)
Direttive per la sicurezza (ErnestoCappelletti)
EYnfo dall'Alaska (mir)
Apriamo il quadro! (attilio)
H7-25 (asdf)
Passione Elettrica (massimob)
Elettroni a spasso (guidob)
Bloguerra (guerra)


