Ciao,
da circa un mese sto battendo la testa su tutti i muri di casa, visto che non riesco a pilotare dei led infrarossi usando transistor.
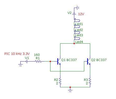
I led che uso sono i Vishay TSAL 7600 (datasheet: http://www.vishay.com/docs/81015/tsal7600.pdf)
Da quanto indicato nel datasheet, possono lavorare fino a 1.5 A (seppur per brevi periodi), e in corrispondenza di una corrente pari a 1A, la caduta di tensione sul diodo si può considerare 2.5-3 V.
I transistor che uso sono i BC337 (NPN), che dovrebbero garantirmi una corrente di collettore massima pari a 800 mA.
Uso la porta di un PIC (alimentato a 3.3V) per trasmettere un'onda quadra di frequenza 10kHz. Tale segnale comanda i transistor.
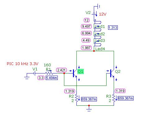
Ovviamente, NON FUNZIONA. Le cadute di tensione su Led1 e Led2 sono circa 1V, mentre sul Led3 cadono circa 9-10V e pochi millivolt sul quarto led, fino ad avere 0V sui collettori dei transistor.
Questo non è il comportamente simultao da microcap.
Devo precisare che, non essendo presenti i modelli del TSAL7600 su microcap, ho messo al loro posto i modelli di comuni led, in cui ho specificato una caduta di tensione pari a 2.6.
La domanda che mi sorge spontanea è: perché le cadute di tensione non sono uguali nei diversi led?
Ho allegato lo schema del circuito, e la relativa simulazione con microcap, nel caso del segnale alto in ingresso alle basi dei BJT.
grazie in anticipo
Pilotare IR LED Emitter con transistor
Moderatori:
carloc,
g.schgor,
BrunoValente,
IsidoroKZ
-
erossinelli
0 2 - Messaggi: 31
- Iscritto il: 11 mag 2009, 18:06
0
voti
[1] Pilotare IR LED Emitter con transistor
- Allegati
-
- traguardo_sim.JPG (19.58 KiB) Visto 4872 volte
-
- traguardo.JPG (13.41 KiB) Visto 4882 volte
-
g.schgor
57,8k 9 12 13 - G.Master EY

- Messaggi: 16971
- Iscritto il: 25 ott 2005, 9:58
- Località: MILANO
- Contatta:
0
voti
[2] Re: Pilotare IR LED Emitter con transistor
Prima osservazione: perché metti le resistenze
limitatrici di corrente in serie all'emitter?
Così fai una "reazione negativa" sul transistor.
Seconda osservazione: perché metti in parallelo
BJT, quando esistono singoli Mosfet che fanno
meglio questa funzione?
Parliamone.
limitatrici di corrente in serie all'emitter?
Così fai una "reazione negativa" sul transistor.
Seconda osservazione: perché metti in parallelo
BJT, quando esistono singoli Mosfet che fanno
meglio questa funzione?
Parliamone.
-
erossinelli
0 2 - Messaggi: 31
- Iscritto il: 11 mag 2009, 18:06
0
voti
[3] Re: Pilotare IR LED Emitter con transistor
Ho messo le resistenze (da 2 ohm) in serie all'emettitore dei BJT perché sapevo che i BJT in parallelo vanno "bilanciati" con queste resistenze, chiamate appunto "resistenze di bilanciamento". Questo perché il guadagno in corrente dei BJT non è identico in tutti i transistor prodotti, e questo sbilanciamento potrebbe portare alla rottura di uno dei due transistor, che sarebbe maggiormente caricato di corrente.
Poi non sono del mestiere... posso tranquillamente fare una prova senza.
Riguardo al secondo quesito... ho usato i BJT perché mi ricordo (dagli esami di elettronica) che sono i transistor più adatti per "guadagnare in corrente"...
Mi conviene usare dei mosfet perché sono controllati in tensione?
Poi non sono del mestiere... posso tranquillamente fare una prova senza.
Riguardo al secondo quesito... ho usato i BJT perché mi ricordo (dagli esami di elettronica) che sono i transistor più adatti per "guadagnare in corrente"...
Mi conviene usare dei mosfet perché sono controllati in tensione?
-
g.schgor
57,8k 9 12 13 - G.Master EY

- Messaggi: 16971
- Iscritto il: 25 ott 2005, 9:58
- Località: MILANO
- Contatta:
0
voti
[4] Re: Pilotare IR LED Emitter con transistor
erossinelli ha scritto:conviene usare dei mosfet perché sono controllati in tensione?
Perché sono particolarmente adatti alla commutazione
di forti correnti.
-
erossinelli
0 2 - Messaggi: 31
- Iscritto il: 11 mag 2009, 18:06
0
voti
[5] Re: Pilotare IR LED Emitter con transistor
Capisco...
ma vorrei capire perché il mio circuito non funziona; e sbagliato concettualmente (proprio perché bisogna usare i mosfet)?
ma vorrei capire perché il mio circuito non funziona; e sbagliato concettualmente (proprio perché bisogna usare i mosfet)?
0
voti
[6] Re: Pilotare IR LED Emitter con transistor
Se su un led hai una caduta di tensione di 9V circa, direi che quel led sia guasto.
Le resistenze sugli emettitori dei transistor fanno la funzione che dici di ripartire il carico, e trasformano il transistore in un "buon" generatore di corrente di valore
Se hai 3V circa in ingresso, dovresti avere circa 1.1A in uscita per ogni transistore, che e` un po' troppo. Devi alzare il valore delle RE, se vuoi mantenere quel circuito oppure andare su un MOS, ma devi trovare una soluzione per limitare la corrente attraverso i diodi.
Mi pare molto strana la tensione di 0V sul collettore. QUal e` la tensione in uscita dal PIC e la tensione sulla base? La porta del PIC riesce fornire abbastanza corrente per pilotare i transistori?
Le resistenze sugli emettitori dei transistor fanno la funzione che dici di ripartire il carico, e trasformano il transistore in un "buon" generatore di corrente di valore
Se hai 3V circa in ingresso, dovresti avere circa 1.1A in uscita per ogni transistore, che e` un po' troppo. Devi alzare il valore delle RE, se vuoi mantenere quel circuito oppure andare su un MOS, ma devi trovare una soluzione per limitare la corrente attraverso i diodi.
Mi pare molto strana la tensione di 0V sul collettore. QUal e` la tensione in uscita dal PIC e la tensione sulla base? La porta del PIC riesce fornire abbastanza corrente per pilotare i transistori?
Per usare proficuamente un simulatore, bisogna sapere molta più elettronica di lui
Plug it in - it works better!
Il 555 sta all'elettronica come Arduino all'informatica! (entrambi loro malgrado)
Se volete risposte rispondete a tutte le mie domande
Plug it in - it works better!
Il 555 sta all'elettronica come Arduino all'informatica! (entrambi loro malgrado)
Se volete risposte rispondete a tutte le mie domande
-
TardoFreak
73,9k 8 12 13 - -EY Legend-

- Messaggi: 15754
- Iscritto il: 16 dic 2009, 10:10
- Località: Torino - 3° pianeta del Sistema Solare
0
voti
[7] Re: Pilotare IR LED Emitter con transistor
Di solito i PIC danno una ventina di mA in uscita, sia sinkando che sursando. 
"La follia sta nel fare sempre la stessa cosa aspettandosi risultati diversi".
"Parla soltanto quando sei sicuro che quello che dirai è più bello del silenzio".
Rispondere è cortesia, ma lasciare l'ultima parola ai cretini è arte.
"Parla soltanto quando sei sicuro che quello che dirai è più bello del silenzio".
Rispondere è cortesia, ma lasciare l'ultima parola ai cretini è arte.
0
voti
[8] Re: Pilotare IR LED Emitter con transistor
IsidoroKZ ha scritto:Se su un led hai una caduta di tensione di 9V circa, direi che quel led sia guasto.
Credo spiegherebbe anche i 0V sui collettori e il mancato funzionamento del tutto...
2 cose:
I 4 led ti servono per forza tutti in serie? Se te ne si brucia uno non ti funzionano tutti..
Quanti amper ti servono nei led? Se 600mA ti bastano, usi un solo BJT, metti 30 ohm sul collettore e il gioco è fatto..
Se te ne servono di più puoi sempre usare un altro BJT come questo o simili con una corrente iniettabile nel collettore fino a 1.5A e ne useresti solo uno senza neanche dover utilizzare la generzione di corrente del transistor per pompare i led.
Edit: Quoto TF: un PIC te lo pilota tranquillo...
Anyone who has never made a mistake has never tried anything new
Two things are infinite: universe and human stupidity, and I'm not sure about the former
You did not really understand something unless you can explain it to your grandmother
A. Einstein
Two things are infinite: universe and human stupidity, and I'm not sure about the former
You did not really understand something unless you can explain it to your grandmother
A. Einstein
0
voti
[9] Re: Pilotare IR LED Emitter con transistor
Però scusa, mi sono letto il ds... guarda che a quella frquenza se sali oltre i 200mA te li bruci quasi in tempo 0: sei ESATTAMENTE (o quasi) sull'AMR della surge forward current 
Anyone who has never made a mistake has never tried anything new
Two things are infinite: universe and human stupidity, and I'm not sure about the former
You did not really understand something unless you can explain it to your grandmother
A. Einstein
Two things are infinite: universe and human stupidity, and I'm not sure about the former
You did not really understand something unless you can explain it to your grandmother
A. Einstein
-
TardoFreak
73,9k 8 12 13 - -EY Legend-

- Messaggi: 15754
- Iscritto il: 16 dic 2009, 10:10
- Località: Torino - 3° pianeta del Sistema Solare
0
voti
[10] Re: Pilotare IR LED Emitter con transistor
Al massimo puoi dare UN impulso di 1A per UNA sola volta e basta e che duri al max 1ms.
"La follia sta nel fare sempre la stessa cosa aspettandosi risultati diversi".
"Parla soltanto quando sei sicuro che quello che dirai è più bello del silenzio".
Rispondere è cortesia, ma lasciare l'ultima parola ai cretini è arte.
"Parla soltanto quando sei sicuro che quello che dirai è più bello del silenzio".
Rispondere è cortesia, ma lasciare l'ultima parola ai cretini è arte.

Elettrotecnica e non solo (admin)
Un gatto tra gli elettroni (IsidoroKZ)
Esperienza e simulazioni (g.schgor)
Moleskine di un idraulico (RenzoDF)
Il Blog di ElectroYou (webmaster)
Idee microcontrollate (TardoFreak)
PICcoli grandi PICMicro (Paolino)
Il blog elettrico di carloc (carloc)
DirtEYblooog (dirtydeeds)
Di tutto... un po' (jordan20)
AK47 (lillo)
Esperienze elettroniche (marco438)
Telecomunicazioni musicali (clavicordo)
Automazione ed Elettronica (gustavo)
Direttive per la sicurezza (ErnestoCappelletti)
EYnfo dall'Alaska (mir)
Apriamo il quadro! (attilio)
H7-25 (asdf)
Passione Elettrica (massimob)
Elettroni a spasso (guidob)
Bloguerra (guerra)




