Buona ricorrenza dei 150 dell'unità d'Italia. Ho da proporvi due circuiti: uno non funzioonante interamente e uno che non funziona come vorrei.
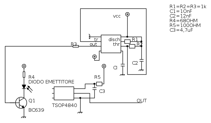
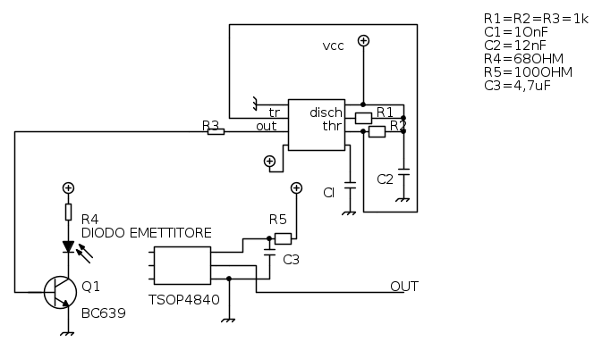
Ecco il primo non funzionante interamente
La frequenza che genero con l'ne555 è di 40 kHz precisi da mandare al ricevitore tsop4840 che funziona appunto a 40KHz. Il diodo emettitore è il tsal6200. Ho effettuato delle misure, il transistor sembra funzionare, ma il ricevitore non mi segnala sul suo piedino di uscita nessun cambiamento se interrompo il raggio. Purtroppo non dispongo di un oscilloscopio per visualizzare le forme d'onda. Secondo voi qual è il problema?
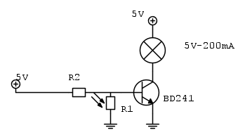
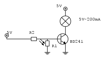
Secondo circuito: questo funziona, ma non come vorrei:
Allora la lampadina si accende quando c'è luce e si spegne quando è buio, io vorrei l'inverso. Ho pensato ad una not, ma il BJT è da comandare in corrente...e non penso risoverebbe,sbaglio? Voi come risolvereste?
sensore infrarosso e interruttore crepuscolare.
Moderatori:
carloc,
g.schgor,
BrunoValente,
IsidoroKZ
6 messaggi
• Pagina 1 di 1
0
voti
Per il secondo circuito, una soluzione "sprecona" potrebbe essere questa:
Però un po' di corrente va sprecata. Se non sbaglio, attraverso
scorre una corrente che non varia o varia poco (sia con luce ricevuta da
, sia senza); quando c'è luce,
conduce meglio, quindi la corrente che attraversa
tenderà poi ad attraversare
piuttosto che il transistore.
Faccio qualche ipotesi, mantenendo il valore di
per
, come hai scelto tu.
Se la tensione
è di
, credo che, quando
riceve luce, debba avere un valore inferiore a
perché la lampadina sia spenta (e questa probabilmente inizierebbe già a spegnersi a
). Se la tensione
è di
, allora credo che la lampadina sarebbe spenta già con
per
(probabilmente inizierebbe a spegnersi già a
).
Sicuramente ci sono anche soluzioni migliori.
Però un po' di corrente va sprecata. Se non sbaglio, attraverso
scorre una corrente che non varia o varia poco (sia con luce ricevuta da
, sia senza); quando c'è luce,
conduce meglio, quindi la corrente che attraversa
tenderà poi ad attraversare
piuttosto che il transistore.Faccio qualche ipotesi, mantenendo il valore di
per
, come hai scelto tu.Se la tensione
è di
, credo che, quando
riceve luce, debba avere un valore inferiore a
perché la lampadina sia spenta (e questa probabilmente inizierebbe già a spegnersi a
). Se la tensione
è di
, allora credo che la lampadina sarebbe spenta già con
per
(probabilmente inizierebbe a spegnersi già a
).Sicuramente ci sono anche soluzioni migliori.
0
voti
Concordo pienamente con ciò che hai detto, in effetti era una soluzione semplice che avevo sotto il naso e non ci ho pensato. Ho provato il circuito, ma stranamente la lampadina rimane sempre accesa. Non riesco a trovare una spiegazione... 
0
voti
Allora forse ho sbagliato ragionamento!
Non l'ho esaminato abbastanza a fondo, eppure non mi sembrava sbagliato...
Sostituendo R1 con un corto circuito, la lampadina si spegne? (mi aspetterei di si...)
E, se la risposta precedente è si, sostituendo R1 con un resistore con piccola resistenza? Si potrebbe provare con un resistore variabile, aumentando la resistenza da 0 finché non si accende la lampadina... A quel punto si misura la resistenza così ci si fa un'idea sul valore "soglia". E poi si confronta questa soglia con i valori della fotoresistenza.
Questo se hai a disposizione il materiale per fare le prove...
E' anche possibile che la fotoresistenza non scenda mai al di sotto dei valori ipotetici che ho detto prima (o del reale valore "soglia").
Comunque probabilmente è meglio cercare direttamente altre soluzioni, che siano più efficienti!
Non l'ho esaminato abbastanza a fondo, eppure non mi sembrava sbagliato...
Sostituendo R1 con un corto circuito, la lampadina si spegne? (mi aspetterei di si...)
E, se la risposta precedente è si, sostituendo R1 con un resistore con piccola resistenza? Si potrebbe provare con un resistore variabile, aumentando la resistenza da 0 finché non si accende la lampadina... A quel punto si misura la resistenza così ci si fa un'idea sul valore "soglia". E poi si confronta questa soglia con i valori della fotoresistenza.
Questo se hai a disposizione il materiale per fare le prove...
E' anche possibile che la fotoresistenza non scenda mai al di sotto dei valori ipotetici che ho detto prima (o del reale valore "soglia").
Comunque probabilmente è meglio cercare direttamente altre soluzioni, che siano più efficienti!
0
voti
Una soluzione al problema potrebbe essere mettere un trimmer al posto della R2.
Probabilmente un valore come 4K7 potrebbe bastare.
Il problema sta però nel fatto che la luce varierà in modo lineare, e così facenso anche il transistor funzionerà in modo lineare, quindi :
- La lampadina non risulterà subito accesa o subito spenta, ma passerà da uno stato all'altro in modo lineare.
- durante questa transizione, oltre ad avere la lampadina né completamente accesa né completamente spenta, il transistor dovra dissipare una buona potenza.
Dovresti inserire in serie un elemento che ti faccia da soglia, come un diodo zener...
Ciao
Giorgio
Probabilmente un valore come 4K7 potrebbe bastare.
Il problema sta però nel fatto che la luce varierà in modo lineare, e così facenso anche il transistor funzionerà in modo lineare, quindi :
- La lampadina non risulterà subito accesa o subito spenta, ma passerà da uno stato all'altro in modo lineare.
- durante questa transizione, oltre ad avere la lampadina né completamente accesa né completamente spenta, il transistor dovra dissipare una buona potenza.
Dovresti inserire in serie un elemento che ti faccia da soglia, come un diodo zener...
Ciao
Giorgio
-

giorgio25760
2.310 1 3 5 - G.Master EY

- Messaggi: 1700
- Iscritto il: 6 dic 2009, 17:02
- Località: Brescia
0
voti
Ciao a tutti,
per quanto riguarda il primo circuito come fai ad essere certo che l' oscillatore funziona ?
Secondo me hai collegato male R1, R2 e C2.
C2 collegato così si carica ad una tensione pari a Vcc e non si può più scaricare e quindi il diodo trasmettitore non dovrebbe lampeggiare... prova a cercare in rete astabile con 555, trovi tante informazioni e schemi applicativi con le formule per il dimensionamento. Se li monti bene il valore dei componenti mi sembra corretto per generare una frequenza di 40kHz con un duty cycle del 66% ...
per quanto riguarda il primo circuito come fai ad essere certo che l' oscillatore funziona ?
Secondo me hai collegato male R1, R2 e C2.
C2 collegato così si carica ad una tensione pari a Vcc e non si può più scaricare e quindi il diodo trasmettitore non dovrebbe lampeggiare... prova a cercare in rete astabile con 555, trovi tante informazioni e schemi applicativi con le formule per il dimensionamento. Se li monti bene il valore dei componenti mi sembra corretto per generare una frequenza di 40kHz con un duty cycle del 66% ...
6 messaggi
• Pagina 1 di 1
Chi c’è in linea
Visitano il forum: Majestic-12 [Bot] e 154 ospiti

Elettrotecnica e non solo (admin)
Un gatto tra gli elettroni (IsidoroKZ)
Esperienza e simulazioni (g.schgor)
Moleskine di un idraulico (RenzoDF)
Il Blog di ElectroYou (webmaster)
Idee microcontrollate (TardoFreak)
PICcoli grandi PICMicro (Paolino)
Il blog elettrico di carloc (carloc)
DirtEYblooog (dirtydeeds)
Di tutto... un po' (jordan20)
AK47 (lillo)
Esperienze elettroniche (marco438)
Telecomunicazioni musicali (clavicordo)
Automazione ed Elettronica (gustavo)
Direttive per la sicurezza (ErnestoCappelletti)
EYnfo dall'Alaska (mir)
Apriamo il quadro! (attilio)
H7-25 (asdf)
Passione Elettrica (massimob)
Elettroni a spasso (guidob)
Bloguerra (guerra)






