Ciao
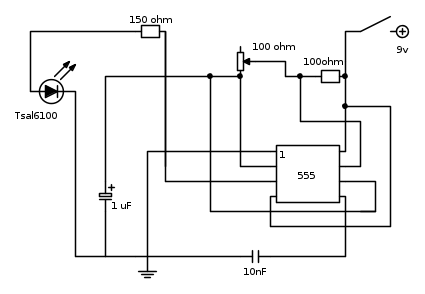
Volevo dirti che ho risolto sono riuscito a creare un emettitore funzionante questo è lo schema:
Lo ho gia provato su mille fori e funziona.
Volevo anche ringraziarti per il tuo aiuto e la ta disponibilità.
Consiglio emettitore e ricevitore infrared
Moderatori:
carloc,
g.schgor,
BrunoValente,
IsidoroKZ
49 messaggi
• Pagina 4 di 5 • 1, 2, 3, 4, 5
0
voti
0
voti
Ciao...anche io sono interessato a una sorta di telecomando a Infrarossi che appena premo un pulsante dall'emittore il ricevente mi attivi un relè...qualcuno puo postarmi un schema per favore...?
-

carlomusumeci
353 5 7 - Sostenitore

- Messaggi: 526
- Iscritto il: 8 apr 2011, 0:35
1
voti
Ciao carlomusumeci, benvenuto !
Fai una cosa, altrimenti i thread si mischiano e non ci si capisce più nulla, apri un nuovo topic e ricordati di specificare la portata approssimativa che vorresti ottenere e come deve essere l' uscita del ricevitore. Cioè alla pressione del pulsante deve eccitarsi il relé e rimanere tale fino a quando non viene ripremuto il pulsante oppure deve rimanere eccitato per alcuni secondi per poi tornare a riposo oppure etc.etc.
Inoltre servirebbe anche sapere la tensione di alimentazione che ti farebbe comodo usare.
Facci sapere che vedimo di aiutarti
...
Fai una cosa, altrimenti i thread si mischiano e non ci si capisce più nulla, apri un nuovo topic e ricordati di specificare la portata approssimativa che vorresti ottenere e come deve essere l' uscita del ricevitore. Cioè alla pressione del pulsante deve eccitarsi il relé e rimanere tale fino a quando non viene ripremuto il pulsante oppure deve rimanere eccitato per alcuni secondi per poi tornare a riposo oppure etc.etc.
Inoltre servirebbe anche sapere la tensione di alimentazione che ti farebbe comodo usare.
Facci sapere che vedimo di aiutarti
0
voti
ciao davidd...allora il relè che devo eccitare è un relè da 6 volt che a sua volta chiuderà un circuito da 80 amp...si mi serve monostabile..cioè appena rilascio il pulsante il relè torna in stato di riposo...come componentistica mi trovo molto gia dentro casa..ma ho un negozio a 14 km...quindi non è un problema trovare i componenti...
-

carlomusumeci
353 5 7 - Sostenitore

- Messaggi: 526
- Iscritto il: 8 apr 2011, 0:35
0
voti
come alimentazione mi farebbe comodo 12 volt...se il circuito funzionerà a tensioni basse o pensato di regolarle con un LM7805 o un Lm7809 vb ma questo poi si vedra in base a quello che richiede il circuitino 
-

carlomusumeci
353 5 7 - Sostenitore

- Messaggi: 526
- Iscritto il: 8 apr 2011, 0:35
1
voti
Se le cose stanno così ti conviene seguire per il trasmettitore lo schema elettrico di questo topic al messaggio [26] mentre per il ricevitore puoi seguire lo schema di quasto stesso topic (messaggio [2]) sostituendo a led e resistenza il relé da 6V. Per l' alimentazione del ricevitore puoi utilizzare una batteria da 12V avendo l' accortezza di montare a monte dell' elemento ricevitore un 7805 che abbassi la tensione a livelli accettabili dal TSOP4840 .
Per chiarirti le idee leggi questo topic e quello del link del riceviotre, se poi hai delle domande siamo qui.
P.S.
Perdona il ritardo nella risposta ma sono giorni di fuoco...
Per chiarirti le idee leggi questo topic e quello del link del riceviotre, se poi hai delle domande siamo qui.
P.S.
Perdona il ritardo nella risposta ma sono giorni di fuoco...
0
voti
Perfetto,,,Grazie del tuo aiuto,,,stasera inizio a montare il circuito...per poi finirlo credo domani perche mi mancano alcune resistenze e transistor riguardo il trasmettitore...se ci sono problemi ti faccio sapere...grazie ancora :)
-

carlomusumeci
353 5 7 - Sostenitore

- Messaggi: 526
- Iscritto il: 8 apr 2011, 0:35
0
voti
Riesumo questa discussione in quanto è prorpio ciò che mi interessa.
Nel circuito del secondo post di davidde il led, una volta arrivato il segnale al ricevitore, resta acceso o dovrebbe fare un solo lampeggio?
Sto appunto cercando un modo per far si che ogni volta che arrivi il segnale, il led si accenda per un istante senza dover resettare il circuito.
Ultima cosa visto che non ne capisco molto...
Facendo sempre riferimento al circuito del post N°2, mi potete confermare che partendo dall'alto del tsop4840 la prima uscita è l'in al centro l'out e in basso gnd?
Il circuito l'ho già provato ma probabilemte avevo qualche problema con il ricevitore in quanto il led restava sempre acceso. E' possibile che il tsop sia andato?
Grazie
Nel circuito del secondo post di davidde il led, una volta arrivato il segnale al ricevitore, resta acceso o dovrebbe fare un solo lampeggio?
Sto appunto cercando un modo per far si che ogni volta che arrivi il segnale, il led si accenda per un istante senza dover resettare il circuito.
Ultima cosa visto che non ne capisco molto...
Facendo sempre riferimento al circuito del post N°2, mi potete confermare che partendo dall'alto del tsop4840 la prima uscita è l'in al centro l'out e in basso gnd?
Il circuito l'ho già provato ma probabilemte avevo qualche problema con il ricevitore in quanto il led restava sempre acceso. E' possibile che il tsop sia andato?
Grazie
2
voti
Ciao
errym benvenuto!
No, la piedinatura non è corretta, non so perché lo schema l'abbia disegnato così, non ricordo più.
Quando ti serve la piedinatura di un qualsiasi integrato cerca il suo datasheet, li troverai tutte le indicazioni. Quelle del Tsop4840 sono qui: datasheet, come vedi proprio nel primo disegno è indicata la piedinatura. Questi circuiti non sono protetti contro l'inversione di polarità quindi se ricollegando il tutto correttamente il circuito ancora non funziona probabilmente il Tsop è andato.
Come stai generando la frequenza del trasmettitore? Hai avuto modo di regolarla correttamente?
Considera che se stai alimentando il tsop da una fonte di alimentazione priva di disturbi, il filtro, costruito con la resistenza da 100ohm e dall'elettrolitico da 4,7µF puoi ometterlo.
P.S.
Correggo anche lo schema che mi hai indicato così evitiamo che anche altri commettano l'errore.
No, la piedinatura non è corretta, non so perché lo schema l'abbia disegnato così, non ricordo più.
Quando ti serve la piedinatura di un qualsiasi integrato cerca il suo datasheet, li troverai tutte le indicazioni. Quelle del Tsop4840 sono qui: datasheet, come vedi proprio nel primo disegno è indicata la piedinatura. Questi circuiti non sono protetti contro l'inversione di polarità quindi se ricollegando il tutto correttamente il circuito ancora non funziona probabilmente il Tsop è andato.
Come stai generando la frequenza del trasmettitore? Hai avuto modo di regolarla correttamente?
Considera che se stai alimentando il tsop da una fonte di alimentazione priva di disturbi, il filtro, costruito con la resistenza da 100ohm e dall'elettrolitico da 4,7µF puoi ometterlo.
P.S.
Correggo anche lo schema che mi hai indicato così evitiamo che anche altri commettano l'errore.
0
voti
Ti ringrazio veramente tanto, speravo mi rispondessi proprio tu.
L'emettitore è un sistema per il lasertag, quindi è un sistema già consolidato e funzionante.
So per certo che i sensori utilizzati sono fatti con il tsop4840.
Per alimentare il circuito ho usato 4 stilo... Forse era un po' alto il tensione?
Prima di costruire il tuo circuito ho provato quest'altro in allegato. Sfortunatamente non ha funzionato.
Gli schemi si postano in FidoCadJ; quando posti le foto, almeno schiariscile!
L'emettitore è un sistema per il lasertag, quindi è un sistema già consolidato e funzionante.
So per certo che i sensori utilizzati sono fatti con il tsop4840.
Per alimentare il circuito ho usato 4 stilo... Forse era un po' alto il tensione?
Prima di costruire il tuo circuito ho provato quest'altro in allegato. Sfortunatamente non ha funzionato.
Gli schemi si postano in FidoCadJ; quando posti le foto, almeno schiariscile!
Ultima modifica di
marco438 il 30 nov 2013, 21:21, modificato 2 volte in totale.
Motivazione: Ridimensionata immagine; per gli schemi usa FidoCadJ.
Motivazione: Ridimensionata immagine; per gli schemi usa FidoCadJ.
49 messaggi
• Pagina 4 di 5 • 1, 2, 3, 4, 5
Chi c’è in linea
Visitano il forum: Nessuno e 77 ospiti

Elettrotecnica e non solo (admin)
Un gatto tra gli elettroni (IsidoroKZ)
Esperienza e simulazioni (g.schgor)
Moleskine di un idraulico (RenzoDF)
Il Blog di ElectroYou (webmaster)
Idee microcontrollate (TardoFreak)
PICcoli grandi PICMicro (Paolino)
Il blog elettrico di carloc (carloc)
DirtEYblooog (dirtydeeds)
Di tutto... un po' (jordan20)
AK47 (lillo)
Esperienze elettroniche (marco438)
Telecomunicazioni musicali (clavicordo)
Automazione ed Elettronica (gustavo)
Direttive per la sicurezza (ErnestoCappelletti)
EYnfo dall'Alaska (mir)
Apriamo il quadro! (attilio)
H7-25 (asdf)
Passione Elettrica (massimob)
Elettroni a spasso (guidob)
Bloguerra (guerra)



