Si Marco, ma non ho mai rilevato qui la posizione ufficiale degli autori
e responsabili del sito EY.
Nel dubbio personalmente non posto nulla.
Se ti senti confidente di farlo, e hai gli schemi pdf del 705 di NE,
e' tua discrezione postarlo.
Grazie
Ciao
Urbano
CARICABATTERIA PER AUTO
Moderatori:
carloc,
g.schgor,
BrunoValente,
IsidoroKZ
40 messaggi
• Pagina 3 di 4 • 1, 2, 3, 4
1
voti
Paolo, non hai ancora risposto a quanto ti avevo richiesto al punto 15 e cioe' dove si puo' vedere lo schema che hai trovato. Quello precedente, comunque, non era poi male.
Purtroppo non dispongo dello schema citato da Urbano, quindi non posso valutare.
Ciao
Purtroppo non dispongo dello schema citato da Urbano, quindi non posso valutare.
Ciao
2
voti
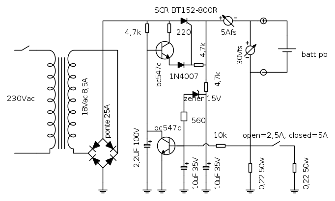
provo qui a mettere lo schema del mio cb pb auto, vediamo se ce la faccio.
non e' proprio il 705 di NE, anche se ci somiglia moltissimo
insomma, e' il fratello-gemello-diverso
(il 705 di NE usa diversi tipi di scr e non ha il condensatore da 2,2uF 100V ma da 47uF)
non e' proprio il 705 di NE, anche se ci somiglia moltissimo
insomma, e' il fratello-gemello-diverso
(il 705 di NE usa diversi tipi di scr e non ha il condensatore da 2,2uF 100V ma da 47uF)
2
voti
questo e' lo schema
col ponte disegnato correttamente
e altre migliorie/aggiunte varie
tutte
attualmente presenti sul mio cb per auto
cb ormai funzionante da parecchi anni.
col ponte disegnato correttamente
e altre migliorie/aggiunte varie
tutte
attualmente presenti sul mio cb per auto
cb ormai funzionante da parecchi anni.
2
voti
Solo per segnalare che negli schemi 24 e 25 l'amperometro e' inserito scorrettamente.
Il positivo deve essere rilvolto verso il katodo dell'scr.
Un ringraziamento agli admin di EY se gli fosse possibile la correzione
(senza riproporre lo schema non saprei come correggere gli schemi 24 e 25,
)
Urbano
Il positivo deve essere rilvolto verso il katodo dell'scr.
Un ringraziamento agli admin di EY se gli fosse possibile la correzione
(senza riproporre lo schema non saprei come correggere gli schemi 24 e 25,
)
Urbano
3
voti
Per Paolo
e per chi interessa
ecco la versione del mio schema con ulteriori migliorie estetiche e qualche info in piu'.
e per chi interessa
ecco la versione del mio schema con ulteriori migliorie estetiche e qualche info in piu'.
2
voti
Il circuito di polarizzazione automatica della batteria
e' un utile accessorio di cui dotare i caricabatterie,
e nel link seguente se ne puo' trovare un esempio
http://www.grix.it/viewer.php?page=249
Naturalmente
se si dispone gia' del caricabatterie, come nel mio caso,
occorre eliminare dallo schema indicato nel link
. il ponte da 20A
. e la resistenza da 0,15 ohm 10W
e collegare
l'uscita del polo positivo del proprio caricabatterie dove e' indicato il segno + del ponte
e il polo negativo del proprio caricabatterie dove e' indicato il segno - del ponte
Impossibile non notare che in questo schema del link
il caricabatterie vero e proprio
e' costituito da solo 3 componenti
. il trasformatore da 14Vac 10A (140VA)
. un ponte da 20A
. una resistenza da 0,15 ohm 10W
Piu' semplice di cosi' !

e' un utile accessorio di cui dotare i caricabatterie,
e nel link seguente se ne puo' trovare un esempio
http://www.grix.it/viewer.php?page=249
Naturalmente
se si dispone gia' del caricabatterie, come nel mio caso,
occorre eliminare dallo schema indicato nel link
. il ponte da 20A
. e la resistenza da 0,15 ohm 10W
e collegare
l'uscita del polo positivo del proprio caricabatterie dove e' indicato il segno + del ponte
e il polo negativo del proprio caricabatterie dove e' indicato il segno - del ponte
Impossibile non notare che in questo schema del link
il caricabatterie vero e proprio
e' costituito da solo 3 componenti
. il trasformatore da 14Vac 10A (140VA)
. un ponte da 20A
. una resistenza da 0,15 ohm 10W
Piu' semplice di cosi' !

0
voti
Scusate se mi ero perso.
Per Marco questo è lo schema del n°15 http://it.emcelettronica.com/caricabatt ... -elettrico.
Per Urbano ho letto i tuoi post che mi hanno illuminato riguardo al rendimento e all'energia dissipata dai circuiti con SCR, infatti avevo scartato a priori gli schemi dotati di questi componenti.
Rimango però scettico per quanto riguarda il loro utilizzo.
Per Marco questo è lo schema del n°15 http://it.emcelettronica.com/caricabatt ... -elettrico.
Per Urbano ho letto i tuoi post che mi hanno illuminato riguardo al rendimento e all'energia dissipata dai circuiti con SCR, infatti avevo scartato a priori gli schemi dotati di questi componenti.
Rimango però scettico per quanto riguarda il loro utilizzo.
40 messaggi
• Pagina 3 di 4 • 1, 2, 3, 4
Chi c’è in linea
Visitano il forum: Nessuno e 79 ospiti

Elettrotecnica e non solo (admin)
Un gatto tra gli elettroni (IsidoroKZ)
Esperienza e simulazioni (g.schgor)
Moleskine di un idraulico (RenzoDF)
Il Blog di ElectroYou (webmaster)
Idee microcontrollate (TardoFreak)
PICcoli grandi PICMicro (Paolino)
Il blog elettrico di carloc (carloc)
DirtEYblooog (dirtydeeds)
Di tutto... un po' (jordan20)
AK47 (lillo)
Esperienze elettroniche (marco438)
Telecomunicazioni musicali (clavicordo)
Automazione ed Elettronica (gustavo)
Direttive per la sicurezza (ErnestoCappelletti)
EYnfo dall'Alaska (mir)
Apriamo il quadro! (attilio)
H7-25 (asdf)
Passione Elettrica (massimob)
Elettroni a spasso (guidob)
Bloguerra (guerra)






