Salve a tutti,
ho un motore 12v CC (riciclato da un vecchio aspirapolvere per auto) collegato ad un alimentatore (12v - 2A max.) di un lettore vecchio HDD USB, che funge da ventilatore.
Il mio problema è che il motorino in questione, quando alimentato, fa un rumore incredibile.... vorrei variare la potenza del alimentatore in modo da fornire meno volt e quindi regolarne la velocità.
Ho trovato questo in rete
http://www.tuttoslot.it/tecnica/variatore.htm
http://www.itisff.it/dip_eln/5d/cinieri4/Variatoredivelocit%C3%A0%20.htm
ma non so come capire se è dimensionato per il mio caso
O meglio, qualche buona anima ha qualcosa di meglio da consigliarmi??
Grazie in anticipo
regolare velocità di un motore 12v
Moderatori:
carloc,
g.schgor,
BrunoValente,
IsidoroKZ
0
voti
0
voti
Il primo link è banalmente semplice, ma sconsigliabile. Il transistor usato come stufa è sempre difficile da tenere in vita.
Il secondo link è più adatto, anche se il circuito è particolarmente complesso, rispetto al primo link.
Confido però che magari qualche utente che ha più esperienza su questo portale, ti possa instradare su discussioni che affrontano un simile tema, già risolte, col più semplice 555, o simili.
Il secondo link è più adatto, anche se il circuito è particolarmente complesso, rispetto al primo link.
Confido però che magari qualche utente che ha più esperienza su questo portale, ti possa instradare su discussioni che affrontano un simile tema, già risolte, col più semplice 555, o simili.
-

Candy
32,5k 7 10 13 - CRU - Account cancellato su Richiesta utente
- Messaggi: 10123
- Iscritto il: 14 giu 2010, 22:54
0
voti
Come ha annunciato Candy, per regolare la velocità puoi usare un 555 per controllare la potenza con la modulazione di ampiezza di impulso (PWM).
In rete è veramente pieno di esempi.
In rete è veramente pieno di esempi.
0
voti
Per regolare la velocita' del motore dovresti sfruttare la forza elettromotrice inversa (o era la forza controelettromotrice? boh, non ricordo) che dà, appunto, un' indicazione della velocita' di rotazione.
In parole povere e' una sorta di PWM dove dai un impulso al motore, togli la tensione e misuri quella che il motore ti restituisce che e' proporzionale alla velocita' di rotazione.
Sarebbe un lavoro da fare con un microcontrollore, se lo si vuole fatto bene.
In parole povere e' una sorta di PWM dove dai un impulso al motore, togli la tensione e misuri quella che il motore ti restituisce che e' proporzionale alla velocita' di rotazione.
Sarebbe un lavoro da fare con un microcontrollore, se lo si vuole fatto bene.
"La follia sta nel fare sempre la stessa cosa aspettandosi risultati diversi".
"Parla soltanto quando sei sicuro che quello che dirai è più bello del silenzio".
Rispondere è cortesia, ma lasciare l'ultima parola ai cretini è arte.
"Parla soltanto quando sei sicuro che quello che dirai è più bello del silenzio".
Rispondere è cortesia, ma lasciare l'ultima parola ai cretini è arte.
-

TardoFreak
73,9k 8 12 13 - -EY Legend-

- Messaggi: 15754
- Iscritto il: 16 dic 2009, 11:10
- Località: Torino - 3° pianeta del Sistema Solare
1
voti
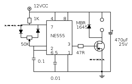
Dai un'occhiata a questo schema. E' un po' sovradimensionato nel tuo caso; ma l'idea e' valida.
Si tratta di un regolatore PWM con cui potrai gestire agevolmente la velocita' del tuo motore.
Ciao
Si tratta di un regolatore PWM con cui potrai gestire agevolmente la velocita' del tuo motore.
Ciao
0
voti
Grazie marco438...... hai mica qualcosina in più del semplice schema, magari tipo guida x scemi come quelle che ho postato??? Sono niubbissimo
0
voti
Purtroppo no. Comunque chiedi pure tutte le spiegazioni che ti servono.
Puoi seguire in linea di massima le dritte del primo link.
Quindi ti ci vorra' una basetta millefori su cui montare i pochissimi componenti e un po' di buona volonta'.
Per il resto c'e'il forum che non manchera' di aiutarti.
Puoi seguire in linea di massima le dritte del primo link.
Quindi ti ci vorra' una basetta millefori su cui montare i pochissimi componenti e un po' di buona volonta'.
Per il resto c'e'il forum che non manchera' di aiutarti.
0
voti
ok.....la buona volontà sicuramente non manca..... solo per il fatto che di questi variatori se ne trovano a bizzeffe su internet già fatti, ma la sodisfazione di farselo da soli "non ha prezzo".
Non capisco dallo schema dove collegare i cavi che vanno al motore 12v..... mi aspettavo di trovare.... come dal primo link un ingresso +/- ed un uscita +/-
ancora un grazie
Non capisco dallo schema dove collegare i cavi che vanno al motore 12v..... mi aspettavo di trovare.... come dal primo link un ingresso +/- ed un uscita +/-
ancora un grazie
0
voti
Forse in questo modo ti è più comprensibile. Il motore va collegato nei morsetti a destra, l'alimentazione nei morsetti a sinistra. Invertendo la polarità del motore semplicemente girerà nel verso opposto, quindi vedi tu come collegarlo, è indifferente.
Questo schema non prevede, ovviamente, il feedback di cui parlava TardoFreak
Tieni presente che la forza torcente del motore diminuirà con il diminuire della velocità, visto che il controllo è in catena diretta in tensione.
Questo schema non prevede, ovviamente, il feedback di cui parlava TardoFreak
Tieni presente che la forza torcente del motore diminuirà con il diminuire della velocità, visto che il controllo è in catena diretta in tensione.
-

rusty
4.075 2 9 11 - Utente disattivato per decisione dell'amministrazione proprietaria del sito
- Messaggi: 1578
- Iscritto il: 25 gen 2009, 13:10
0
voti
Vedo che Rusty ti ha dato qualche dritta in piu'. In effetti lo schema non era molto chiaro in alcune parti.
Dimenticavo di dire che il mosfet in schema e' da 30A quindi, come gia' detto,surdimensionato nel tuo caso.
Se vuoi quindi puoi comprarne un altro con potenza inferiore, per esempio 10A (per stare sul sicuro).
Ciao
Dimenticavo di dire che il mosfet in schema e' da 30A quindi, come gia' detto,surdimensionato nel tuo caso.
Se vuoi quindi puoi comprarne un altro con potenza inferiore, per esempio 10A (per stare sul sicuro).
Ciao
Chi c’è in linea
Visitano il forum: Nessuno e 77 ospiti

Elettrotecnica e non solo (admin)
Un gatto tra gli elettroni (IsidoroKZ)
Esperienza e simulazioni (g.schgor)
Moleskine di un idraulico (RenzoDF)
Il Blog di ElectroYou (webmaster)
Idee microcontrollate (TardoFreak)
PICcoli grandi PICMicro (Paolino)
Il blog elettrico di carloc (carloc)
DirtEYblooog (dirtydeeds)
Di tutto... un po' (jordan20)
AK47 (lillo)
Esperienze elettroniche (marco438)
Telecomunicazioni musicali (clavicordo)
Automazione ed Elettronica (gustavo)
Direttive per la sicurezza (ErnestoCappelletti)
EYnfo dall'Alaska (mir)
Apriamo il quadro! (attilio)
H7-25 (asdf)
Passione Elettrica (massimob)
Elettroni a spasso (guidob)
Bloguerra (guerra)




