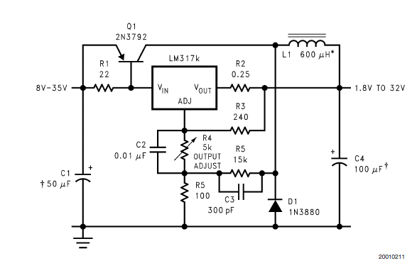
Beh un idea qualitativa di come lavora sto' switcher potrebbe essere..

- sw.PNG (24.34 KiB) Osservato 5940 volte
* saltiamo il transitorio di accensione e diciamo che abbiamo un'uscita Vo portata dal 317 in "modo lineare"
* quando la corrente assorbita supera

Q1 inizia a condurre.
Questo avviene praticamente subito visto che il transitorio che abbiamo saltato deve comunque almeno caricare C4* Q1 inizia a condurre e la sua Vc sale -
fermiamo gli orologi ora, in L1 ancora non scorre corrente- e se Vc sale il partitore R5-15k / R5-100ohm -
lo schema le chiama uguale 
- rialza il comune del regolatore
* allora quest'ultimo tenta di rialzare dello stesso ammontare anche la sua uscita, ma non ce la fa
-l'orologio è ancora fermo e la tensione ai capi di C4 non può variare- se il regolatore è veloce a sufficienza (boh ??) entra in limite di corrente con la sua uscita

sopra la tensione in uscita
* comunque la corrente assorbita via LM317 aumenta e questo fa aumentare la IB di Q1 che aumenta anche la IC che aumenta la VC che aumenta il "rialzo" del comune del regolatore...
abbiamo una reazione positiva che farà saturare Q1* Riassumendo Q1 saturo, comune del regolatore "rialzato" di circa

nell'ipotesi di avere un 30V all'ingresso.
*
Riavviamo l'orologio... inizia a passare corrente in L1 e questa -insieme a quella dal 317- caricano C4 e la VU sale....
* Ad un certo punto VU raggiunge Vo+200mV ed il 317 "accorgendosi" che l'uscita è al di sopra del suo setpoint inizia a diminuire la sua conduzione
* Quando la corrente -via LM317- scende sotto i 30 mA di prima (circa) Q1 conduce meno -
rifermiamo l'orologio-
* Allora VC di Q1 diminuisce... diminiusce il "rialzo" del comune del 317... diminusce la tensione setpoint alla sua uscita... diminuisce la conduzione del pass transistor del 317... diminuisce la conduzione di Q1..
* Abbiamo ancora la stessa reazione positiva di prima ma che stavolta interdice Q1
*
Riavviamo l'orologio.. la corrente in L1 diminuisce - e ora passa in D1 ovviamente- e quando l'uscita scenderà sotto Vo riprendiamo dall'inizio.....
* in definitiva... onda quadra sul collettore di Q1 tale che l'uscita stia tra Vo e Vo+200mV circa
* Poi naturalmente si potrebbe fare tutta la storiella solita riguardo la corrente nell'induttanza, di come raggiunge in valore medio la corrente in uscita, del ripple di corrente ed i modi continuo e discontinuo etc etc ma questi sono aspetti comuni ad ogni switcher e si trovano ovunque....
Direi che non sono stato particolarmente chiaro

... ed ho tralasciato alcuni milioni di aspetti

...e direi anche che dove ho scritto fermiamo gli orologi si dovrebbe leggere "consideriamo l'evoluzione temporale dei segnali in uscita (nel filtro LC) molto più lenta rispetto alle dinamiche dei semiconduttori"
Comunque qualcosina si capisce...
* La frequenza non è fissa ma dipende da praticamente qualsiasi cosa (Isidoro l'aveva già detto

nei primi post)
* Il ripple in uscita è "endemico" senza ripple l'alimentatore non lavorerebbe.. e anzi aumentare C4 per diminuirlo non avrebbe effetto (se non quello di diminuire la frequenza)...