Cos'è ElectroYou | Login Iscriviti

ElectroYou - la comunità dei professionisti del mondo elettrico

Come far accendere alternativamente 2 luci a LED

Elettronica lineare e digitale: didattica ed applicazioni

Moderatori: Foto Utentecarloc, Foto Utenteg.schgor, Foto UtenteBrunoValente, Foto UtenteIsidoroKZ

0
voti

[1] Come far accendere alternativamente 2 luci a LED

Messaggioda Foto Utentealdebaran » 30 mag 2011, 19:11

Ciao, ho aperto un'altra discussione, però il tema resta quello del mio ultimo post: mi tocca ripetere le cose, ma penso di dover inquadrare di nuovo l'argomento. Rapidamente: ho la necessità di far accendere alternativamente una coppia di lampade a LED.

Primo caso: nella coppia di lampade ogni luce è formata da 60 LED con collegate 20 resistenze da 68 ohm (dal circuito stampato mi è difficile stabilire il tipo di collegamento di quest'ultime, i rami e quant'altro). La corrente che deve fluire sul blocco dei LED è di 340 mA, mentre la tensione al capo del blocco dei LED è di 7.47 V, alimentazione 12 V.

Secondo caso: nella coppia ogni luce è formata da 45 LED con collegate 15 resistenze anche qui da 68 Ohm (rimane uguale la difficoltà a individuare come sono collegate): però stavolta la corrente è di 300 mA e la tensione di 8.16 V, con la stessa modalità di misura delle altre lampade. Alimentazione 12 V.

Mi sono portato dietro gli schemi di gohan e davidde che allego, per quanto ci possa capire mi sembrano similari, è che in entrambi manca tutto cosa c'è a SX del N555! E io non saprei cosa mettere... :-) Ciao e grazie.
Allegati
Schema davidde.jpg
Schema davidde.jpg (18.89 KiB) Osservato 7581 volte
Schema gohan.jpg
Schema gohan.jpg (13.32 KiB) Osservato 7582 volte
Avatar utente
Foto Utentealdebaran
0 3
New entry
New entry
 
Messaggi: 75
Iscritto il: 4 lug 2008, 23:11

0
voti

[2] Re: Come far accendere alternativamente 2 luci a LED

Messaggioda Foto Utentebelva87 » 30 mag 2011, 19:36

I circuiti che ti sono stati indicati dovranno seguire l'uscita del timer NE555 che dovrai utilizzare in configurazione astabile. Come comprensibile dalla spiegazione linkata sopra i valori di R1 R2 e C influiscono sulla frequenza di lampeggio delle lampade e potresti renderla anche personalizzabile impiegando opportunamente un trimmer/potenziometro nel circuito. O_/
Avatar utente
Foto Utentebelva87
2.292 2 6 12
free expert
 
Messaggi: 1323
Iscritto il: 9 mag 2011, 15:01

0
voti

[3] Re: Come far accendere alternativamente 2 luci a LED

Messaggioda Foto Utentemarco438 » 30 mag 2011, 19:41

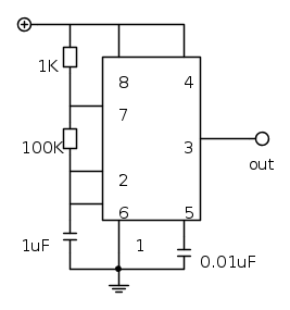
Questo uno schema di massima:

Come gia' detto da belva, la frequenza di oscillazione potra' essere variata agendo sui valori dei resistori e del condensatore.
Dovrai precisare quale preferisci.
O_/
Avatar utente
Foto Utentemarco438
37,1k 7 11 13
-EY Legend-
-EY Legend-
 
Messaggi: 16323
Iscritto il: 24 mar 2010, 15:09
Località: Versilia

0
voti

[4] Re: Come far accendere alternativamente 2 luci a LED

Messaggioda Foto Utentedavidde » 30 mag 2011, 20:14

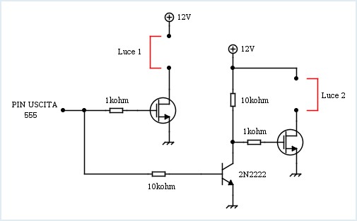
Aldebaran ti abbiamo ridisegnato soltanto la parte di schema che va modificata, il resto rimane esattamente come nello schema di g.schgor. Devi praticamente cambiare soltanto i componenti collegati al pin3 (cioè il pin d' uscita) del 555, perché le lampade richiedono un pilotaggio un po' più potente.

Devi vedere il circuito composto da due sezioni, la prima è quella che svolge la funzione logica e come si è visto nell' altro topic funziona bene. La seconda sezione è invece quella di potenza e cioè quella che serve per far si che nelle lampade possa scorrere la corrente richiesta senza che i componenti si guastino.


Nello specifico lo schema di gohan è più semplice, richiede un transistor in meno e se hai problemi di spazio è più indicato. Occhio soltanto che i MOS a canale P sono un po' più difficili da trovare e costano mediamente di più. Inoltre se preferisci quello schema ricordati che il mosfet a canale P va collegato sopra al carico, non sotto, altrimenti potrebbe lavorare male. Comunque scegli il più adatto poi eventualmente lo sistemiamo ...
Avatar utente
Foto Utentedavidde
13,3k 4 9 12
G.Master EY
G.Master EY
 
Messaggi: 4026
Iscritto il: 2 ago 2007, 11:40
Località: Bologna

0
voti

[5] Re: Come far accendere alternativamente 2 luci a LED

Messaggioda Foto Utentemarco438 » 30 mag 2011, 20:21

Mi accorgo soltanto adesso che esisteva gia' un altro topic per lo stesso argomento.
Vorrei capire perche' hai aperto questo. #-o
Lo schema lo avevi gia' !
Avatar utente
Foto Utentemarco438
37,1k 7 11 13
-EY Legend-
-EY Legend-
 
Messaggi: 16323
Iscritto il: 24 mar 2010, 15:09
Località: Versilia

0
voti

[6] Re: Come far accendere alternativamente 2 luci a LED

Messaggioda Foto UtenteIsidoroKZ » 30 mag 2011, 20:25

davidde ha scritto:Nello specifico lo schema di gohan è più semplice, ...


Ma cosi` non funziona :(, deve essere montato hi-side, con tutto quello che viene dopo, come dicevi nel seguito.
Per usare proficuamente un simulatore, bisogna sapere molta più elettronica di lui
Plug it in - it works better!
Il 555 sta all'elettronica come Arduino all'informatica! (entrambi loro malgrado)
Se volete risposte rispondete a tutte le mie domande
Avatar utente
Foto UtenteIsidoroKZ
121,2k 1 3 8
G.Master EY
G.Master EY
 
Messaggi: 21059
Iscritto il: 17 ott 2009, 0:00

0
voti

[7] Re: Come far accendere alternativamente 2 luci a LED

Messaggioda Foto Utentealdebaran » 30 mag 2011, 22:14

davidde ha scritto:Aldebaran ti abbiamo ridisegnato soltanto la parte di schema che va modificata, il resto rimane esattamente come nello schema di g.schgor. Devi praticamente cambiare soltanto i componenti collegati al pin3 (cioè il pin d' uscita) del 555, perché le lampade richiedono un pilotaggio un po' più potente.

Devi vedere il circuito composto da due sezioni, la prima è quella che svolge la funzione logica e come si è visto nell' altro topic funziona bene. La seconda sezione è invece quella di potenza e cioè quella che serve per far si che nelle lampade possa scorrere la corrente richiesta senza che i componenti si guastino.

marco438 ha scritto:Mi accorgo soltanto adesso che esisteva gia' un altro topic per lo stesso argomento.
Vorrei capire perche' hai aperto questo. #-o
Lo schema lo avevi gia' !


Ciao, sono riuscito anche stavolta a dimostrare la mia scarsa competenza! :(
Ho voluto chiudere l'altro topic perché ho ritenuto esaurito l'argomento e non volevo allungare il discorso in ulteriori pagine soprattutto per la completa modifica dello schema che si prospettava, a parer mio ovviamente. Alla fine secondo me non era più la verifica della bontà di un progetto esistente, ma l'ideazione di uno nuovo.
Adesso so che la parte di schema che riguarda il NE555 era valida ed è comune per diverse necessità.
Mi sembra di aver capito che sono sorte alcune perplessità riguardo l'opera di gohan, non dico niente perché mi sbaglierei in ogni caso.
Davidde, dalle mie parti non trovo l'IRF520, ma il 740 e il 540 (rispettivamente a 1,80 e 1,20 euro l'uno...), che tipo devo acquistare?
Memore poi di passati montaggi di kit di N.E., hanno bisogno dell'aletta di raffreddamento o è tutta un'altra cosa?
Ciao e grazie per la collaborazione a tutti.
Avatar utente
Foto Utentealdebaran
0 3
New entry
New entry
 
Messaggi: 75
Iscritto il: 4 lug 2008, 23:11

0
voti

[8] Re: Come far accendere alternativamente 2 luci a LED

Messaggioda Foto Utentedavidde » 30 mag 2011, 22:38

Andrebbero bene entrambi ma vista la funzione piuttosto "semplice" che dovrà svolgere nel tuo circuito io sceglierei quello che costa meno, cioè l' IRF540 che è comunque più adatto per svariati motivi. Per quanto riguarda il dissipatore nel tuo circuito non serve, il dissipatore si monta quando la potenza che il componente deve smaltire è elevata e non è proprio questo il caso. Con questi mosfet ti metti senza ombra di dubbio in sicurezza per quel che riguarda il calore...
Avatar utente
Foto Utentedavidde
13,3k 4 9 12
G.Master EY
G.Master EY
 
Messaggi: 4026
Iscritto il: 2 ago 2007, 11:40
Località: Bologna

0
voti

[9] Re: Come far accendere alternativamente 2 luci a LED

Messaggioda Foto Utentebelva87 » 31 mag 2011, 9:31

Per quanto riguarda il calore, fatti almeno due conti giusto per capire se sei nella direzione giusta o meno...
La potenza che deve dissipare il mosfet, tralasciando quella derivante dallo "switching" di quest'ultimo, dipende dalla Rdson, dalla tensione ai capi di essa (cioè VDS) e dalla corrente che la attraversa, infine anche dal "tipo" di case in cui il mosfet è realizzato e a che temperatura lo fai lavorare, per capirci...se lavora a temperatura "ambiente" oppure in condizioni gravose. Per il circuito di Gohan, vedi post numero 6 di IsidoroKZ e anche il numero 4 di davidde. PS: io farei in modo di isolare il 555 dai carichi magari impiegando un fotoaccoppiatore. O_/
Avatar utente
Foto Utentebelva87
2.292 2 6 12
free expert
 
Messaggi: 1323
Iscritto il: 9 mag 2011, 15:01

1
voti

[10] Re: Come far accendere alternativamente 2 luci a LED

Messaggioda Foto Utentedavidde » 31 mag 2011, 13:24

Per la dissipazione siamo a posto. Con 12V di alimentazione, 350mA di corrente e una Rdson di circa 50mohm non siamo nemmeno a 10mW e i parametri sono tutti presi per eccesso. La frequenza dovrebbe aggirarsi dalle parti dell' Hz, io non mi starei a preoccupare tanto del calore.
Per il fotoaccoppiatore sinceramente mi pare eccessivo, tra l' uscita del 555 e il pilotaggio del carico ci sono già delle resistenze di cui la più bassa è da 1kohm. Se proprio dovesse succedere qualcosa alla parte di potenza difficilmente si tirerebbe dietro il 555.
Personalmente mi piace mantenere i circuiti il più semplice possibile e in questo caso, visto che non ci sono in gioco tensioni pericolose, io eviterei di mettere altro.
Proprio male male che vada si cambia anche il 555 :-) ma penso che un circuito del genere possa funzionare anni senza alcun rischio di rottura...
Avatar utente
Foto Utentedavidde
13,3k 4 9 12
G.Master EY
G.Master EY
 
Messaggi: 4026
Iscritto il: 2 ago 2007, 11:40
Località: Bologna

Prossimo

Torna a Elettronica generale

Chi c’è in linea

Visitano il forum: Nessuno e 39 ospiti