Sto realizzando un alimentatore da laboratorio per testare i miei circuiti. Sono un appassionato di musica e spesso mi trovo a dovere testare l'amplificatore che ho creato prima di realizzargli il suo alimentatore. Quindi dovrei disporre di una certa corrente in uscita. Per ora su un ampli. da 50W (il max che ho realizzato) dovevo dargli, se non ricordo male, 5 o 4 A di picco. Comunque, penso di voler realizzare qualcosa di più potente in futuro, quindi vorrei far erogare al mio alimentatore circa 10A, so però che sono veramente troppi. Inoltre non conoscendo in modo adeguato la teoria sui alimentatori switching devo optare per i lineari. Diciamo che potrei accontentarmi di 7 ampere. Ho iniziato a tirare giù uno schema con i primi calcoletti lo posto in modo che qualcuno più esperto di me possa darmi qualche consiglio:
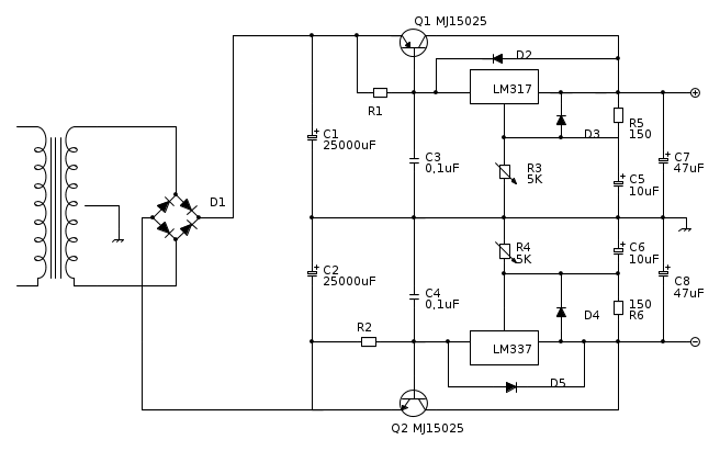
Lo schema è stato preso dal datasheet degli integrati lm337 e lm317. Non ho trovato nessuna informazione su come dimensionare il booster di corrente nella documentazione dei regolatori di tensione, così ci ho provato da me sfruttando quelle che sono le mie conoscienze. Se l'integrato eroga 1A io devo farne erogare 6 dal transistor. sul datasheet del transitor leggo hfe 15-60. Se scelgo un valore di 30 ottengo una corrente di base di 0,2A. Quindi ill transistor conduce quando la resistenza R1 vale Vbe/Ib ovvero R1=3,5 ohm, il condensatore di livellamento deve valere circa 17500uF. La tensione efficace in uscita sul secondario del trasformatore deve essere 26V. Sul mio libro di elettronica che sto usando per dimensionare l'alimentatore c'è scritto che la corrente efficace in uscita dal trasformatore vale Ieff=1,8*Io=12,6A. Allora la potenza che il tras. deve erogare è P=2*Veff*Ieff=655,2 VA. A me questo valore sembra esagerato. Qualcuno potrebbe darmi dei pareri se i valori che ho ottenuto sono adeguati?
Inoltre vorrei aggiungere una protezione per i cortocircuiti, qualcuno potrebbe aiutarmi a creare lo schema per questa funzione?
Saluti Francesco
Alimentatore da laboratorio.
Moderatori:
carloc,
g.schgor,
BrunoValente,
IsidoroKZ
8 messaggi
• Pagina 1 di 1
0
voti
Puoi trovare qualche utile informazione qui: viewtopic.php?f=1&t=25739&st=0&sk=t&sd=a&start=10
Devi poi specificare quali tensioni intendi ottenere in uscita e con quale corrente.

Devi poi specificare quali tensioni intendi ottenere in uscita e con quale corrente.

0
voti
Non userei quello schema in un alimentatore da laboratorio, perche' non e` protetto contro i corticircuiti. La prima volta che fai un corto rompi il transistore.
Se poi vuoi qualche dritta sul dimensionamento di quel circuito posso provarci.
Se poi vuoi qualche dritta sul dimensionamento di quel circuito posso provarci.
Per usare proficuamente un simulatore, bisogna sapere molta più elettronica di lui
Plug it in - it works better!
Il 555 sta all'elettronica come Arduino all'informatica! (entrambi loro malgrado)
Se volete risposte rispondete a tutte le mie domande
Plug it in - it works better!
Il 555 sta all'elettronica come Arduino all'informatica! (entrambi loro malgrado)
Se volete risposte rispondete a tutte le mie domande
0
voti
Io farei che usare un LM338 ed il suo complementare ... se esite, questo non lo so
.
"La follia sta nel fare sempre la stessa cosa aspettandosi risultati diversi".
"Parla soltanto quando sei sicuro che quello che dirai è più bello del silenzio".
Rispondere è cortesia, ma lasciare l'ultima parola ai cretini è arte.
"Parla soltanto quando sei sicuro che quello che dirai è più bello del silenzio".
Rispondere è cortesia, ma lasciare l'ultima parola ai cretini è arte.
-

TardoFreak
73,9k 8 12 13 - -EY Legend-

- Messaggi: 15754
- Iscritto il: 16 dic 2009, 11:10
- Località: Torino - 3° pianeta del Sistema Solare
0
voti
@TF
qui i regolatori positivi dove in prima linea è proprio il 338 da 5000 mA
http://www.national.com/cat/index.cgi?i=i//236
e qui i regolatori negativi dove al massimo si arriva a 1500 mA col 337
http://www.national.com/cat/index.cgi?i=i//242
@Tizio
mi pare strano che lo stesso transistor si usi sia per il regolatore positivo che negativo, MJ15025
insomma o è un PNP o NPN, non può essere entrambi , no ?
personalmente utilizzerei un PNP per il regolatore positivo e un NPN per quello negativo
alettati generosamente
e per le resistenze tra base ed emettitore
metterei delle resistenze da 4,7 ohm 1/2 watt
quelle resistenze provvederanno a porre in conduzione i 2 transistor di potenza
quando dall'alimentatore verrà prelevata una corrente superiore a 0,12 ampere
infatti, questi transistor andranno in conduzione quando ai capi di queste 2 resistenze
sarà presente una tensione maggiore di 0,6 volt.
puoi anche scegliere dei valori più alti per quelle resistenze
in modo da fare intervenire i transistor quasi subito
con minimi assorbimenti di corrente dal regolatore 317/337
diciamo che puoi anche calcolarti quelle resistenze per una corrente di 30 mA
personalmente toglierei i diodi D2 e D5
infatti c'è la giunzione del transistor c-b a proteggere il regolatore
le capacità di livellamento si dimensionano
di solito
per circa 2000 micro-farad
per ogni ampere sul carico
il ponte deve poter sopportare
almeno 2 volte
o meglio 3 volte
la corrente massima sul carico
un 25A va bene
e va alettato anche il ponte
il trasformatore deve essere dimensionato per una potenza
risultante dalla somma della potenza assorbita dai 2 rami, positivo + negativo.
la relazione tra Irms e Idc
per ogni ramo/secondario-trafo
con quella configurazione di raddrizzatore a trasformatore con presa centrale è
Irms = 1,2 x Idc

qui i regolatori positivi dove in prima linea è proprio il 338 da 5000 mA
http://www.national.com/cat/index.cgi?i=i//236
e qui i regolatori negativi dove al massimo si arriva a 1500 mA col 337
http://www.national.com/cat/index.cgi?i=i//242
@Tizio
mi pare strano che lo stesso transistor si usi sia per il regolatore positivo che negativo, MJ15025
insomma o è un PNP o NPN, non può essere entrambi , no ?
personalmente utilizzerei un PNP per il regolatore positivo e un NPN per quello negativo
alettati generosamente
e per le resistenze tra base ed emettitore
metterei delle resistenze da 4,7 ohm 1/2 watt
quelle resistenze provvederanno a porre in conduzione i 2 transistor di potenza
quando dall'alimentatore verrà prelevata una corrente superiore a 0,12 ampere
infatti, questi transistor andranno in conduzione quando ai capi di queste 2 resistenze
sarà presente una tensione maggiore di 0,6 volt.
puoi anche scegliere dei valori più alti per quelle resistenze
in modo da fare intervenire i transistor quasi subito
con minimi assorbimenti di corrente dal regolatore 317/337
diciamo che puoi anche calcolarti quelle resistenze per una corrente di 30 mA
personalmente toglierei i diodi D2 e D5
infatti c'è la giunzione del transistor c-b a proteggere il regolatore
le capacità di livellamento si dimensionano
di solito
per circa 2000 micro-farad
per ogni ampere sul carico
il ponte deve poter sopportare
almeno 2 volte
o meglio 3 volte
la corrente massima sul carico
un 25A va bene
e va alettato anche il ponte
il trasformatore deve essere dimensionato per una potenza
risultante dalla somma della potenza assorbita dai 2 rami, positivo + negativo.
la relazione tra Irms e Idc
per ogni ramo/secondario-trafo
con quella configurazione di raddrizzatore a trasformatore con presa centrale è
Irms = 1,2 x Idc

Technology has the shelf life of a banana
0
voti
Ho visionato il materiale che mi avete linkato, inoltre ringrazio tutti per la collaborazione. Mi scuso per l'errore nello schema, ho detto che pnp e npn erano tutti e due mj15025 ma non è vero. Sono arrivato alla conslusione che per avere un alim. da 0-30V, 7-10A con un lineare è un problemino. Inoltre avrei 10A solo con 30V. Ho visionato sulla rete dei regolatori di tensione swiching, anche se non conosco in modo adeguato la teoria su questi alimentatori, e per ora non posso documentarmi (sotto maturità è meglio non perdere tempo a studiare cose non inerenti all'esame
) con qualche schema sui datasheet e il vostro aiuto forse potrei sbrogliarmela. Ho trovato l'integrato lm2576 abbastanza interessante in particolar modo la figura 15. Solo che eroga come corrente max 3A. Mi chiedevo se fosse possibile inserire un booster come si fa nei lineari, inoltre dovrei inserire uno stadio che eroghi la tensione negativa, una eventuale pretezione dai corti, dissipazione, visualizzazione della tensione ecc...
Una cosa alla volta, è possibile inserire un booster e creare la parte duale che eroghi una tensione negativa?
Ringrazio,
Francesco.
Una cosa alla volta, è possibile inserire un booster e creare la parte duale che eroghi una tensione negativa?
Ringrazio,
Francesco.
0
voti
Tizio,
purtroppo il 2576 è un semplice regolatore switching completamente integrato,
e se National non ha inserito un esempio di boost nei suoi documenti sul 2576
ci sarà pure una ragione, penso.
Un alimentatore switching "semplice" è già stato trattato proprio qui su EY
viewtopic.php?f=1&t=18622&st=0&sk=t&sd=a
In alternativa , e solo per iniziare con il tuo primo ali,
seguirei esattamente il suggerimento di TardoFreak, ovvero senza transistor di potenza, e uso di
338 per il lato posito , max 5 A
e 337 pe quello negativo, max 1,5 A
E userei un solo potenziometro, non doppio come il tuo ,
per avere parte positiva e negativa in tracking,
ovvero che si inseguono per raggiungere la stessa tensione di uscita.
Vedi schema/link postato da Marco438, pag. 2 e schema come da messaggio 13(un solo potenziometro!)
viewtopic.php?f=1&t=25739&st=0&sk=t&sd=a&start=10
Il razionale di questo sbilanciamento delle correnti massime dei 2 rami, positivo 5A e negativo 1,5A,
risiede nel fatto che solitamente gli ali duali servono per circuiti con operazionali che necessitano ciò,
ma la parte del circuito di potenza di solito risiede solo nella parte dal ramo positivo.
E, se non devi alimentatre dei relè o elettrovalvole anche sulla parte negativa,
allora quello schema va bene cosi' com'è , 338 per positivo e 337 per negativo, bon .
Inoltre la protezione contro i cortocircuiti e le sovracorrenti
è già integrata nei regolatori 338/317
e 337.

purtroppo il 2576 è un semplice regolatore switching completamente integrato,
e se National non ha inserito un esempio di boost nei suoi documenti sul 2576
ci sarà pure una ragione, penso.
Un alimentatore switching "semplice" è già stato trattato proprio qui su EY
viewtopic.php?f=1&t=18622&st=0&sk=t&sd=a
In alternativa , e solo per iniziare con il tuo primo ali,
seguirei esattamente il suggerimento di TardoFreak, ovvero senza transistor di potenza, e uso di
338 per il lato posito , max 5 A
e 337 pe quello negativo, max 1,5 A
E userei un solo potenziometro, non doppio come il tuo ,
per avere parte positiva e negativa in tracking,
ovvero che si inseguono per raggiungere la stessa tensione di uscita.
Vedi schema/link postato da Marco438, pag. 2 e schema come da messaggio 13(un solo potenziometro!)
viewtopic.php?f=1&t=25739&st=0&sk=t&sd=a&start=10
Il razionale di questo sbilanciamento delle correnti massime dei 2 rami, positivo 5A e negativo 1,5A,
risiede nel fatto che solitamente gli ali duali servono per circuiti con operazionali che necessitano ciò,
ma la parte del circuito di potenza di solito risiede solo nella parte dal ramo positivo.
E, se non devi alimentatre dei relè o elettrovalvole anche sulla parte negativa,
allora quello schema va bene cosi' com'è , 338 per positivo e 337 per negativo, bon .
Inoltre la protezione contro i cortocircuiti e le sovracorrenti
è già integrata nei regolatori 338/317
e 337.

Technology has the shelf life of a banana
0
voti
Prima non lo avevo proposto essendo piuttosto complesso ma, se proprio vuoi un alimentatore duale con quelle caratteristiche, puoi dare un occhiata a quello allegato.
Non e' per niente semplice per quanto attiene la realizzazione, ma se hai tempo e pazienza.............

Non e' per niente semplice per quanto attiene la realizzazione, ma se hai tempo e pazienza.............

8 messaggi
• Pagina 1 di 1
Chi c’è in linea
Visitano il forum: Nessuno e 111 ospiti

Elettrotecnica e non solo (admin)
Un gatto tra gli elettroni (IsidoroKZ)
Esperienza e simulazioni (g.schgor)
Moleskine di un idraulico (RenzoDF)
Il Blog di ElectroYou (webmaster)
Idee microcontrollate (TardoFreak)
PICcoli grandi PICMicro (Paolino)
Il blog elettrico di carloc (carloc)
DirtEYblooog (dirtydeeds)
Di tutto... un po' (jordan20)
AK47 (lillo)
Esperienze elettroniche (marco438)
Telecomunicazioni musicali (clavicordo)
Automazione ed Elettronica (gustavo)
Direttive per la sicurezza (ErnestoCappelletti)
EYnfo dall'Alaska (mir)
Apriamo il quadro! (attilio)
H7-25 (asdf)
Passione Elettrica (massimob)
Elettroni a spasso (guidob)
Bloguerra (guerra)




