ricevitore infrarosso
Moderatori:
carloc,
g.schgor,
BrunoValente,
IsidoroKZ
33 messaggi
• Pagina 2 di 4 • 1, 2, 3, 4
0
voti
Ê vero, basta fare qualche prova con il telecomando della televisione appunto con lo scopo di cambiare canale. Quindi, la soluzione con fotodiodo non risulta essere la più adeguata. 
3
voti
Ciao!
Ti confesso che dopo averci pensato un po' (e pur non avendo mai lavorato con RTX IR), credo che il parere di TardoFreak sia assolutamente corretto: se non si codifica probabilmente avrai una serie di "falsi azionamenti". Tuttavia se vuoi impiegare il trasmettitore in tuo possesso non si può "codificare a piacere", perché il TX ha già implementato il suo sistema.
Morale: se hai voglia di fare qualche prova secondo me vale la pena di "giocarci" un po'
Se poi va male non te la prendere (come dice Tardo...).
Pensando a qualcosa di non codificato probabilmente il trucco stà nel trovare il giusto equilibrio fra l'amplificare troppo il segnale (il che porta ad amplificare i problemi di riflessioni e falsi azionamenti) e l'amplificarlo troppo poco (il che ovviamente riduce la portata a valori inutilizzabili). Secondo il mio parere (ma ripeto, non ho esperienza) il circuito indicato da Gohan ricade nel secondo caso: non credo che possa arrivare ad una portata utile di 3 metri! Poi magari sbaglio. O forse si ma occorrerebbe ottimizzare il trasmettitore, forse potenziarlo, ma questo pare poco fattibile.
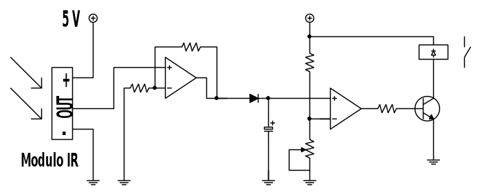
Io mi sono lanciato nel buttar giù qualcosa (anche se solo come schema di principio, senza aver ancora calcolato alcun valore!) e prima di andare avanti mi piacerebbe che qualche altro amico di EY mi desse (o meno) conferma che un simile accrocchio "potrebbe" funzionare!
E' una via di mezzo fra semplicità ed efficenza (almeno questo nelle mie intenzioni...
). Potrebbe essere impiegato un solo integrato (es. LM358) e pochi altri componenti, ma credo sia già qualcosa che permette di giocare su alcuni parametri. Bando alle ciance, ecco lo schema:
Spiegazione (chiedo scusa a chi già sa...): Il primo operazionale è configurato come amplificatore non invertente e introduce un certo guadagno (quanto ne occorre sarà da stabilire) sul segnale generato dal sensore (peraltro già preamplificato di suo). Dopo questo stadio il diodo ed il condensatore in pratica raddrizzano il segnale amplificato, trasformandolo in una tensione positiva continua proporzionale al segnale. Questa viene applicata al secondo stadio, in cui l'operazionale è configurato come comparatore non invertente. Le due resistenze (una l'ho prevista regolabile in fase di taratura) determinano il livello di soglia dello stadio, in modo da fare scattare il relè solo in presenza di un effettivo segnale. L'uscita è banale: in presenza di segnale è a livello alto e tramite il transistor attiva il relè (transistor protetto da diodo in antiparallelo).
Che ne dite??
Potrebbe essere il circuito adatto
(O almeno una possibile soluzione).
Grazie in anticipo a chi vorrà esprimersi!
Per ora Cosmiko abbi pazienza...

P.S.: Cosmiko, di che strumentazione sei in possesso? Servirebbe almeno un multimetro... un oscilloscopio sarebbe l'ideale.
Morale: se hai voglia di fare qualche prova secondo me vale la pena di "giocarci" un po'
Pensando a qualcosa di non codificato probabilmente il trucco stà nel trovare il giusto equilibrio fra l'amplificare troppo il segnale (il che porta ad amplificare i problemi di riflessioni e falsi azionamenti) e l'amplificarlo troppo poco (il che ovviamente riduce la portata a valori inutilizzabili). Secondo il mio parere (ma ripeto, non ho esperienza) il circuito indicato da Gohan ricade nel secondo caso: non credo che possa arrivare ad una portata utile di 3 metri! Poi magari sbaglio. O forse si ma occorrerebbe ottimizzare il trasmettitore, forse potenziarlo, ma questo pare poco fattibile.
Io mi sono lanciato nel buttar giù qualcosa (anche se solo come schema di principio, senza aver ancora calcolato alcun valore!) e prima di andare avanti mi piacerebbe che qualche altro amico di EY mi desse (o meno) conferma che un simile accrocchio "potrebbe" funzionare!
E' una via di mezzo fra semplicità ed efficenza (almeno questo nelle mie intenzioni...
Spiegazione (chiedo scusa a chi già sa...): Il primo operazionale è configurato come amplificatore non invertente e introduce un certo guadagno (quanto ne occorre sarà da stabilire) sul segnale generato dal sensore (peraltro già preamplificato di suo). Dopo questo stadio il diodo ed il condensatore in pratica raddrizzano il segnale amplificato, trasformandolo in una tensione positiva continua proporzionale al segnale. Questa viene applicata al secondo stadio, in cui l'operazionale è configurato come comparatore non invertente. Le due resistenze (una l'ho prevista regolabile in fase di taratura) determinano il livello di soglia dello stadio, in modo da fare scattare il relè solo in presenza di un effettivo segnale. L'uscita è banale: in presenza di segnale è a livello alto e tramite il transistor attiva il relè (transistor protetto da diodo in antiparallelo).
Che ne dite??
Grazie in anticipo a chi vorrà esprimersi!

P.S.: Cosmiko, di che strumentazione sei in possesso? Servirebbe almeno un multimetro... un oscilloscopio sarebbe l'ideale.
-1
voti
e per trasformare la 12v a 9v che componenti devo usare e come , scusate per l'ignoranza greazie
0
voti
cosmiko82 ha scritto:e per trasformare la 12v a 9v che componenti devo usare e come , scusate per l'ignoranza greazie
E questo cosa c'entra con quello di cui si stava parlando?
Comunque puoi provare con un 7809; leggiti il datasheet, ci sono anche gli schemi applicativi.
Bisognerebbe comunque sapere da dove vengono questi 12V.(trasformatore,altro alimentatore,batterie?)

marco
2
voti
Per evitare l'inconveniente giustamente indicato da Tardofreak si potrebbe (senza dovere aggiungere nessun circuito di decodifica) procedere così:
- Utilizzo normale = impulso di breve durata
- Utilizzo per luce = impulso lungo ((> 3 sec.)
A questo punto guardando il circuito di Layer mi viene in mente che si potrebbe aggiungere una seconda costante di tempo.(RC)
Funzionerebbe così :
- se l'impulso fosse breve, si avrebbe tensione raddrizzata sul 1° condensatore, ma non si arriverebbe a caricare il 2° condensatore della seconda rete RC (il 2° op-amp non farebbe nulla)
- se l'impulso fosse più lungo il 2° condensatore arriverebbe a salire di tensione fino a raggiungere la soglia imposta dal trimmer ed in questo modo il 2° op-amp arriverebbe a commutare e a fare così scattare il relè
Ciao
Giorgio
- Utilizzo normale = impulso di breve durata
- Utilizzo per luce = impulso lungo ((> 3 sec.)
A questo punto guardando il circuito di Layer mi viene in mente che si potrebbe aggiungere una seconda costante di tempo.(RC)
Funzionerebbe così :
- se l'impulso fosse breve, si avrebbe tensione raddrizzata sul 1° condensatore, ma non si arriverebbe a caricare il 2° condensatore della seconda rete RC (il 2° op-amp non farebbe nulla)
- se l'impulso fosse più lungo il 2° condensatore arriverebbe a salire di tensione fino a raggiungere la soglia imposta dal trimmer ed in questo modo il 2° op-amp arriverebbe a commutare e a fare così scattare il relè
Ciao
Giorgio
-

giorgio25760
2.310 1 3 5 - G.Master EY

- Messaggi: 1700
- Iscritto il: 6 dic 2009, 17:02
- Località: Brescia
1
voti
Ciao Giorgio, grazie per l'intervento!
Interessante soluzione, anche se nella tua descrizione qualcosa mi sfugge, l'idea della costante di tempo è sicuramente utile!
Ho capito perfettamente cosa intendi con l'ottenere due costanti di tempo, ma in questo caso quando "premi più a lungo" come eviti l'attivazione anche del dispositivo gestito dalla costante più breve?
In tutti i casi comunque l'idea di introdurre una certa "temporizzazione" (anche unica) eviterebbe di fare scattare il comando quando invece il telecomando è impiegato per l'uso TV (salvo variazioni lente tipo regolazione volume), giusto?
Questo si potrebbe fare facilmente...
Ora vorrei sentire Cosmiko cosa ne pensa, se è sempre interessato e soprattutto se... è disposto a sperimentare un po', perché soprattutto per la prima parte del circuito si possono fare calcoli, ma non avendo dati sul ricevitore IR usato si dovrà usare il "dato sperimentale" per arrivare a qualcosa di accettabile. Non so la sua preparazione/strumentazione e se se la sente di montare qualcosa tipo il mio schemino. Quindi se ti va facci sapere!
Ciao!
Ho capito perfettamente cosa intendi con l'ottenere due costanti di tempo, ma in questo caso quando "premi più a lungo" come eviti l'attivazione anche del dispositivo gestito dalla costante più breve?
In tutti i casi comunque l'idea di introdurre una certa "temporizzazione" (anche unica) eviterebbe di fare scattare il comando quando invece il telecomando è impiegato per l'uso TV (salvo variazioni lente tipo regolazione volume), giusto?
Ora vorrei sentire Cosmiko cosa ne pensa, se è sempre interessato e soprattutto se... è disposto a sperimentare un po', perché soprattutto per la prima parte del circuito si possono fare calcoli, ma non avendo dati sul ricevitore IR usato si dovrà usare il "dato sperimentale" per arrivare a qualcosa di accettabile. Non so la sua preparazione/strumentazione e se se la sente di montare qualcosa tipo il mio schemino. Quindi se ti va facci sapere!
Ciao!

1
voti
Layer ha scritto:come eviti l'attivazione anche del dispositivo gestito dalla costante più breve?
Ho immaginato la situazione e che venisse in modo automatico:
- accendo la luce ed entro nella sala TV
- per accendere la TV premo il tasto, ma più a lungo (così spengo anche la luce)
- guardo la TV
- rispengo la televisione tenendo premuto più a lungo il tasto di spegnimento.
In caso servano accensioni della luce in momenti diversi da quando si inizia o si smette di guardare la TV, bisognerà inventarsi un tasto che non faccia grandi cose, tipo :
- premere per un tempo > 3sec il mute così si accenderebbe la luce (togliendo l'audio alla TV)
- dopo premere brevemente lo stesso tasto per ridare audio alla TV (senza però spegnere la luce)
Ciao
Giorgio
-

giorgio25760
2.310 1 3 5 - G.Master EY

- Messaggi: 1700
- Iscritto il: 6 dic 2009, 17:02
- Località: Brescia
0
voti
Io avevo un' antenna (un baffo) della philps che funzionava in questo modo.
Se tenevo premuto un tasto del telecomando per più di 3 o 4 secondi partiva il motorino ed incominciava a girare lentamente su se stessa per poterla orientare senza alzarsi dal divano. Usavo un tasto del telecomando che non aveva nessuna funzione se non era visualizzata la pagina del televideo.
Penso che questo sia il sistema da utilizzare.
Se tenevo premuto un tasto del telecomando per più di 3 o 4 secondi partiva il motorino ed incominciava a girare lentamente su se stessa per poterla orientare senza alzarsi dal divano. Usavo un tasto del telecomando che non aveva nessuna funzione se non era visualizzata la pagina del televideo.
Penso che questo sia il sistema da utilizzare.
"La follia sta nel fare sempre la stessa cosa aspettandosi risultati diversi".
"Parla soltanto quando sei sicuro che quello che dirai è più bello del silenzio".
Rispondere è cortesia, ma lasciare l'ultima parola ai cretini è arte.
"Parla soltanto quando sei sicuro che quello che dirai è più bello del silenzio".
Rispondere è cortesia, ma lasciare l'ultima parola ai cretini è arte.
-

TardoFreak
73,9k 8 12 13 - -EY Legend-

- Messaggi: 15754
- Iscritto il: 16 dic 2009, 11:10
- Località: Torino - 3° pianeta del Sistema Solare
1
voti
vi do i miei complimenti per le spiegazioni molto precise , vorrei provare a costruire il mio ricevitore con la funzione del tasto premuto 3 secondi,
mi potete creare uno schemino con tutti i componenti da usare e le caratteristiche anche con un ir nuovo (non importa lo ricompro) se quello che ho non può funzionare. possibilmente con alimentazione 12 v è l'unica fonte che ho un alimentatore di quelli classici 12 v dc 5-600 m.a .
come strumentazione ho un multimetro digitale che funge anche da pinza amperometrica anche se in questi casi non serve.
grazie a tutti per la disponibilità
mi potete creare uno schemino con tutti i componenti da usare e le caratteristiche anche con un ir nuovo (non importa lo ricompro) se quello che ho non può funzionare. possibilmente con alimentazione 12 v è l'unica fonte che ho un alimentatore di quelli classici 12 v dc 5-600 m.a .
come strumentazione ho un multimetro digitale che funge anche da pinza amperometrica anche se in questi casi non serve.
grazie a tutti per la disponibilità
33 messaggi
• Pagina 2 di 4 • 1, 2, 3, 4
Chi c’è in linea
Visitano il forum: Nessuno e 156 ospiti

Elettrotecnica e non solo (admin)
Un gatto tra gli elettroni (IsidoroKZ)
Esperienza e simulazioni (g.schgor)
Moleskine di un idraulico (RenzoDF)
Il Blog di ElectroYou (webmaster)
Idee microcontrollate (TardoFreak)
PICcoli grandi PICMicro (Paolino)
Il blog elettrico di carloc (carloc)
DirtEYblooog (dirtydeeds)
Di tutto... un po' (jordan20)
AK47 (lillo)
Esperienze elettroniche (marco438)
Telecomunicazioni musicali (clavicordo)
Automazione ed Elettronica (gustavo)
Direttive per la sicurezza (ErnestoCappelletti)
EYnfo dall'Alaska (mir)
Apriamo il quadro! (attilio)
H7-25 (asdf)
Passione Elettrica (massimob)
Elettroni a spasso (guidob)
Bloguerra (guerra)




