Amplificatore precisissimo per fotodiodo
Moderatori:
carloc,
g.schgor,
BrunoValente,
IsidoroKZ
0
voti
Salve a tutti, sono nuovo del forum, ed ho bisogno di aiuto.
Mi serve rilevare dei cambiamenti luminosi molto piccoli con un fotodiodo molto preciso.
http://it.farnell.com/hamamatsu/s1223/f ... dp/1495587
Amplifico il segnale con un semplicissimo operazionale usando o lm358 oppure tlc272
dall'oscilloscopio, non riesco a vedere la variazione che devo vedere, con qualsiasi rapporto di resistenze.
MI consigliate un buon circuito per amplificare il segnale del fotodiodo?
Grazie mille
Mi serve rilevare dei cambiamenti luminosi molto piccoli con un fotodiodo molto preciso.
http://it.farnell.com/hamamatsu/s1223/f ... dp/1495587
Amplifico il segnale con un semplicissimo operazionale usando o lm358 oppure tlc272
dall'oscilloscopio, non riesco a vedere la variazione che devo vedere, con qualsiasi rapporto di resistenze.
MI consigliate un buon circuito per amplificare il segnale del fotodiodo?
Grazie mille
-

johnnyfirpo
10 1 3 - Messaggi: 11
- Iscritto il: 4 lug 2011, 17:41
13
voti
johnnyfirpo ha scritto:Mi serve rilevare dei cambiamenti luminosi molto piccoli con un fotodiodo molto preciso.
Ti serve misurare variazioni, oppure l'intensità assoluta?
E quanto piccoli sono questi segnali?
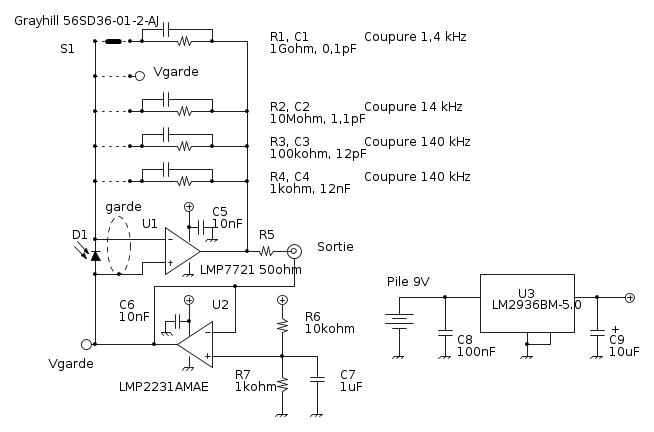
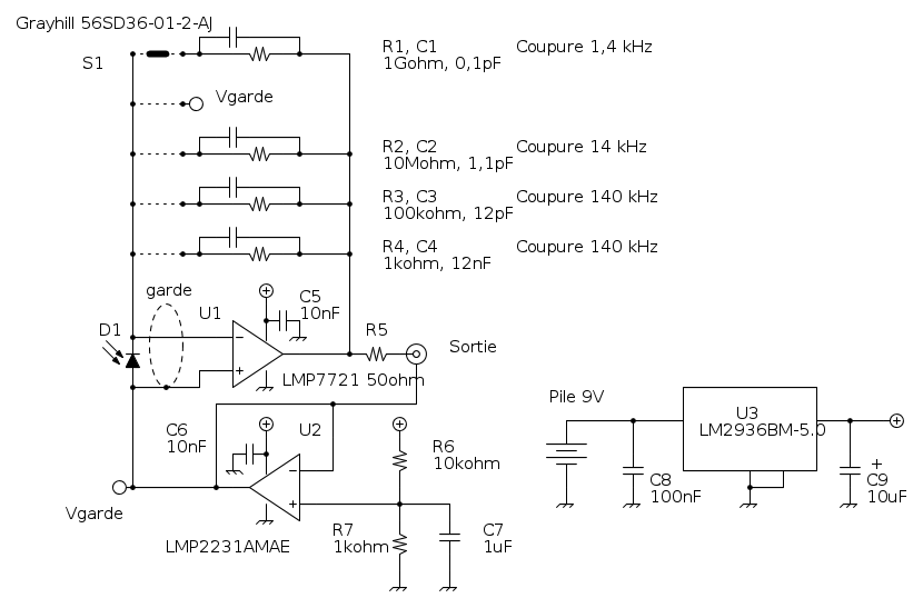
Io qualche tempo fa ho fatto un amplificatore per fotodiodo con un operazionale di buon livello, un LMP7721.
Ecco il circuito:
Ho fatto anche lo stampato:
Il circuito è fatto per funzionare a batteria e difatti il negativo NON è collegato alla massa. Questo permette di far funzionare bene gli operazionali anche con segnali molto piccoli.
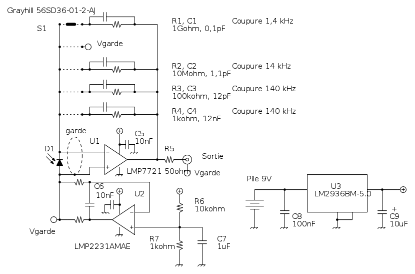
Un difetto di questo circuito è che il LMP2231 tende ad autoscillare se viene utilizzato un cavo coassiale troppo lungo all'uscita del circuito. Penso che si possa correggere in questo modo:
Una delle cose più... inaspettate è stato spulciarsi i cataloghi per trovare un commutatore capace di garantire un'isolamento sufficiente per non perturbare la resistenza da 1 giga ohm (sì, avete letto bene
Naturalmente, fotodiodo e amplificatore sono da mettere in uno scatolotto schermato, collegato a Vgarde.
Follow me on Mastodon: @davbucci@mastodon.sdf.org
-

DarwinNE
31,0k 7 11 13 - G.Master EY

- Messaggi: 4420
- Iscritto il: 18 apr 2010, 9:32
- Località: Grenoble - France
1
voti
Ok grazie delle risposta.
Vi spiego, ho ripreso l'articolo di un ricercatore che costruiva il misuratore di battiti con un fotodiodo e un led ir:
invia ogni pochi millisecondi una luce ir sul dito e legge la luce riflessa.
Ovviamente ogni battito la luce riflessa sarà diversa visto che il dito pulsa.
Io con l'oscilloscopio riesco a leggere la luce riflessa ogni tot ms, ma è sempre la stessa intensità.
Il mio scopo invece che ogni secondo circa devo leggere un valore in teoria più alto.
e con il mio amplificatore non riesco. ho scelto accuratamente fotodiodo in base alla frequenza di luce che gli mando, ovvero tra l'ir e il visibile
grazie a tutti!!
Vi spiego, ho ripreso l'articolo di un ricercatore che costruiva il misuratore di battiti con un fotodiodo e un led ir:
invia ogni pochi millisecondi una luce ir sul dito e legge la luce riflessa.
Ovviamente ogni battito la luce riflessa sarà diversa visto che il dito pulsa.
Io con l'oscilloscopio riesco a leggere la luce riflessa ogni tot ms, ma è sempre la stessa intensità.
Il mio scopo invece che ogni secondo circa devo leggere un valore in teoria più alto.
e con il mio amplificatore non riesco. ho scelto accuratamente fotodiodo in base alla frequenza di luce che gli mando, ovvero tra l'ir e il visibile
grazie a tutti!!
-

johnnyfirpo
10 1 3 - Messaggi: 11
- Iscritto il: 4 lug 2011, 17:41
1
voti
johnnyfirpo ha scritto:Il mio scopo invece che ogni secondo circa devo leggere un valore in teoria più alto.
e con il mio amplificatore non riesco. ho scelto accuratamente fotodiodo in base alla frequenza di luce che gli mando, ovvero tra l'ir e il visibile
Ah, conosco il problema. Posso assicurare che il circuito che ho suggerito funziona anche per quello (l'ho provato!), ma probabilmente i guadagni più alti sono sprecati. Non è un problema troppo critico il tuo, ma per dire cosa non va nel tuo circuito bisognerebbe vederlo.
Perché non ti scarichi FidoCadJ e non ci fai vedere cosa hai fatto?
Follow me on Mastodon: @davbucci@mastodon.sdf.org
-

DarwinNE
31,0k 7 11 13 - G.Master EY

- Messaggi: 4420
- Iscritto il: 18 apr 2010, 9:32
- Località: Grenoble - France
0
voti
ok, mentre provo ad usare fidocad ti pongo un'altra domanda:
Posso recuperare i miei lm358 oppure tlc272?
grazie, gentilissimo.
Posso recuperare i miei lm358 oppure tlc272?
grazie, gentilissimo.
-

johnnyfirpo
10 1 3 - Messaggi: 11
- Iscritto il: 4 lug 2011, 17:41
3
voti
johnnyfirpo ha scritto:Ciao fatto, ma quello che ho fatto è semplicemente riprendere un'amplificatore operazionale su internet e metterci un rapporto 1a10.
Uh... si vede!
Temo che quel povero operazionale sia portato in saturazione.
Utilizza un convertitore corrente/tensione, come ho fatto io ed occhio al modo comune. Non tutti gli operazionali sono fatti per lavorare con gli ingressi vicini alla loro alimentazione negativa (qui la massa).
P.S. qui c'è l'abitudine di utilizzare FidoCadJ e non link esterni...
Follow me on Mastodon: @davbucci@mastodon.sdf.org
-

DarwinNE
31,0k 7 11 13 - G.Master EY

- Messaggi: 4420
- Iscritto il: 18 apr 2010, 9:32
- Località: Grenoble - France
3
voti
Rileggendomi, credo di non essere stato molto chiaro.
Il disegno che hai mostrato è stato fatto effettivamente con FidoCAD per Windows, riconosco molto bene il risultato grafico senza aliasing e lo stile di alcuni dettagli. Quello che intendevo è di utilizzare il sistema integrato nel forum e copiare ed incollare qui il codice del disegno di modo che risulti disponibile per le modifiche. Ci sono dei tag da utilizzare (il pulsantino fcd sopra l'editor).
Questo è un sistema che si è avverato notevolmente pratico e facile da usare.
Il disegno che hai mostrato è stato fatto effettivamente con FidoCAD per Windows, riconosco molto bene il risultato grafico senza aliasing e lo stile di alcuni dettagli. Quello che intendevo è di utilizzare il sistema integrato nel forum e copiare ed incollare qui il codice del disegno di modo che risulti disponibile per le modifiche. Ci sono dei tag da utilizzare (il pulsantino fcd sopra l'editor).
Questo è un sistema che si è avverato notevolmente pratico e facile da usare.
Follow me on Mastodon: @davbucci@mastodon.sdf.org
-

DarwinNE
31,0k 7 11 13 - G.Master EY

- Messaggi: 4420
- Iscritto il: 18 apr 2010, 9:32
- Località: Grenoble - France
1
voti
eccolo, ieri ho cercato di capire come non hostare ma non ci sono riuscito... perdonami.
-

johnnyfirpo
10 1 3 - Messaggi: 11
- Iscritto il: 4 lug 2011, 17:41
4
voti
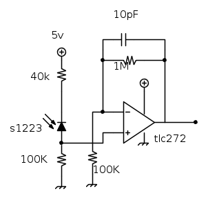
Prova con il circuito che segue:
Se c'è troppo offset, invece di collegare l'ingresso non invertente direttamente a zero volt, puoi utilizzare una resistenza dello stesso ordine di grandezza di quella utilizzata per la controreazione.
Attenzione che ho fatto apposta ad utilizzare un LM358, che se non ricordo male lavora in maniera soddisfacente con i suoi ingressi prossimi alla sua alimentazione negativa.
Puoi far variare il guadagno modificando il valore della resistenza da 1Mohm, anche se probabilmente ci sarà da ritoccare il condensatore in parallelo:
http://focus.ti.com/lit/an/sboa055a/sboa055a.pdf
Tieni conto che se la tensione in uscita è più piccola di 0,2 V rispetto a massa, oppure più grande di 3,5V-4V, l'amplificatore (che suppongo alimentato a 5V) sta saturando e non può quindi funzionare.
Se c'è troppo offset, invece di collegare l'ingresso non invertente direttamente a zero volt, puoi utilizzare una resistenza dello stesso ordine di grandezza di quella utilizzata per la controreazione.
Attenzione che ho fatto apposta ad utilizzare un LM358, che se non ricordo male lavora in maniera soddisfacente con i suoi ingressi prossimi alla sua alimentazione negativa.
Puoi far variare il guadagno modificando il valore della resistenza da 1Mohm, anche se probabilmente ci sarà da ritoccare il condensatore in parallelo:
http://focus.ti.com/lit/an/sboa055a/sboa055a.pdf
Tieni conto che se la tensione in uscita è più piccola di 0,2 V rispetto a massa, oppure più grande di 3,5V-4V, l'amplificatore (che suppongo alimentato a 5V) sta saturando e non può quindi funzionare.
Follow me on Mastodon: @davbucci@mastodon.sdf.org
-

DarwinNE
31,0k 7 11 13 - G.Master EY

- Messaggi: 4420
- Iscritto il: 18 apr 2010, 9:32
- Località: Grenoble - France
Chi c’è in linea
Visitano il forum: Nessuno e 134 ospiti

Elettrotecnica e non solo (admin)
Un gatto tra gli elettroni (IsidoroKZ)
Esperienza e simulazioni (g.schgor)
Moleskine di un idraulico (RenzoDF)
Il Blog di ElectroYou (webmaster)
Idee microcontrollate (TardoFreak)
PICcoli grandi PICMicro (Paolino)
Il blog elettrico di carloc (carloc)
DirtEYblooog (dirtydeeds)
Di tutto... un po' (jordan20)
AK47 (lillo)
Esperienze elettroniche (marco438)
Telecomunicazioni musicali (clavicordo)
Automazione ed Elettronica (gustavo)
Direttive per la sicurezza (ErnestoCappelletti)
EYnfo dall'Alaska (mir)
Apriamo il quadro! (attilio)
H7-25 (asdf)
Passione Elettrica (massimob)
Elettroni a spasso (guidob)
Bloguerra (guerra)



