Qualcuno potrebbe aiutarmi indicandomi il funzionamento di questo regolatore di tensione.
Tale circuito è progettato per 12V, ma ho avuto in visione anche il 24 V e vi indicherò le diversità tra i due.
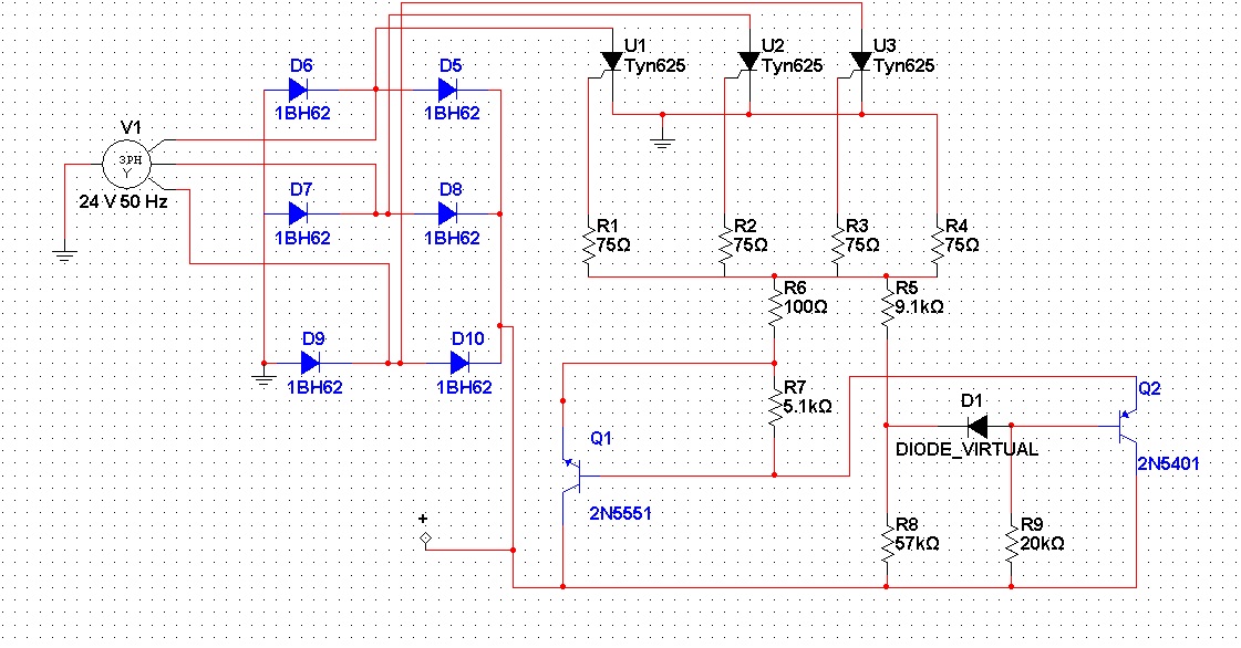
Se non sbaglio, correggetemi, tale circuito manda in corto le tre fasi del generatore eolico attraverso degli scr nel momento in cui la tensione in uscita tra il + e il - sale oltre una certa soglia.
Per l'immagine: http://imageshack.us/photo/my-images/828/circuitox.png/
I Transistor pnp e npn gestiscono appunto tale evento.
La parte a destra schematizza soltanto il generatore e il ponte diodi per il trifase (sullo schema è indicato erronemente 24 V quando in effetti sono 12V).
Una mia domanda è come mai sono stati utilizzati degli scr, essi non mettono in corto solo 1/2 d'onda e non sono stati usati per esempio dei mosfet?
Inoltre come posso modificare tale circuito affinchè accetti la tensione di 48v trifase in entrata?
I transistor sono in configurazione Darlington?
Per precisazione gli Scr sono degli Tyn625 della st ed i transistor sono il Q1 2n5551 e il Q2 v5401.
Nella versione a 24 V le uniche differenze sono le resistenze R5 ed R8 le quali hanno rispettivamente il valore di
22Kohm e 15Kohm e gli scr sono i tyn640, fermo il resto.
Inoltre preciso di non conoscere il giusto orientamento e tipo di diodo indicato come virtuale in basso a destra dello schema (anche se il verso dovrebbe essere quello corretto)
Preciso in ultimo che tra il + e il - va applicata una batteria da 12-24 o come avrei necessità io 48V
Vi ringrazio in anticipo
Regolatore di tensione Eolico
Moderatori:
g.schgor,
IsidoroKZ
32 messaggi
• Pagina 1 di 4 • 1, 2, 3, 4
0
voti
1
voti
Vi pongo alcune correzioni che ho notato ora, in particolare vi allego il nuovo circuito corretto e di dimensioni visibili.
Preciso di aver testato personalmente il verso del diodo D1 e quello corretto e quello che vi indico ora nella nuova immagine allegata, inoltre ho valutato direttamente i piedini del Q2 ed è stato corretto anche quello (in effetti era un PnP).
Se l'immagine risulta troppo grande è sufficiente scegliere dal browser visualizza immagine per vederla completa.
Preciso di aver testato personalmente il verso del diodo D1 e quello corretto e quello che vi indico ora nella nuova immagine allegata, inoltre ho valutato direttamente i piedini del Q2 ed è stato corretto anche quello (in effetti era un PnP).
Se l'immagine risulta troppo grande è sufficiente scegliere dal browser visualizza immagine per vederla completa.
0
voti
Confesso che ti avevo anche risposto, poi ho preferito aspettare in quanto lo schema non quadrava del tutto. Infatti poi hai rettificato, tuttavia lo schema potrebbe ancora non essere corretto.
Sigla del diodo? Se fosse uno zener ?
Sigla del diodo? Se fosse uno zener ?
Ultima modifica di
jormay il 6 lug 2011, 23:49, modificato 1 volta in totale.
0
voti
Questa è una bella domanda, perché non si legge nulla veramente!
Come faccio a testarlo senza smontarlo? non vorrei bruciarmelo ancor prima di capire cos'è.
Lo schema l'ho ricontrollato e l'unico dubbio resta proprio sul diodo
Come faccio a testarlo senza smontarlo? non vorrei bruciarmelo ancor prima di capire cos'è.
Lo schema l'ho ricontrollato e l'unico dubbio resta proprio sul diodo
Ultima modifica di
Romolus il 7 lug 2011, 0:18, modificato 1 volta in totale.
1
voti
Lo devi polarizzare e con un tester misurare la tensione ai capi. Ti servirebbe un alimentatore in grado di fornire una tensione superiore di qualche volt a quella di zener (sara' 12 o 24 non mi e' ancora chiaro) e una resistenza da circa 1K in serie, cioe' dal positivo dell'alimentatore alla fascia bianca del diodo. Il negativo dell 'ali ovviamente va all'altro capo del diodo ed al puntale nero del tester. Occorre smontarlo dal circuito!!
Bel problema se non lo puoi smontare.
SE fosse uno zener da 24, quando la tensione di batteria raggiunge questo valore fa condurre lo zener che fa condurre il BJT spingendogli corrente in base quest'ultimo manda in conduzione il secondo BJT che a sua volta manda in conduzione gli SCR. Perche' siano solo su una semionda mmm mah? Forse bastava per il generatore eolico che regolava in origine. Se freni su tutte le fasi e per tutte le semionde in un trifase va a finire che lo fermi del tutto anche con vento fortissimo. Non saprei dirti di piu senza avere altri dati sulle pale e sul generatore originali.
Modificarlo a 48 e' anche possibile ma devi cambiare tutto anche gli SCR mi sa ... e possibile ma e' dura.
Bel problema se non lo puoi smontare.
SE fosse uno zener da 24, quando la tensione di batteria raggiunge questo valore fa condurre lo zener che fa condurre il BJT spingendogli corrente in base quest'ultimo manda in conduzione il secondo BJT che a sua volta manda in conduzione gli SCR. Perche' siano solo su una semionda mmm mah? Forse bastava per il generatore eolico che regolava in origine. Se freni su tutte le fasi e per tutte le semionde in un trifase va a finire che lo fermi del tutto anche con vento fortissimo. Non saprei dirti di piu senza avere altri dati sulle pale e sul generatore originali.
Modificarlo a 48 e' anche possibile ma devi cambiare tutto anche gli SCR mi sa ... e possibile ma e' dura.
Ultima modifica di
jormay il 7 lug 2011, 0:07, modificato 1 volta in totale.
0
voti
Grazie jormay,
faccio un test sul diodo ammesso di riuscire nello smontaggio e poi ti faccio sapere.
In effetti la questione della semionda non mi è chiara, anche perché negli eolici in genere li cortocircuitano le pale per fermarle se non necessarie.
Il generatore ce l'ho a 24 V a stella 300W.
Il mio problema è chè dispongo già di un impianto che viaggia a 48v e non posso modificarlo, pertanto ho preparato un trasformatore trifase 24-48 a cui devo applicare questo regolatore.
faccio un test sul diodo ammesso di riuscire nello smontaggio e poi ti faccio sapere.
In effetti la questione della semionda non mi è chiara, anche perché negli eolici in genere li cortocircuitano le pale per fermarle se non necessarie.
Il generatore ce l'ho a 24 V a stella 300W.
Il mio problema è chè dispongo già di un impianto che viaggia a 48v e non posso modificarlo, pertanto ho preparato un trasformatore trifase 24-48 a cui devo applicare questo regolatore.
0
voti
Ciao jormay,
sono riuscito con non poca difficoltà a smontare il fatidico diodo e vedendolo da vicino
ho potuto scorgere le scritte quasi scomparse del codice.
E' un C12st, se non erro uno zener 12V, mi confermi?
sono riuscito con non poca difficoltà a smontare il fatidico diodo e vedendolo da vicino
ho potuto scorgere le scritte quasi scomparse del codice.
E' un C12st, se non erro uno zener 12V, mi confermi?
1
voti
valutando che il catodo del diodo rimarrà circa ad 1volt dal positivo e l'anodo attraverso 9.1Kohm è collegato a qualche volt dal negativo a massa, penso proprio che sia uno zener, in quanto polarizzato inversamente.
in effetti parrebbe che andando su di tensione positiva, porterebbe la conduzione di Q2 al superamento della tensione in base di Q2 in serie allo zener,
e questo manderebbe in conduzione Q1, (emitter follower), che atttraverso i 100ohm e i 75 ohm di ogni ramo porterebbe in corto le fasi, solo sulla semionda positiva, attraverso i relativi diodi D6, D7, D9.
non avendo mai visto niente di simile, suppongo che lo scopo sarà appunto quello di caricarlo in modo da rallentarlo, essendo che il circuito al calare della tensione riaprirebbe il corto.
in effetti parrebbe che andando su di tensione positiva, porterebbe la conduzione di Q2 al superamento della tensione in base di Q2 in serie allo zener,
e questo manderebbe in conduzione Q1, (emitter follower), che atttraverso i 100ohm e i 75 ohm di ogni ramo porterebbe in corto le fasi, solo sulla semionda positiva, attraverso i relativi diodi D6, D7, D9.
non avendo mai visto niente di simile, suppongo che lo scopo sarà appunto quello di caricarlo in modo da rallentarlo, essendo che il circuito al calare della tensione riaprirebbe il corto.
-

lelerelele
4.899 3 7 9 - Master

- Messaggi: 5505
- Iscritto il: 8 giu 2011, 8:57
- Località: Reggio Emilia
1
voti
Bravo! Hai colto il problema, ed e' un problema che si acuisce alzando la tensione a 48.
Non e' un regolatore eolico fra i migliori, anzi direi che e' approssimativo, molto.
Il cc per una sola semionda serve propio per evitare che succeda quello che ipotizzi
I regolatori eolici sempre devono mettere in cc una o piu' fasi per evitare la distruzione delle pale con vento forte e batterie completamente cariche. Il miglior tipo di regolatore ha un dump dove la potenza in eccesso viene dissipata in calore (es resistenze). Il fatto e' che con vento fortissimo e fasi in cc a volte il generatore prende fuoco e non c'e' maniera di evitarlo. Per questo si preferisce un carico parziale (il dump) e la regolazione del passo della pala o dell'angolo del disco rotore verso il vettore flusso (es con coda a molla).
Non e' un regolatore eolico fra i migliori, anzi direi che e' approssimativo, molto.
Il cc per una sola semionda serve propio per evitare che succeda quello che ipotizzi

I regolatori eolici sempre devono mettere in cc una o piu' fasi per evitare la distruzione delle pale con vento forte e batterie completamente cariche. Il miglior tipo di regolatore ha un dump dove la potenza in eccesso viene dissipata in calore (es resistenze). Il fatto e' che con vento fortissimo e fasi in cc a volte il generatore prende fuoco e non c'e' maniera di evitarlo. Per questo si preferisce un carico parziale (il dump) e la regolazione del passo della pala o dell'angolo del disco rotore verso il vettore flusso (es con coda a molla).
32 messaggi
• Pagina 1 di 4 • 1, 2, 3, 4
Torna a Elettrotecnica generale
Chi c’è in linea
Visitano il forum: Nessuno e 118 ospiti

Elettrotecnica e non solo (admin)
Un gatto tra gli elettroni (IsidoroKZ)
Esperienza e simulazioni (g.schgor)
Moleskine di un idraulico (RenzoDF)
Il Blog di ElectroYou (webmaster)
Idee microcontrollate (TardoFreak)
PICcoli grandi PICMicro (Paolino)
Il blog elettrico di carloc (carloc)
DirtEYblooog (dirtydeeds)
Di tutto... un po' (jordan20)
AK47 (lillo)
Esperienze elettroniche (marco438)
Telecomunicazioni musicali (clavicordo)
Automazione ed Elettronica (gustavo)
Direttive per la sicurezza (ErnestoCappelletti)
EYnfo dall'Alaska (mir)
Apriamo il quadro! (attilio)
H7-25 (asdf)
Passione Elettrica (massimob)
Elettroni a spasso (guidob)
Bloguerra (guerra)


