Amplificatore operazionale
Moderatori:
carloc,
g.schgor,
BrunoValente,
IsidoroKZ
14 messaggi
• Pagina 2 di 2 • 1, 2
0
voti
Si avevo il sospetto che il grafico fosse quello, ma come lo trovo analiticamente?
Ho provato a fare una simulazione dell'esercizio con Micro Cap e con i valori dati dall'esercizio il grafico viene un po' strano, aumentando la durata del segnale però si vede bene grazie davvero!
Ho provato a fare una simulazione dell'esercizio con Micro Cap e con i valori dati dall'esercizio il grafico viene un po' strano, aumentando la durata del segnale però si vede bene grazie davvero!
4
voti
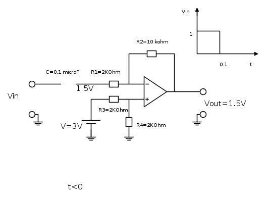
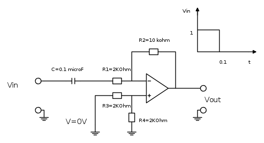
Proviamo a fare un passo alla volta. Prima che cominci l'impulso, quando Vin e` a zero, puoi supporre per comodita` che il condensatore sia un circuito aperto e ottieni questo circuito:
che si comporta come un inseguitore di tensione. Dire che il condensatore e` un circuito aperto e` giusto, siamo in continua, ma secondo me poi porta a casini. Meglio dire che e` come una piccola batteria che si e` caricata alla sua tensione asintotica, pronto a scaricarsi o ricaricarsi velocemente. Cioe` per t<0 mi immagino il condensatore carico a 1.5V cosi`.
Da notare che se facessi un'analisi in continua di questo circuito con la batteria, il risultato sarebbe sempre quello di prima, perche' la tensione sul pallino rosso e` sempre di 1.5V e il resto del circuito non sa se questa tensione e` determinata da una batteria o da un condensatore carico.
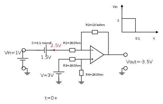
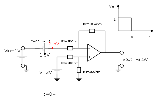
Adesso viene il bello: arriva il fronte di salita dell'impulso, sto considerando l'istante di tempo subito dopo il fronte di salita, diciamo t=0+. La tensione di ingresso e` andata a 1V, e il condensatore non ha cambiato la sua tensione: nel tempo da 0- a 0+ la tensione sul condensatore e` sempre la stessa.
Il potenziale del pallino rosso adesso e` di 2.5V e la tensione di uscita vale la sovrapposizione delle due tensioni di ingresso:

Ovviamente la stessa soluzione la si puo` trovare assumendo che il salto di 1V in ingresso passi per il condensatore, venga amplificato di un fattore -10, dando origine a un salto verso il basso di 5V, partendo dal valore che aveva prima, di 1.5V e quindi andando a -3.5V. E` sbagliato considerare il condensatore come un pezzo di filo per i salti, perche' si perde la condizione iniziale sul condensatore. Meglio considerarlo una batteria carica che si scarica in fretta, oppure un condensatore che si comporta come tale :)
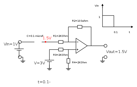
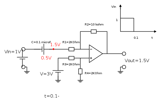
Ora siamo con t compreso fra 0+ e .1s: il condensatore si "scarica" e se gli si da` abbastanza tempo tornera` a comportarsi come un circuito aperto. La costante di tempo del condensatore e` di .1uFx2kΩ=.2ms.
La durata dell'impulso e` di 100ms e quindi il condensatore a TUTTO il tempo di caricarsi al suo valore asintotico, che lo si trova facilmente considerandolo un circuito aperto: sull'armatura di sinsitra c'e` 1V e su quella di destra 1.5V, come in questa figura:
Anche qui, a regime, a me piace di piu` mettere una batteria carica al valore asintotico, cosi` non si fanno casini quando arriva il transitorio:
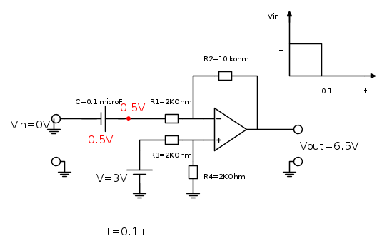
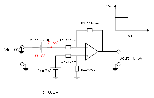
Passando a t=0.1+s, cioe` subito dopo che l'impulso ha avuto il suo fronte di discesa, si ha questa situazione, con l'uscita che va a 6.5V:
E poi il condensatore si scarica molto in fretta, costante di tempo di .2ms e l'uscita torna a 1.5V.
Bene, questo era il modo complicato
, ce n;e` anche uno piu` semplice per analizzare questo circuito, usando la sovrapposizione degli effetti.
Si toglie dapprima la batteria e si ha questo circuito:
e questo e` facile da analizzare: i salti della Vin passano indisturbati per il condensatore e danno degli impulsi con salita di -5V e +5V, centrati intorno allo 0V. Anche in questo caso l'impulso e` molto piu` lungo della costante di tempo e quindi si avra` solo un rapido guizzo verso -5V e dopo 100ms verso +5V. Il "guizzo" in 1ms torna al valore zero, dato che ha una costante di tempo di 200us.
Poi si tratta di aggiungere il secondo contributo, la batteria da 3V, mettendo a zero l'ingresso: questa e` una continua, quindi il condensatore e` aperto e si ha il secondo contributo, continuo:
di valore 1.5V. Poi si sommano i due contributi e si ha la soluzione completa, in pratica il segnale di prima traslato verso l'alto di 1.5V.
Qui il risultato della sovrapposizione. La durata dell'impulso e la costante di tempo NON sono in scala. In verde l'offset di 1.5V, il giallo l'uscita con il solo impulso in ingresso e in rosso la somma dei due.
che si comporta come un inseguitore di tensione. Dire che il condensatore e` un circuito aperto e` giusto, siamo in continua, ma secondo me poi porta a casini. Meglio dire che e` come una piccola batteria che si e` caricata alla sua tensione asintotica, pronto a scaricarsi o ricaricarsi velocemente. Cioe` per t<0 mi immagino il condensatore carico a 1.5V cosi`.
Da notare che se facessi un'analisi in continua di questo circuito con la batteria, il risultato sarebbe sempre quello di prima, perche' la tensione sul pallino rosso e` sempre di 1.5V e il resto del circuito non sa se questa tensione e` determinata da una batteria o da un condensatore carico.
Adesso viene il bello: arriva il fronte di salita dell'impulso, sto considerando l'istante di tempo subito dopo il fronte di salita, diciamo t=0+. La tensione di ingresso e` andata a 1V, e il condensatore non ha cambiato la sua tensione: nel tempo da 0- a 0+ la tensione sul condensatore e` sempre la stessa.
Il potenziale del pallino rosso adesso e` di 2.5V e la tensione di uscita vale la sovrapposizione delle due tensioni di ingresso:

Ovviamente la stessa soluzione la si puo` trovare assumendo che il salto di 1V in ingresso passi per il condensatore, venga amplificato di un fattore -10, dando origine a un salto verso il basso di 5V, partendo dal valore che aveva prima, di 1.5V e quindi andando a -3.5V. E` sbagliato considerare il condensatore come un pezzo di filo per i salti, perche' si perde la condizione iniziale sul condensatore. Meglio considerarlo una batteria carica che si scarica in fretta, oppure un condensatore che si comporta come tale :)
Ora siamo con t compreso fra 0+ e .1s: il condensatore si "scarica" e se gli si da` abbastanza tempo tornera` a comportarsi come un circuito aperto. La costante di tempo del condensatore e` di .1uFx2kΩ=.2ms.
La durata dell'impulso e` di 100ms e quindi il condensatore a TUTTO il tempo di caricarsi al suo valore asintotico, che lo si trova facilmente considerandolo un circuito aperto: sull'armatura di sinsitra c'e` 1V e su quella di destra 1.5V, come in questa figura:
Anche qui, a regime, a me piace di piu` mettere una batteria carica al valore asintotico, cosi` non si fanno casini quando arriva il transitorio:
Passando a t=0.1+s, cioe` subito dopo che l'impulso ha avuto il suo fronte di discesa, si ha questa situazione, con l'uscita che va a 6.5V:
E poi il condensatore si scarica molto in fretta, costante di tempo di .2ms e l'uscita torna a 1.5V.
Bene, questo era il modo complicato
Si toglie dapprima la batteria e si ha questo circuito:
e questo e` facile da analizzare: i salti della Vin passano indisturbati per il condensatore e danno degli impulsi con salita di -5V e +5V, centrati intorno allo 0V. Anche in questo caso l'impulso e` molto piu` lungo della costante di tempo e quindi si avra` solo un rapido guizzo verso -5V e dopo 100ms verso +5V. Il "guizzo" in 1ms torna al valore zero, dato che ha una costante di tempo di 200us.
Poi si tratta di aggiungere il secondo contributo, la batteria da 3V, mettendo a zero l'ingresso: questa e` una continua, quindi il condensatore e` aperto e si ha il secondo contributo, continuo:
di valore 1.5V. Poi si sommano i due contributi e si ha la soluzione completa, in pratica il segnale di prima traslato verso l'alto di 1.5V.
Qui il risultato della sovrapposizione. La durata dell'impulso e la costante di tempo NON sono in scala. In verde l'offset di 1.5V, il giallo l'uscita con il solo impulso in ingresso e in rosso la somma dei due.
Per usare proficuamente un simulatore, bisogna sapere molta più elettronica di lui
Plug it in - it works better!
Il 555 sta all'elettronica come Arduino all'informatica! (entrambi loro malgrado)
Se volete risposte rispondete a tutte le mie domande
Plug it in - it works better!
Il 555 sta all'elettronica come Arduino all'informatica! (entrambi loro malgrado)
Se volete risposte rispondete a tutte le mie domande
0
voti
Uau, penso che ti farò una statua. Sei stato chiarissimo ora vedo di studiarmi bene il primo metodo grazie!!
0
voti
La cosa importante e facile da ricordare e usare e` che in continua il condensatore e` un circuito aperto.
Ma in transitorio a gradino non e` un cortocircuito, un pezzo di filo, e` un "corpo rigido" che fa passare la variazione, oppure se vuoi pensarla in termini piu` elettrici e` una piccola batteria carica al valore che aveva subito prima del transitorio che poi si scarica con la costante di tempo data dal circuito.
Niente statue, preferisco cioccolato buono!
Ma in transitorio a gradino non e` un cortocircuito, un pezzo di filo, e` un "corpo rigido" che fa passare la variazione, oppure se vuoi pensarla in termini piu` elettrici e` una piccola batteria carica al valore che aveva subito prima del transitorio che poi si scarica con la costante di tempo data dal circuito.
Niente statue, preferisco cioccolato buono!
Per usare proficuamente un simulatore, bisogna sapere molta più elettronica di lui
Plug it in - it works better!
Il 555 sta all'elettronica come Arduino all'informatica! (entrambi loro malgrado)
Se volete risposte rispondete a tutte le mie domande
Plug it in - it works better!
Il 555 sta all'elettronica come Arduino all'informatica! (entrambi loro malgrado)
Se volete risposte rispondete a tutte le mie domande
14 messaggi
• Pagina 2 di 2 • 1, 2
Chi c’è in linea
Visitano il forum: Nessuno e 352 ospiti

Elettrotecnica e non solo (admin)
Un gatto tra gli elettroni (IsidoroKZ)
Esperienza e simulazioni (g.schgor)
Moleskine di un idraulico (RenzoDF)
Il Blog di ElectroYou (webmaster)
Idee microcontrollate (TardoFreak)
PICcoli grandi PICMicro (Paolino)
Il blog elettrico di carloc (carloc)
DirtEYblooog (dirtydeeds)
Di tutto... un po' (jordan20)
AK47 (lillo)
Esperienze elettroniche (marco438)
Telecomunicazioni musicali (clavicordo)
Automazione ed Elettronica (gustavo)
Direttive per la sicurezza (ErnestoCappelletti)
EYnfo dall'Alaska (mir)
Apriamo il quadro! (attilio)
H7-25 (asdf)
Passione Elettrica (massimob)
Elettroni a spasso (guidob)
Bloguerra (guerra)










