Amplificatore precisissimo per fotodiodo
Moderatori:
carloc,
g.schgor,
BrunoValente,
IsidoroKZ
0
voti
grazie mille entro poche ore proverò e ti farò sapere!!
-

johnnyfirpo
10 1 3 - Messaggi: 11
- Iscritto il: 4 lug 2011, 17:41
0
voti
ciao scusa, ma che significa se in uscita dall'oscilloscopio vedo solo 5v continua e nessuna variazione?
Sono stato attento,corti non ne ho fatti
grazie
Sono stato attento,corti non ne ho fatti
grazie
-

johnnyfirpo
10 1 3 - Messaggi: 11
- Iscritto il: 4 lug 2011, 17:41
0
voti
johnnyfirpo ha scritto:ciao scusa, ma che significa se in uscita dall'oscilloscopio vedo solo 5v continua e nessuna variazione?
Hai usato proprio un LM358? Lo alimenti correttamente? Trovi esattamente 5 V, oppure quanto?
Prova a ridurre la resistenza di controreazione fino a che non ti trovi con tensioni adeguate.
Se ancora non funziona, puoi fare una foto al circuito e mostrarla qui, per favore?
Follow me on Mastodon: @davbucci@mastodon.sdf.org
-

DarwinNE
31,0k 7 11 13 - G.Master EY

- Messaggi: 4420
- Iscritto il: 18 apr 2010, 9:32
- Località: Grenoble - France
0
voti
ciao, lo sto alimentando a 5 volt, anche se posso andare da 2 a 32.
Ho rifatto il circuito, e ho notato che dall'alimentatore,il circuito non assorbe corrente.
una domanda, il condensatore tra alimentazione e massa, da quando deve essere? e a che serve?
al momento non posso postarti la foto, ma credo che sta fatto bene, visto che si tratta di una resistenza ed un condensatore.
sto usando correttamente un TI LM358AP e fa la stessa cosa con un AN
se collego direttamente il fotodiodo illuminato da luce solare all'oscilloscopio, vedo 300mv .
In realtà qualche cosa di interessante relativamente al mio battito, la vedo anche senza amplificatore, solo che io devo acquisire i valori con un PIC, e le variazioni che vedo sono estremamente piccole
ho visto che ho a disposizione anche un ua741
ciao e grazie,continuerò un po a smanettare!
Ho rifatto il circuito, e ho notato che dall'alimentatore,il circuito non assorbe corrente.
una domanda, il condensatore tra alimentazione e massa, da quando deve essere? e a che serve?
al momento non posso postarti la foto, ma credo che sta fatto bene, visto che si tratta di una resistenza ed un condensatore.
sto usando correttamente un TI LM358AP e fa la stessa cosa con un AN
se collego direttamente il fotodiodo illuminato da luce solare all'oscilloscopio, vedo 300mv .
In realtà qualche cosa di interessante relativamente al mio battito, la vedo anche senza amplificatore, solo che io devo acquisire i valori con un PIC, e le variazioni che vedo sono estremamente piccole
ho visto che ho a disposizione anche un ua741
ciao e grazie,continuerò un po a smanettare!
-

johnnyfirpo
10 1 3 - Messaggi: 11
- Iscritto il: 4 lug 2011, 17:41
0
voti
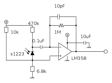
mi sto chiedendo se funziona un fotodiodo con tensione nulla ad i capi.
prova con questa disposzione
poi dacci i risultati, è sempre importante che misuri la tensione in uscita, come ti ha gia detto <DarwinE>, per non saturare l'uscita.
prova con questa disposzione
poi dacci i risultati, è sempre importante che misuri la tensione in uscita, come ti ha gia detto <DarwinE>, per non saturare l'uscita.
-

lelerelele
4.899 3 7 9 - Master

- Messaggi: 5505
- Iscritto il: 8 giu 2011, 8:57
- Località: Reggio Emilia
0
voti
certo che funziona!
se vedi la foto del 1223 sta fatto esattamente come una cella fotovoltaica!
l'elemento sensibile genera tensione ai propri capi.
Siccome questo fotodiodo costa 14 euro, vorrei evitare di bruciarlo alimentandolo.
Ad ogni modo a prescindere dal fotodiodo:
Io devo amplificare un segnale 300mV o per lo meno, anche con con A=3 va bene!!!
se vedi la foto del 1223 sta fatto esattamente come una cella fotovoltaica!
l'elemento sensibile genera tensione ai propri capi.
Siccome questo fotodiodo costa 14 euro, vorrei evitare di bruciarlo alimentandolo.
Ad ogni modo a prescindere dal fotodiodo:
Io devo amplificare un segnale 300mV o per lo meno, anche con con A=3 va bene!!!
-

johnnyfirpo
10 1 3 - Messaggi: 11
- Iscritto il: 4 lug 2011, 17:41
11
voti
johnnyfirpo ha scritto:certo che funziona!
se vedi la foto del 1223 sta fatto esattamente come una cella fotovoltaica!
Confermo. Prima di tutto i fotodiodi sono spesso utilizzati per ottenere una corrente proporzionale alla potenza luminosa che ricevono. Dato che la luce arriva sotto forma di un flusso di fotoni, una certa frazione di essi darà luogo ad una coppia elettroni/lacune che saranno separate ai bordi della zona di carica spaziale e parteciperanno alla conduzione di una corrente. Ecco come si presentano le caratteristiche corrente/tensione in oscurità e sotto illuminazione:
Qualche volta, si polarizza inversamente il fotodiodo (punto di lavoro P2) per fare in modo che la carica spaziale sia più estesa e la capacità di giunzione più piccolina, per guadagnare in velocità (non è il tuo caso, il diodo è tra l'altro molto grande e non è ottimizzato per quello).
Altre volte, ed è quello che ho fatto io, si polarizza semplicemente con una tensione nulla (punto di lavoro P1), configurazione che ha il vantaggio di eliminare quasi completamente l'errore prodotto dalla corrente di oscurità.
Se noti, io non utilizzo un amplificatore di tensione, ma un convertitore corrente/tensione. Quando il diodo è illuminato, pompa corrente in un nodo che è mantenuto sempre a zero volt dalla controreazione applicata dall'operazionale. Variando la resistenza di controreazione si ottiene una transresistenza differente. Per esempio, con 1 megaohm, ottieni che una corrente di un microamper ti fornisce in uscita una tensione di un volt. Se guardi il primo circuito che ho mostrato, c'era un selettore che permetteva di selezionare diverse resistenze di valore diverso, proprio per variare questo parametro.
Per il calcolo del condensatore, riferisciti alla application note che ti ho suggerito.
johnnyfirpo ha scritto:l'elemento sensibile genera tensione ai propri capi.
Siccome questo fotodiodo costa 14 euro, vorrei evitare di bruciarlo alimentandolo.
Basterebbe rispettare la condizione di massima tensione inversa per non fargli nulla. Ma continuo a dire che non serve a nulla polarizzare (non alimentare) il fotodiodo nell'applicazione ricercata ed, anzi, si finirebbe per diminuire le performance del circuito senza contare che si utilizzano più componenti.
Per ragioni simili, non è molto interessante cercare di amplificare la tensione ai capi del fotodiodo, perché quello che è realmente legato all'intensità luminosa è la corrente.
Peraltro, il fotodiodo in questione è un buon fotodiodo, ma per l'applicazione in questione va bene quasi qualunque fotodiodo economico al silicio.
Veniamo alle domande che mi sono state fatte:
- il condensatore tra l'alimentazione e la massa può essere da un centinaio di nanofarad, va messo il più possibile vicino ai piedini di alimentazione dell'operazionale. Serve da piccola riserva di carica pronta a fornir corrente quando l'operazionale la richiede. Senza, ho visto operazionali peraltro molto tranquilli (come l'LM358) autooscillare furiosamente.
- un uA741 non va bene, perché non è fatto per lavorare con gli ingressi vicini alla sua tensione di alimentazione negativa, né tantomeno con una tensione di alimentazione così bassa come 5V. L'LM358 ce la fa appena... Alimentato, il circuito dovrebbe consumare uno o due milliamper.
Torno a dire che una foto ben definita sarebbe utile. Per esempio, ci sono alcune breadboard che hanno le piste lunghe legate all'alimentazione che sono interrotte a metà ed è un errore classico dimenticarsene. Se ti trovi in questo caso, potresti avere un circuito che non è alimentato e si ritrova "appeso" a 5V. Di solito, l'uscita di un LM358 satura a 4 V o giù di lì e non a 5 V, perché non ha un'uscita rail to rail e ciò aggiunto al fatto che descrivi che il circuito non assorbe corrente (eh, ma come l'hai misurato?) mi fa pensare che ci sia una massa interrotta.
Follow me on Mastodon: @davbucci@mastodon.sdf.org
-

DarwinNE
31,0k 7 11 13 - G.Master EY

- Messaggi: 4420
- Iscritto il: 18 apr 2010, 9:32
- Località: Grenoble - France
3
voti
DarwinNE ha scritto:Qualche volta, si polarizza inversamente il fotodiodo (punto di lavoro P2) per fare in modo che la carica spaziale sia più estesa e la capacità di giunzione più piccolina, per guadagnare in velocità.
Aggiungo che la polarizzazione inversa del fotodiodo può anche essere utilizzata per aumentare la linearità del fotodiodo ad alte intensità, quando l'effetto della resistenza serie del dispostivo inizia a essere significativa.
It's a sin to write
instead of
(Anonimo).
...'cos you know that
ain't
, right?
You won't get a sexy tan if you write
in lieu of
.
Take a log for a fireplace, but don't take
for
arithm.
instead of
(Anonimo)....'cos you know that
ain't
, right?You won't get a sexy tan if you write
in lieu of
.Take a log for a fireplace, but don't take
for
arithm.-

DirtyDeeds
55,9k 7 11 13 - G.Master EY

- Messaggi: 7012
- Iscritto il: 13 apr 2010, 16:13
- Località: Somewhere in nowhere
0
voti
Perdonami, allora vuol dire che il amplificatore satura, perché non sono 5v ma 4V!!
quindi?
con il multimetro ho fatto le prova sulla breadbord e mi pare che lavora bene!
quindi?
con il multimetro ho fatto le prova sulla breadbord e mi pare che lavora bene!
-

johnnyfirpo
10 1 3 - Messaggi: 11
- Iscritto il: 4 lug 2011, 17:41
0
voti
johnnyfirpo ha scritto:Perdonami, allora vuol dire che il amplificatore satura, perché non sono 5v ma 4V!!
Eh, ma se fai le misure, falle bene. (1) Sull'uscita ci sono 4V misurati all'oscilloscopio, 4,23V misurati al voltmetro digitale o cosa? Tanto per avere un'idea dell'incertezza con cui sono da prendere i dati che fornisci.
Stessa cosa per l'assorbimento. (2) Il circuito non assorbe nulla di nulla, oppure una correntina dell'ordine del milliamper ci passa nella sua alimentazione?
(3) Se metti il diodo in oscurità assoluta, rimani sempre in saturazione? (4) Hai provato a ridurre la resistenza di controreazione? Passa da 1megaohm a 100 kohm e poi a 10 kohm. (5) Ottieni sempre la saturazione positiva dell'operazionale con il diodo in completa oscurità?
(questo post contiene 5 domande)
Follow me on Mastodon: @davbucci@mastodon.sdf.org
-

DarwinNE
31,0k 7 11 13 - G.Master EY

- Messaggi: 4420
- Iscritto il: 18 apr 2010, 9:32
- Località: Grenoble - France
Chi c’è in linea
Visitano il forum: Nessuno e 245 ospiti

Elettrotecnica e non solo (admin)
Un gatto tra gli elettroni (IsidoroKZ)
Esperienza e simulazioni (g.schgor)
Moleskine di un idraulico (RenzoDF)
Il Blog di ElectroYou (webmaster)
Idee microcontrollate (TardoFreak)
PICcoli grandi PICMicro (Paolino)
Il blog elettrico di carloc (carloc)
DirtEYblooog (dirtydeeds)
Di tutto... un po' (jordan20)
AK47 (lillo)
Esperienze elettroniche (marco438)
Telecomunicazioni musicali (clavicordo)
Automazione ed Elettronica (gustavo)
Direttive per la sicurezza (ErnestoCappelletti)
EYnfo dall'Alaska (mir)
Apriamo il quadro! (attilio)
H7-25 (asdf)
Passione Elettrica (massimob)
Elettroni a spasso (guidob)
Bloguerra (guerra)
