Cos'è ElectroYou | Login Iscriviti

ElectroYou - la comunità dei professionisti del mondo elettrico

Due LM7812 in serie

Circuiti, campi elettromagnetici e teoria delle linee di trasmissione e distribuzione dell’energia elettrica

Moderatori: Foto Utenteg.schgor, Foto UtenteIsidoroKZ

1
voti

[11] Re: Due LM7812 in serie

Messaggioda Foto Utentemarco438 » 12 lug 2011, 10:53

La prima cosa da capire, in questo thread, e' quale sia la tensione in ingresso.
Nello schema sembra ci siano due tensioni a 15V, tu al contrario parli di una a 12V. #-o
Se chiarisci questo punto, ovvero se disponi della tensione adatta per avere in uscita 24 V, (ne con 12 ne con 15 puoi arrivare a 24, sempre che le tensioni non siano due....) e' possibile trovare una soluzione al tuo problema anche piu' semplice di quella da te prospettata.
O_/

P.S. I messaggi si sono sovrapposti e non avevo visto le risposte date.

Hai pensato, visto che disponi di 24 V, ad una soluzione del genere?


Adoperando un solo LM317 ( o LM350 o LM338 se vuoi piu' di 1.5A) e dimensionando opportunamente R1/R2/R3, con uno switch puoi selezionare de due tensioni desiderate.
O_/
Ultima modifica di Foto Utentemarco438 il 12 lug 2011, 10:59, modificato 1 volta in totale.
marco
Avatar utente
Foto Utentemarco438
37,1k 7 11 13
-EY Legend-
-EY Legend-
 
Messaggi: 16323
Iscritto il: 24 mar 2010, 15:09
Località: Versilia

1
voti

[12] Re: Due LM7812 in serie

Messaggioda Foto Utentecarloc » 12 lug 2011, 10:55

Per adattare velocemente dovresti fare una cosa così


ma non è che mi piaccia molto... quando ho due minuti ti posto la mia idea..

un paio di note...
1) 15V mi sembrano miserini per averne 12 in uscita
2) per non fare "giuochi pirotecnici" è essenziale che a monte ci siano due secondari, raddrizzatori e filtri completamente separati

P.S. ottimo inizio con FidoCad :ok:
Se ti serve il valore di beta: hai sbagliato il progetto!
Avatar utente
Foto Utentecarloc
33,8k 6 11 13
G.Master EY
G.Master EY
 
Messaggi: 2153
Iscritto il: 7 set 2010, 19:23

0
voti

[13] Re: Due LM7812 in serie

Messaggioda Foto Utentejormay » 12 lug 2011, 11:00

Eh si! Capisci Foto Utenteelandolfi?
Provo e? Non mi fucilate se non funziona ... spero che si veda correttamente.



Ripeto, bisogna dare l'opzione "Ki" sia a Davide che a Nicolo' (Rep > 10 E+6)
Avatar utente
Foto Utentejormay
49 1 4
New entry
New entry
 
Messaggi: 64
Iscritto il: 4 lug 2011, 11:47

0
voti

[14] Re: Due LM7812 in serie

Messaggioda Foto Utenteelandolfi » 12 lug 2011, 11:20

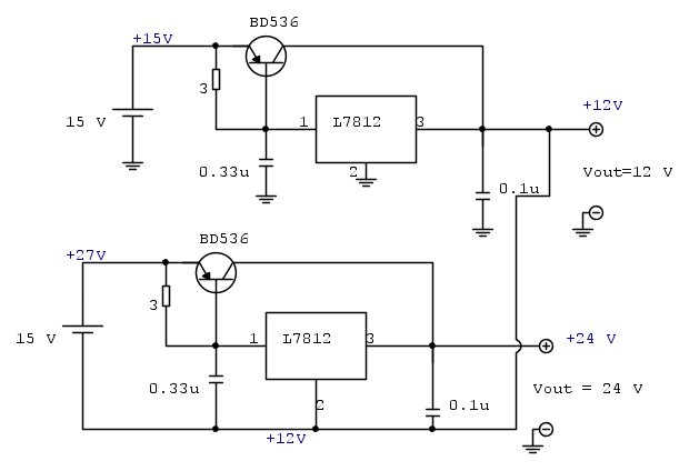
marco438 ha scritto:La prima cosa da capire, in questo thread, e' quale sia la tensione in ingresso.
Nello schema sembra ci siano due tensioni a 15V, tu al contrario parli di una a 12V. #-o
Se chiarisci questo punto, ovvero se disponi della tensione adatta per avere in uscita 24 V, (ne con 12 ne con 15 puoi arrivare a 24, sempre che le tensioni non siano due....) e' possibile trovare una soluzione al tuo problema anche piu' semplice di quella da te prospettata.



Dunque, il trasformatore ha un doppio secondario e, dopo il ponte di Graetz e la capacità di livellamento, riesco ad avere 15 V per il primo stabilizzatore e 15 V per il secondo. 15 V perché, presumo, sia un valore prossimo al picco massimo che puoi avere da un trasformatore che fa 230/12 (il valore efficace è 12, o no???).

Il motivo per cui non ho utilizzato lo schema da te proposto nello schema risiede nel fatto che mi serve anche una certa quantità di corrente poi a valle degli stabilizzatori (fino a 1 A). Per questo, procedendo con la soluzione da te proposta (e da me pensata come prima idea), credevo di avere problemi con le correnti.....
Forse che in ingresso al secondo stabilizzatore devo dare 15+15 V?
Non saprei.....proverò.....
Grazie davvero per le vostre risposte interessanti!
Avatar utente
Foto Utenteelandolfi
10 2
 
Messaggi: 28
Iscritto il: 1 giu 2011, 17:21

0
voti

[15] Re: Due LM7812 in serie

Messaggioda Foto Utenteelandolfi » 12 lug 2011, 11:22

jormay ha scritto:Eh si! Capisci Foto Utenteelandolfi?
Provo e? Non mi fucilate se non funziona ... spero che si veda correttamente.


Il trasformatore a monte è esattamento quello che ho usato....e da li, con la rete stabilizzatrice ottieni 15 e 15 V.
Avatar utente
Foto Utenteelandolfi
10 2
 
Messaggi: 28
Iscritto il: 1 giu 2011, 17:21

0
voti

[16] Re: Due LM7812 in serie

Messaggioda Foto Utenteelandolfi » 12 lug 2011, 11:25

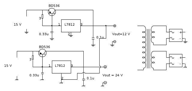
carloc ha scritto:Per adattare velocemente dovresti fare una cosa così
[..]


Sto per procedere con questa soluzione....spero di non fare un volo nell'aere....hehehehe....grazie mille!
Avatar utente
Foto Utenteelandolfi
10 2
 
Messaggi: 28
Iscritto il: 1 giu 2011, 17:21

0
voti

[17] Re: Due LM7812 in serie

Messaggioda Foto UtenteTardoFreak » 12 lug 2011, 11:26

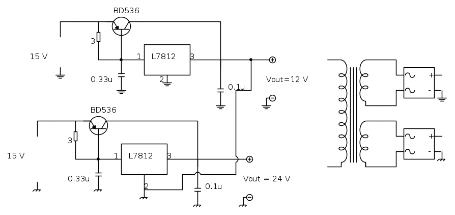
L' errore che fai è tenere tutte le masse insieme. Nello schema di Foto Utentecarloc le due masse (quelle dei due alimentatori) sono separate, nel tu no. In soldoni il tuo schema non può funzionare perché c'è un vero e proprio errore concettuale mentre quello di Foto Utentecarloc si. :mrgreen:
"La follia sta nel fare sempre la stessa cosa aspettandosi risultati diversi".
"Parla soltanto quando sei sicuro che quello che dirai è più bello del silenzio".
Rispondere è cortesia, ma lasciare l'ultima parola ai cretini è arte.
Avatar utente
Foto UtenteTardoFreak
73,9k 8 12 13
-EY Legend-
-EY Legend-
 
Messaggi: 15754
Iscritto il: 16 dic 2009, 11:10
Località: Torino - 3° pianeta del Sistema Solare

0
voti

[18] Re: Due LM7812 in serie

Messaggioda Foto Utentemarco438 » 12 lug 2011, 11:35

elandolfi ha scritto:Dunque, il trasformatore ha un doppio secondario e, dopo il ponte di Graetz e la capacità di livellamento, riesco ad avere 15 V per il primo stabilizzatore e 15 V per il secondo. 15 V perché, presumo, sia un valore prossimo al picco massimo che puoi avere da un trasformatore che fa 230/12 (il valore efficace è 12, o no???).

Il motivo per cui non ho utilizzato lo schema da te proposto nello schema risiede nel fatto che mi serve anche una certa quantità di corrente poi a valle degli stabilizzatori (fino a 1 A). Per questo, procedendo con la soluzione da te proposta (e da me pensata come prima idea), credevo di avere problemi con le correnti.....
Forse che in ingresso al secondo stabilizzatore devo dare 15+15 V?
Non saprei.....proverò.....
Grazie davvero per le vostre risposte interessanti!

Scusa ma mettendo in serie le due uscite del trasformatore non ottieni 30V?
Per la potenza, ti ho gia' prospettato l'uso di LM350 o LM338 o, se preferisci, puoi adoperare uno dei tuoi BD536 cosi' come li hai configurati nel tuo circuito.
Comunque sei tu che devi decidere come fare :D
O_/
marco
Avatar utente
Foto Utentemarco438
37,1k 7 11 13
-EY Legend-
-EY Legend-
 
Messaggi: 16323
Iscritto il: 24 mar 2010, 15:09
Località: Versilia

0
voti

[19] Re: Due LM7812 in serie

Messaggioda Foto Utentejormay » 12 lug 2011, 11:43

elandolfi ha scritto:
jormay ha scritto:Eh si! Capisci Foto Utenteelandolfi?
Provo e? Non mi fucilate se non funziona ... spero che si veda correttamente.


Il trasformatore a monte è esattamento quello che ho usato....e da li, con la rete stabilizzatrice ottieni 15 e 15 V.

Se completi lo schema che ho postato con i condensatori di livellamento ne esce che equivale a quello di Foto Utentecarloc. Ho messo il trafo con i due Graetz isolati fra di loro, le due masse (ground ed equipment) se noti sono diverse e vanno tenute isolate. La ground rappresenta la massa della "scatola" se ne hai una.
Puoi sicuramente assorbire una I > 1A .
Avatar utente
Foto Utentejormay
49 1 4
New entry
New entry
 
Messaggi: 64
Iscritto il: 4 lug 2011, 11:47

1
voti

[20] Re: Due LM7812 in serie

Messaggioda Foto Utenteelandolfi » 12 lug 2011, 12:00

Ottimo....mi sa che in questo modo devo anche fare poche modifiche al circuito...Peccato che ancora non posso votarvi che sono un novello qui sul forum!
Avatar utente
Foto Utenteelandolfi
10 2
 
Messaggi: 28
Iscritto il: 1 giu 2011, 17:21

PrecedenteProssimo

Torna a Elettrotecnica generale

Chi c’è in linea

Visitano il forum: Nessuno e 13 ospiti