Cos'è ElectroYou | Login Iscriviti

ElectroYou - la comunità dei professionisti del mondo elettrico

Fibre plastiche ed interruttore a sfioramento

Elettronica lineare e digitale: didattica ed applicazioni

Moderatori: Foto Utentecarloc, Foto Utenteg.schgor, Foto UtenteBrunoValente, Foto UtenteIsidoroKZ

0
voti

[21] Re: Fibre plastiche ed interruttore a sfioramento

Messaggioda Foto Utentelelerelele » 20 lug 2011, 8:40

eritomo ha scritto:lelerelele non ho ben capito come dovrei "attaccare" il flip-flop che consigli tu al mio circuitino



se la velocità del sensore è sufficiente basta un transistor, oppure un'ingresso a schmitt-trigger c-mos, che ha il vantaggio di una elevata impedenza d'ingresso, o anche un'operazionale.
Avatar utente
Foto Utentelelerelele
4.899 3 7 9
Master
Master
 
Messaggi: 5505
Iscritto il: 8 giu 2011, 8:57
Località: Reggio Emilia

5
voti

[22] Re: Fibre plastiche ed interruttore a sfioramento

Messaggioda Foto Utentedavidde » 20 lug 2011, 11:31

Ciao, io utilizzerei un' integrato più che altro per una questione di semplicità costruttiva. La soluzione di Foto Utentelelerelele rimane ugualmente valida ed applicabile:



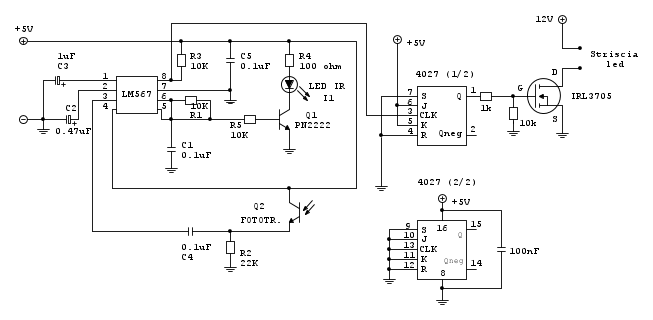
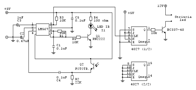
considera che l' integrato indicato con la sigla 4027 è un cmos a 16 pin che contiene due flip-flop JK. Dei due flip-flop contenuti ne viene usato soltanto uno (indicato nello schema con 1/2) l' altro è disegnato soltanto per farti vedere che tutti gli ingressi vanno collegati a 0V, non devi lasciarli scollegati. Il transistor che fa da interruttore alla striscia led l' ho scelto a caso ed è facile che non sia adatto. Se mi indichi quanta corrente assorbe la striscia led possiamo vedere di trovare un modello corretto o magari sostituirlo con un MOS che sarebbe più adatto.

Mi raccomando, costruisci prima il tutto in versione sperimentale perché potrebbe esserci qualcosa da aggiustare ;-)...
Avatar utente
Foto Utentedavidde
13,3k 4 9 12
G.Master EY
G.Master EY
 
Messaggi: 4026
Iscritto il: 2 ago 2007, 11:40
Località: Bologna

0
voti

[23] Re: Fibre plastiche ed interruttore a sfioramento

Messaggioda Foto Utenteeritomo » 20 lug 2011, 20:52

Ciao Davidde grazie mille, sei stato gentilissimo ad aggiungere le modifiche al mio circuitino !!!

Allora, ho comprato qualche mese fa una striscia da 5m di led e, per accenderla tutta, c'era dalla fabbrica abbinato un alimentatore che aveva come input 100-240V 1.0A e come output 12V a 6A.

Ora premetto che accendere tutta quella luminaria da 5metri non mi interessa perché ne andrò ad accendere al massimo 1 di metro (massimo 1.5) ma, se non è troppo un casino progettuale, se mettiamo un transistor in grado di sopportare i 12V a 6A credo che poi non sia un problema se uso correnti inferiori giusto ?

Domandina : essendo il mio circuito un attivo basso, il 4027 come si comporta ? finché ha tensione sul pin 3 non fa nulla e poi quando va a zero sul pin 3 fa accendere e mantiene accesi i led ?

Certo, costruisco prima tutto su breadboard, poi se funziona tutto (grazie al vostro inestimabile aiuto) metto tutto su millefori !!
Avatar utente
Foto Utenteeritomo
15 3
 
Messaggi: 44
Iscritto il: 5 feb 2011, 12:45

3
voti

[24] Re: Fibre plastiche ed interruttore a sfioramento

Messaggioda Foto Utentedavidde » 21 lug 2011, 9:07

eritomo ha scritto:Domandina : essendo il mio circuito un attivo basso, il 4027 come si comporta ? finché ha tensione sul pin 3 non fa nulla e poi quando va a zero sul pin 3 fa accendere e mantiene accesi i led ?


Per risponderti con certezza devo capire bene come monti diodo e fototransistor. Dimmi se sei nella situazione 1 o nella situazione 2:

1- Diodo e fototransistor sono montati uno fianco all'altro. Quando qualcosa gli passa davanti il fototransistor riceve per riflessione il segnale generato dal diodo.

2 - Diodo e fototransistor sono montati uno di fronte all'altro. Il fototransistor riceve continuamente il segnale generato dal diodo, quando qualcosa passa tra i due interrompe il fascio luminoso e il fototransistor va in ombra.

Per le modifiche del transistor finale bisogna sostituire il BC337-40 con un qualcosa di ben più potente. Se hai la possibilità di ordinare on-line posso darti una sigla, altrimenti sarebbe il caso che tu chieda al negoziante. Altra possibilità è quella di montare un relé così ci togliamo tutti i problemi...
Avatar utente
Foto Utentedavidde
13,3k 4 9 12
G.Master EY
G.Master EY
 
Messaggi: 4026
Iscritto il: 2 ago 2007, 11:40
Località: Bologna

0
voti

[25] Re: Fibre plastiche ed interruttore a sfioramento

Messaggioda Foto Utenteeritomo » 21 lug 2011, 10:03

Allora nella configurazione con led e transistor IR soni nel punto 1 ovvero sono uno a fianco all'altro, mentre sostituendo il transistor ed il led ir con componenti a luce visibile vorrei che funzionasse come nel punto 2.

Quindi la mia domanda e' relativa ad un montaggio come da punto 2 ovvero l'uno in faccia all'altro.

Si ho la possibilita' di comprare in internet se hai un buon sito da consigliarmi, ma se e' meglio un relr' metto quello, mi affido a te! :-)
Avatar utente
Foto Utenteeritomo
15 3
 
Messaggi: 44
Iscritto il: 5 feb 2011, 12:45

2
voti

[26] Re: Fibre plastiche ed interruttore a sfioramento

Messaggioda Foto Utentedavidde » 21 lug 2011, 21:22

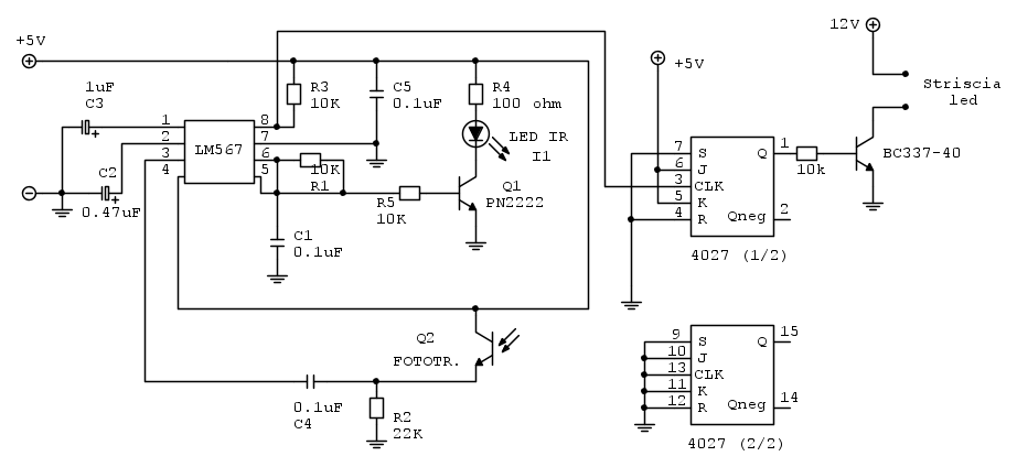
Se puoi comprare in internet secondo me non è male l' IRL3705. E' un mosfet logic level con Rdson di circa 0,01ohm a 5V. Praticamente anche collegando la striscia led intera non devi aggiungere dissipatori perché a 6A il mosfet si trova a smaltire poco meno di 1/2W. Come sito in cui comprare il materiale io ti consiglio RS (quello del link del mosfet), magari sono un po' più cari ma il servizio per quel che mi riguarda è impeccabile.

eritomo ha scritto:... mentre sostituendo il transistor ed il led ir con componenti a luce visibile vorrei che funzionasse come nel punto 2.


Quando il fascio infrarosso viene interrotto il pin 8 per effetto della resistenza di pull-up (R3 da 10kohm) va alto. Il cambio di livello (da basso a alto) fa commutare l' uscita del flip-flop che manda in conduzione il transistor accendendo i led.

Ricorda che nel 4027 devi collegare anche i pin di alimentazione (che nello schema non ho indicato), il pin8 va a 0V mentre il pin16 va a 5V. Inoltre solitamente tra questi due piedini viene montato anche un condensatore da 100nF avendo l' accortezza di mantenere le connessioni il più corte possibile.
Avatar utente
Foto Utentedavidde
13,3k 4 9 12
G.Master EY
G.Master EY
 
Messaggi: 4026
Iscritto il: 2 ago 2007, 11:40
Località: Bologna

0
voti

[27] Re: Fibre plastiche ed interruttore a sfioramento

Messaggioda Foto Utenteeritomo » 22 lug 2011, 0:20

quindi nel 4027 i piedini 8 e 16 devono essere collegati insieme per mezzo del condensatore? ho capito bene?

invece ti faccio subito un'altra domanda scema.. l'IRL3705 come si collega? e tipo un transistor che ha base collettore emettitore?

se dici che con questi due componenti ogni volta che il fascio di luce viene interrotto la striscia si accende e resta accesa fino alla prossima interruzione faccio subito l'ordine da rs!!

nel mentre confermami se ho capito bene per il 4027 e se hai voglia e pazienza spiegami, per favore ovviamente, se l'IRL3705 ha un "verso"!! scusa la mia profonda ignoranza!! :oops:
Avatar utente
Foto Utenteeritomo
15 3
 
Messaggi: 44
Iscritto il: 5 feb 2011, 12:45

2
voti

[28] Re: Fibre plastiche ed interruttore a sfioramento

Messaggioda Foto Utentedavidde » 22 lug 2011, 8:47

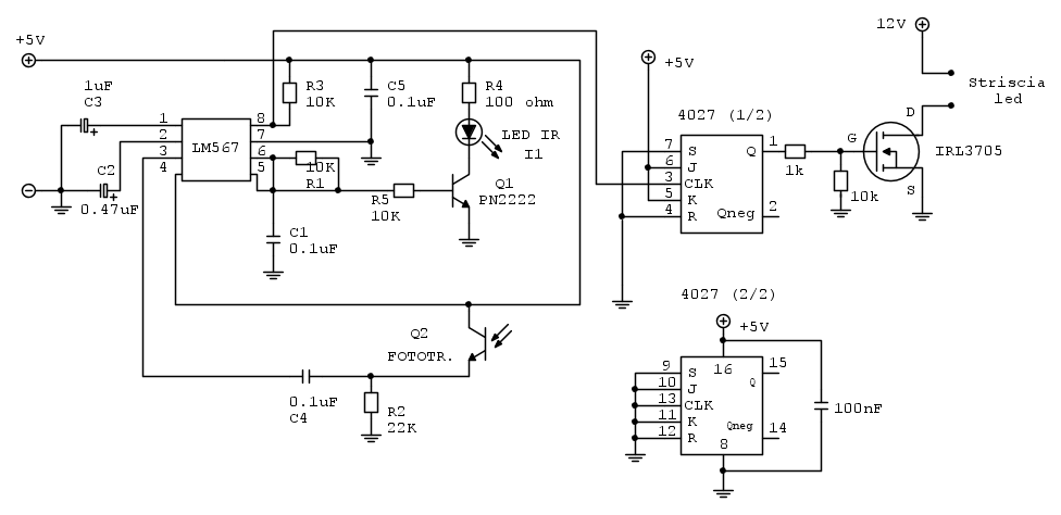
Per evitarti errori di montaggio ti ho ridisegnato lo schema sostituendo al BC337-40 il mosfet e aggiungendo i collegamenti relativi al 4027:



Il mosfet ha un verso, ti ho indicato i terminali con le lettere G,D e S (gate, drain e source) guardando il datasheet troverai la corrispondenza.
Si, il circuito funziona come ti ho detto, come integrato se compri su RS ti consiglio l' HEF4027.
Se hai altri dubbi chiedi pure senza farti problemi ;-)...
Avatar utente
Foto Utentedavidde
13,3k 4 9 12
G.Master EY
G.Master EY
 
Messaggi: 4026
Iscritto il: 2 ago 2007, 11:40
Località: Bologna

0
voti

[29] Re: Fibre plastiche ed interruttore a sfioramento

Messaggioda Foto Utentemarco438 » 22 lug 2011, 9:18

images.jpg
images.jpg (5.6 KiB) Osservato 8995 volte
Scusate l'intromissione, ma per fugare ogni dubbio sul collegamento del mosfet (viste le incertezze di Foto Utenteeritomo, penso sia utile questa immagine esplicativa.
O_/
marco
Avatar utente
Foto Utentemarco438
37,1k 7 11 13
-EY Legend-
-EY Legend-
 
Messaggi: 16323
Iscritto il: 24 mar 2010, 15:09
Località: Versilia

0
voti

[30] Re: Fibre plastiche ed interruttore a sfioramento

Messaggioda Foto Utenteeritomo » 22 lug 2011, 19:23

Ciao Ragazzi, siete stati gentilissimi grazie mille davidde che mi hai rifatto lo schema per evitarmi errori di montaggio e grazie mille anche a marco438 per avermi postato la foto con la legenda, siete stati davvero molto disponibili e cortesi !!!!

Ora ordino le cose su RS come mi hai consigliato davidde poi monto tutto e vi faccio sapere !!!!!!

Per ora grazie mille di tutto !!!!!!!!
:ok: :ok: :ok: :ok: :ok: :ok: :ok: :ok: :ok: :ok:
Avatar utente
Foto Utenteeritomo
15 3
 
Messaggi: 44
Iscritto il: 5 feb 2011, 12:45

PrecedenteProssimo

Torna a Elettronica generale

Chi c’è in linea

Visitano il forum: Google [Bot] e 104 ospiti