Orologio a led
Moderatori:
carloc,
g.schgor,
BrunoValente,
IsidoroKZ
0
voti
[211] Re: Orologio a led
I catodi dei due diodi 1N4007 sono volutamente non collegati alla barra positiva dell'alimentazione per essere più fedele allo schema da te postato. Per il resto la prova l'ho fatta anche collegandoli alla barra positiva dell'alimentazione ma il risultato è stato sempre non corretto.
0
voti
[212] Re: Orologio a led
Isidoro dopo aver cambiato il 4060 e il 40106 che erano rotti ora tutto funziona a meraviglia. Dal CK2 ottengo una frequenza di 2Hz con lampeggio del probe alla stessa frequenza. Dal piedino CK128 ottengo la metà illuminazione del probe. Il segnale SP* con l'alimentatore inserito è alto mentre staccando l'alimentatore e solo con la batteria va basso e se premo il pulsante si accende e appena lo rilascio si spegne. Tutti gli altri punti che erano stati da te elencati nel post precedente hanno avuto un riscontro positivo
Siccome sono anche imbranato oggi nonostante sono andato a comprare il 40106 e il 4060 ho dimenticato di comprare la fotoresistenza
La comprerò domani 
Siccome sono anche imbranato oggi nonostante sono andato a comprare il 40106 e il 4060 ho dimenticato di comprare la fotoresistenza
1
voti
[213] Re: Orologio a led
Isidoro FUNZIONA
...Probabilmente ieri sera avevo fatto qualche errore dovuto al sonno perché oggi ho smontato la parte relativa al 4511 al 4518 e al display ho rifatto i collegamenti e ora tutto va alla perfezione.
I numeri vanno dal 0 all'8 e se premo il pulsante min ADJ porto avanti i numeri del display sequenzialmente.Ogni volta che i 4 led si accendono tutti e poi si spengono cambia la cifra sul display..
Quando stacco l'alimentatore solo il punto decimale del display continua a funzionare(lampeggia) e se attacco l'alimentatore dopo un numero preciso di secondi da quando ho staccato l'alimentatore il display continua a tenere il conto
ad esempio se al secondo 1 stacco l'alimentatore e dopo tre secondi lo attacco di nuovo il display segna 4sec.
Adesso ho la fotoresistenza e il trimmer ancora da collegare. Adesso li collego
I numeri vanno dal 0 all'8 e se premo il pulsante min ADJ porto avanti i numeri del display sequenzialmente.Ogni volta che i 4 led si accendono tutti e poi si spengono cambia la cifra sul display..
Quando stacco l'alimentatore solo il punto decimale del display continua a funzionare(lampeggia) e se attacco l'alimentatore dopo un numero preciso di secondi da quando ho staccato l'alimentatore il display continua a tenere il conto
Adesso ho la fotoresistenza e il trimmer ancora da collegare. Adesso li collego
0
voti
[214] Re: Orologio a led
Evviva! A forza di fare riesci a leggere gli schemi e a montare che cosa ho disegnato 
Hai modificato la generazione del segnale DIM nel primo schema, mettendo i due diodi e la resistenza?
Senza mettere ancora la fotoresistenza, collegando il pin 6 del 4093 al positivo la riduzione di luminosita` e` sufficiente? Si attenua anche il display numerico oltre ai led?
Misura la resistenza della fotoresistenza quando la luce ambiente e` quella a cui vuoi che la luminosita` sia attenuata.
Verifica che il pulsante Min ADJ sia comodo da usare, avanzamento non troppo veloce, non troppo lento, che non ci siano avanzamenti spuri (ad esempio 2 unita` quando schiacci).
Appena la cifra cambia, per un secondo non dovrebbe essere possibile fare avanti veloce (min adj). Verifica se questa limitazione da` fastidio.
Prova a resettare il circuito: i led si dovrebbero spegnere, e guarda se questo fa andare avanti il conteggio dei minuti. Prova a resettare sia con l'ultimo led ancora spento, sia con l'ultimo led acceso.
Hai modificato la generazione del segnale DIM nel primo schema, mettendo i due diodi e la resistenza?
Senza mettere ancora la fotoresistenza, collegando il pin 6 del 4093 al positivo la riduzione di luminosita` e` sufficiente? Si attenua anche il display numerico oltre ai led?
Misura la resistenza della fotoresistenza quando la luce ambiente e` quella a cui vuoi che la luminosita` sia attenuata.
Verifica che il pulsante Min ADJ sia comodo da usare, avanzamento non troppo veloce, non troppo lento, che non ci siano avanzamenti spuri (ad esempio 2 unita` quando schiacci).
Appena la cifra cambia, per un secondo non dovrebbe essere possibile fare avanti veloce (min adj). Verifica se questa limitazione da` fastidio.
Prova a resettare il circuito: i led si dovrebbero spegnere, e guarda se questo fa andare avanti il conteggio dei minuti. Prova a resettare sia con l'ultimo led ancora spento, sia con l'ultimo led acceso.
Per usare proficuamente un simulatore, bisogna sapere molta più elettronica di lui
Plug it in - it works better!
Il 555 sta all'elettronica come Arduino all'informatica! (entrambi loro malgrado)
Se volete risposte rispondete a tutte le mie domande
Plug it in - it works better!
Il 555 sta all'elettronica come Arduino all'informatica! (entrambi loro malgrado)
Se volete risposte rispondete a tutte le mie domande
0
voti
[215] Re: Orologio a led
No ancora non modifico il segnale DIM mettendo due diodi e la resistenza provvedo subito
Per misurare il valore della resistenza della fotoresistenza come faccio? mettendo il multimetro in prova diodi quando mi interessa quel tipo di luce ambiente?
Collego anche il pin 6 del 4093 al positivo e verifico se la luminosità si attenua o meno.
Il pulsante Min ADJ avanza correttamente di una una cifra alla successiva senza che ci siano avanzamenti spuri.Se lo premo senza lasciarlo l'avanzamento delle cifre è automatico. Il blocco dell'avanzamento con pulsante min adj si verifica solo quando tutti e quattro i led sono accesi e la cifra cambia e devo aspettare che i led comincino a riaccendersi per far sì che il pulsante funzioni correttamente. L'avanzamento non è ne troppo veloce ne troppo lento però il blocco del pulsante potrebbe essere fastidioso.
Verifico anche il pulsante di rest con precisione perché fin'adesso avevo solo constatato il reset dei led e non avevo prestato attenzione al particolare. Appena ho novità ti faccio sapere.
Per misurare il valore della resistenza della fotoresistenza come faccio? mettendo il multimetro in prova diodi quando mi interessa quel tipo di luce ambiente?
Collego anche il pin 6 del 4093 al positivo e verifico se la luminosità si attenua o meno.
Il pulsante Min ADJ avanza correttamente di una una cifra alla successiva senza che ci siano avanzamenti spuri.Se lo premo senza lasciarlo l'avanzamento delle cifre è automatico. Il blocco dell'avanzamento con pulsante min adj si verifica solo quando tutti e quattro i led sono accesi e la cifra cambia e devo aspettare che i led comincino a riaccendersi per far sì che il pulsante funzioni correttamente. L'avanzamento non è ne troppo veloce ne troppo lento però il blocco del pulsante potrebbe essere fastidioso.
Verifico anche il pulsante di rest con precisione perché fin'adesso avevo solo constatato il reset dei led e non avevo prestato attenzione al particolare. Appena ho novità ti faccio sapere.
0
voti
[216] Re: Orologio a led
collegando il pin 6 del 4093 al positivo la luminosità dei led e del display si attenua di pochissimo.
Premendo il pulsante di reset quando è acceso il primo led il display va avanti di una cifra e tutti i led si spengono.
Se invece premo il reset quando sono accesi tutti e 4 i led il display non va avanti di una cifra ma rimane sulla cifra presente nel momento in cui premo il reset. Si è presentato anche il caso in cui il display fosse andato per qualche decimo di secondo sulla cifra successiva ma appena ho premuto il reset il display è andato alla cifra precedente.Ad esempio se il display segna 6 e il quarto led si accende il display segnerà 7 però non appena premo il reset il display si porta a 6. Un paio di volte mi è successo anche che il display andasse due cifre dopo ad esempio il display segnava 1 e appena si accendeva il quarto led premevo il reset e il display segnava 3(è successo un paio di volte adesso lo lascio funzionare e poi riprovo di nuovo così vedo cosa succede di preciso)
Se invece è acceso solo il quarto led(e non gli altri tre) e premo il pulsante di reset il display si porta avanti di una cifra.
è giusto il comportamento del reset?Cosa non dovrebbe accadere?
Ho fatto queste prove senza collegare i due diodi e la resistenza al segnale DIM.Appena li collego rifaccio le prove così vedo cosa sucecde
Premendo il pulsante di reset quando è acceso il primo led il display va avanti di una cifra e tutti i led si spengono.
Se invece premo il reset quando sono accesi tutti e 4 i led il display non va avanti di una cifra ma rimane sulla cifra presente nel momento in cui premo il reset. Si è presentato anche il caso in cui il display fosse andato per qualche decimo di secondo sulla cifra successiva ma appena ho premuto il reset il display è andato alla cifra precedente.Ad esempio se il display segna 6 e il quarto led si accende il display segnerà 7 però non appena premo il reset il display si porta a 6. Un paio di volte mi è successo anche che il display andasse due cifre dopo ad esempio il display segnava 1 e appena si accendeva il quarto led premevo il reset e il display segnava 3(è successo un paio di volte adesso lo lascio funzionare e poi riprovo di nuovo così vedo cosa succede di preciso)
Se invece è acceso solo il quarto led(e non gli altri tre) e premo il pulsante di reset il display si porta avanti di una cifra.
è giusto il comportamento del reset?Cosa non dovrebbe accadere?
Ho fatto queste prove senza collegare i due diodi e la resistenza al segnale DIM.Appena li collego rifaccio le prove così vedo cosa sucecde
0
voti
[218] Re: Orologio a led
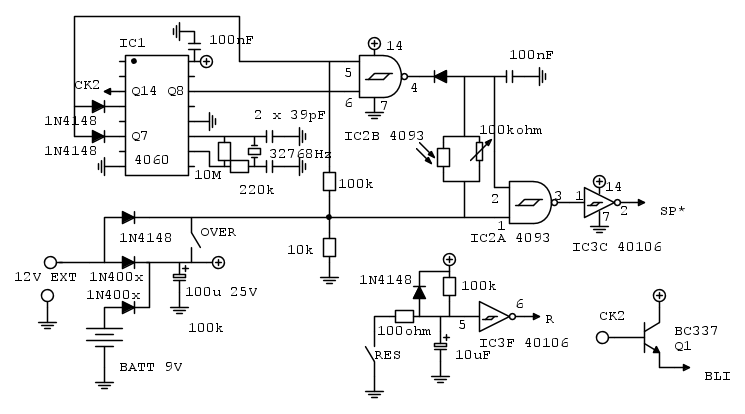
Qualche piccola variazione sulla sezione di timing e dimming.
Ho aggiunto due diodi 1N4148 per alzare un pochino la luminosita` massima, e questo ha richiesto di aggiungere una resistenza che ho collegato in modo da non consumare quando va a batteria.
Se la legge di regolazione della luminosita` con la luce esterna non va bene, c'e` poco da fare, bisogna tornare allo schema di prima con due livelli di luminosita`.
Ricordami di nuovo per favore quanto e` la resistenza della fotoresistenza alla luce del giorno, e al buio. Lo avevi gia` scritto ma in questo thread kilometrico me lo sono perso.
Ho anche esplicitato, dato che non lo avevo fatto prima, i piedini di alimentazione del 4093 e del 40106.
Ho aggiunto due diodi 1N4148 per alzare un pochino la luminosita` massima, e questo ha richiesto di aggiungere una resistenza che ho collegato in modo da non consumare quando va a batteria.
Se la legge di regolazione della luminosita` con la luce esterna non va bene, c'e` poco da fare, bisogna tornare allo schema di prima con due livelli di luminosita`.
Ricordami di nuovo per favore quanto e` la resistenza della fotoresistenza alla luce del giorno, e al buio. Lo avevi gia` scritto ma in questo thread kilometrico me lo sono perso.
Ho anche esplicitato, dato che non lo avevo fatto prima, i piedini di alimentazione del 4093 e del 40106.
Per usare proficuamente un simulatore, bisogna sapere molta più elettronica di lui
Plug it in - it works better!
Il 555 sta all'elettronica come Arduino all'informatica! (entrambi loro malgrado)
Se volete risposte rispondete a tutte le mie domande
Plug it in - it works better!
Il 555 sta all'elettronica come Arduino all'informatica! (entrambi loro malgrado)
Se volete risposte rispondete a tutte le mie domande
0
voti
[219] Re: Orologio a led
Allora utilizzando la funzione ohmmetro del mio tester in posizione 20K ottengo le seguenti misure:
alla piena luce del sole 0.05
alla luce ambiente presente in una stanza è presente una variazione da 0.20 a 0.50
Per il buio invece ho eseguito le misure on il tester in posizione 200K e ho ottenuto le seguenti misure:
al buio non completo c'è una variazione da 0.35 a 0.70 e oltre a seconda del crescere dell'oscurità
al buio completo ho dovuto utilizzare il tester in posizione 2000K e i valori sono schizzati anche oltre gli 800.
Ho comunque comprato anche delle altre fotoresistenze on line con diverse capacità.
La prima:
Descrizione Resistenza fotoelet.
Perdita di potenza max. 90 mW
Resistenza @ 10 lx 70...200 kΩ
Resistenza @ 100 lx 20 kΩ
Resistenza al buio dopo 1 secondo 1.0 MΩ
Resistenza al buio dopo 5 secondi 3.0 MΩ
Peak lunghezza d'onda 530 nm
Tensione diretta max. 150 V
La seconda:
Descrizione Resistenza fotoelet.
Perdita di potenza max. 30 mW
Resistenza @ 10 lx 3...20 kΩ
Resistenza al buio dopo 5 secondi 0.5 MΩ
Tensione diretta max. 150 VDC
Temperatura di servizio -20...+60 °C
La terza:
Descrizione Resistenza fotoelet.
Perdita di potenza max. 90 mW
Resistenza @ 10 lx 36...88 kΩ
Resistenza @ 100 lx 12 kΩ
Resistenza al buio dopo 1 secondo 0.4 MΩ
Resistenza al buio dopo 5 secondi 1.2 MΩ
Peak lunghezza d'onda 530 nm
Tensione diretta max. 150 V.
Entro martedì arrivano tutte e tre spero vadano bene
.
Il circuito l'ho provato inserendo i diodi ma la luminosità non è migliorata di molto alla luce del giorno. Il metodo che finora è andato meglio secondo me è quello di utilizzare dei diodi sul 4060 in maniera tale che le alte frequenze imbrogliassero l'occhio umano e simulassero un abbassamento della luminosità e se non ricordo male il miglior risultato lo ottenemmo inserendo ben 4 diodi.
Possiamo riprovare usando i diodi e vedere alla fine il risultato ottenuto.
Adesso manca dunque solo lo schema dei collegamenti tra 4518 e 4511 e ultimare il dimming poi il progetto è finito
alla piena luce del sole 0.05
alla luce ambiente presente in una stanza è presente una variazione da 0.20 a 0.50
Per il buio invece ho eseguito le misure on il tester in posizione 200K e ho ottenuto le seguenti misure:
al buio non completo c'è una variazione da 0.35 a 0.70 e oltre a seconda del crescere dell'oscurità
al buio completo ho dovuto utilizzare il tester in posizione 2000K e i valori sono schizzati anche oltre gli 800.
Ho comunque comprato anche delle altre fotoresistenze on line con diverse capacità.
La prima:
Descrizione Resistenza fotoelet.
Perdita di potenza max. 90 mW
Resistenza @ 10 lx 70...200 kΩ
Resistenza @ 100 lx 20 kΩ
Resistenza al buio dopo 1 secondo 1.0 MΩ
Resistenza al buio dopo 5 secondi 3.0 MΩ
Peak lunghezza d'onda 530 nm
Tensione diretta max. 150 V
La seconda:
Descrizione Resistenza fotoelet.
Perdita di potenza max. 30 mW
Resistenza @ 10 lx 3...20 kΩ
Resistenza al buio dopo 5 secondi 0.5 MΩ
Tensione diretta max. 150 VDC
Temperatura di servizio -20...+60 °C
La terza:
Descrizione Resistenza fotoelet.
Perdita di potenza max. 90 mW
Resistenza @ 10 lx 36...88 kΩ
Resistenza @ 100 lx 12 kΩ
Resistenza al buio dopo 1 secondo 0.4 MΩ
Resistenza al buio dopo 5 secondi 1.2 MΩ
Peak lunghezza d'onda 530 nm
Tensione diretta max. 150 V.
Entro martedì arrivano tutte e tre spero vadano bene
Il circuito l'ho provato inserendo i diodi ma la luminosità non è migliorata di molto alla luce del giorno. Il metodo che finora è andato meglio secondo me è quello di utilizzare dei diodi sul 4060 in maniera tale che le alte frequenze imbrogliassero l'occhio umano e simulassero un abbassamento della luminosità e se non ricordo male il miglior risultato lo ottenemmo inserendo ben 4 diodi.
Possiamo riprovare usando i diodi e vedere alla fine il risultato ottenuto.
Adesso manca dunque solo lo schema dei collegamenti tra 4518 e 4511 e ultimare il dimming poi il progetto è finito
0
voti
[220] Re: Orologio a led
Anche in questi casi il display e` multiplexato a 128Hz, e viene acceso piu` a lungo o di meno a seconda del valore della fotoresistenza. Se non regola abbastanza torniamo alla regolazione a due livelli.
Mandami per favore, o postali qui dietro, gli schemi che ti avevo mandato via skype, non mi ricordo come avevo usato le exor.
Mandami per favore, o postali qui dietro, gli schemi che ti avevo mandato via skype, non mi ricordo come avevo usato le exor.
Per usare proficuamente un simulatore, bisogna sapere molta più elettronica di lui
Plug it in - it works better!
Il 555 sta all'elettronica come Arduino all'informatica! (entrambi loro malgrado)
Se volete risposte rispondete a tutte le mie domande
Plug it in - it works better!
Il 555 sta all'elettronica come Arduino all'informatica! (entrambi loro malgrado)
Se volete risposte rispondete a tutte le mie domande
Chi c’è in linea
Visitano il forum: Nessuno e 171 ospiti

Elettrotecnica e non solo (admin)
Un gatto tra gli elettroni (IsidoroKZ)
Esperienza e simulazioni (g.schgor)
Moleskine di un idraulico (RenzoDF)
Il Blog di ElectroYou (webmaster)
Idee microcontrollate (TardoFreak)
PICcoli grandi PICMicro (Paolino)
Il blog elettrico di carloc (carloc)
DirtEYblooog (dirtydeeds)
Di tutto... un po' (jordan20)
AK47 (lillo)
Esperienze elettroniche (marco438)
Telecomunicazioni musicali (clavicordo)
Automazione ed Elettronica (gustavo)
Direttive per la sicurezza (ErnestoCappelletti)
EYnfo dall'Alaska (mir)
Apriamo il quadro! (attilio)
H7-25 (asdf)
Passione Elettrica (massimob)
Elettroni a spasso (guidob)
Bloguerra (guerra)




