Cos'è ElectroYou | Login Iscriviti

ElectroYou - la comunità dei professionisti del mondo elettrico

parabola motorizzata

Telefonia, radio, TV, internet, reti locali...comandi a distanza

Moderatore: Foto Utentejordan20

0
voti

[1] parabola motorizzata

Messaggioda Foto Utentecoppa75 » 3 ago 2011, 9:37

Buongiorno a tutti !!!!

vorrei chiedere se possibile il funzionamento di una parabola motorizzata, e cioè come va alla ricerca del segnale DiSEqC tramite posizionatore o decoder. Va messo su una posizione ben definita e poi lui ricerca in automatico ? fa tutto da solo andando alla ricerca del segnale ? la posizione della parabola deve essere fissa e una volta individuato il segnale si puo anche spostare ? funziona tipo un rds della radio cerca cerca fino a che non trova il segnale ?

le domande sono tante lo so ma vorrei capire bene il funzionamento di questo sistema ma più che altro il funzionamento della ricerca del segnale per il posizionamento.

grazie a tutti in anticipo
Avatar utente
Foto Utentecoppa75
0 2
 
Messaggi: 11
Iscritto il: 7 lug 2011, 12:01

0
voti

[2] Re: parabola motorizzata

Messaggioda Foto UtenteTardoFreak » 3 ago 2011, 10:48

Se metti un link possiamo vedere di cosa si tratta e cercare di capire.
"La follia sta nel fare sempre la stessa cosa aspettandosi risultati diversi".
"Parla soltanto quando sei sicuro che quello che dirai è più bello del silenzio".
Rispondere è cortesia, ma lasciare l'ultima parola ai cretini è arte.
Avatar utente
Foto UtenteTardoFreak
73,9k 8 12 13
-EY Legend-
-EY Legend-
 
Messaggi: 15754
Iscritto il: 16 dic 2009, 11:10
Località: Torino - 3° pianeta del Sistema Solare

0
voti

[3] Re: parabola motorizzata

Messaggioda Foto Utentecoppa75 » 3 ago 2011, 11:57

grazie per la risposta purtropponon ho link sto andando d'invenzione. sto tendando da tempo di creare una parabola portatile a ricerca automatica, stavo vedendo che le parabole domestiche utilizzano il sistema diseq per la ricerca del satellite, quindi vanno alla ricerca di un determinato segnale.

quello che volevo capire è se i motori delle parabole di casa vanno posizionati con precisione prima e quindisalvate le posizioni o vanno alla ricerca tipo random fino a che non catturano il segnale e si fermano.

il mio problema è che quello che devo realizzare non sarà mai nello stesso punto ma la parabola sarà incontinuo movimento.

un'altra domanda qualcuno di voi ha mai sentito parlare di un sistema gps auto skew da applicare al decoder ??

grazie
Avatar utente
Foto Utentecoppa75
0 2
 
Messaggi: 11
Iscritto il: 7 lug 2011, 12:01

1
voti

[4] Re: parabola motorizzata

Messaggioda Foto Utentecarloc » 3 ago 2011, 21:20

coppa75 ha scritto:[...]
quello che volevo capire è se i motori delle parabole di casa vanno posizionati con precisione prima e quindisalvate le posizioni o vanno alla ricerca tipo random fino a che non catturano il segnale [...]


la prima che hai detto :( e fra parentesi non credo che quel tipo di movimento non possa ruotare per più di una decina di gradi...20..30 ... ma non 360

lo skew è il terzo asse della parabola che ti accennavo nell'altro thread... in Europa i satelliti trasmettono con due polarizzazioni lineari (orizzontale e verticale)... per un rendimento ottimo i due "antennini" nell'LNB devono essere allineati con il piano della polarizzazione del satellite... ma spostandosi dal meridiano del satellite i piani di polarizzazione dell'onda incidente ruotano (in effetti siamo noi che cambiamo il il nostro piano di riferimento -orizzonte-) e si dovrebbe ruotare l'LNB sul suo asse per compensare

sapendo la nostra posizione questo può essere automatizzato con piccolo stepper... ma questo è veramente l'ultimo dei problemi... sono spostamenti piccoli a meno che tu non ti muova
A. Manzoni ha scritto:..dalle Alpi alle Piramidi... dal Manzanarre al Reno...
Se ti serve il valore di beta: hai sbagliato il progetto!
Avatar utente
Foto Utentecarloc
33,8k 6 11 13
G.Master EY
G.Master EY
 
Messaggi: 2153
Iscritto il: 7 set 2010, 19:23

0
voti

[5] Re: parabola motorizzata

Messaggioda Foto Utentecoppa75 » 4 ago 2011, 8:50

grazie ancora Carlo

io sto tentando tutte le strade per capire come arrivare al mio obbiettivo, ma tu giustamente me le smonti, non è una critica ma un ringraziamento, così potro forse mettere le mente a riposo.

Visto che mi sembri molto ferrato della materia avresti per caso un suggerimento per poter quantomeno stabile un percorso da seguire per iniziare ?

secondo te come funzionano queste: http://www.youtube.com/watch?v=ChwDD39uDrA

grazie in anticipo per la risposta

Marco
Avatar utente
Foto Utentecoppa75
0 2
 
Messaggi: 11
Iscritto il: 7 lug 2011, 12:01

1
voti

[6] Re: parabola motorizzata

Messaggioda Foto Utentecarloc » 4 ago 2011, 12:04

Secondo me (nel senso che tutte quelle che ho visto) funzionano più o meno come ti avevo scritto qui

casomai dai uno sguardo qui (bello quell'array a basso profilo) vedi la scheda di controllo.... pensi qualcosa del genere sia realizzabile in casa :(
o magari pensi che i produttori sono masochisti, basterebbe un PIC e due transistor e invece loro ci piazzano tutta stà roba :mrgreen:

BTW e si nota anche il conical tracking :D

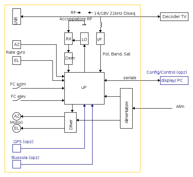
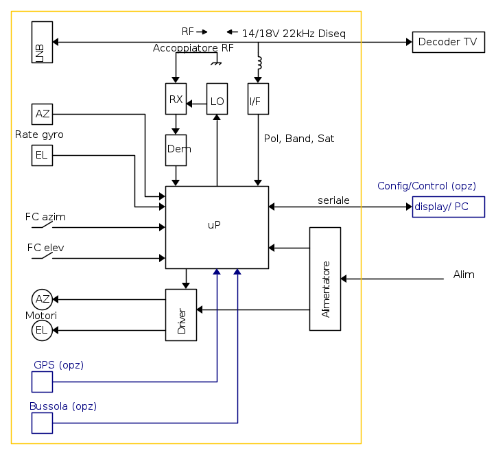
così un idea dello schema a blocchi...

più o meno anche questo... nel senso che magari ci mancano i motori (opzionali) per il conical tracking e per lo skew... o magari si potrebbe anche fare economia e sostituire i finecorsa elettrici con battute meccaniche...
Se ti serve il valore di beta: hai sbagliato il progetto!
Avatar utente
Foto Utentecarloc
33,8k 6 11 13
G.Master EY
G.Master EY
 
Messaggi: 2153
Iscritto il: 7 set 2010, 19:23


Torna a Telecomunicazioni

Chi c’è in linea

Visitano il forum: Nessuno e 35 ospiti