Scusate, ma non si possono fare i progetti circuitali a questo modo!
Occorre conoscere esattamente i parametri dei componenti e fare
dei calcoli (o, ancor meglio, delle simulazioni, come già consigliato).
qual è la resistenza della bobina dei relè? qual è la tensione minima
di attrazione? qual è la corrente massima erogabile dai NOR (e
la tensione corrispondente in uscita)?
Senza questi dati non è possibile dimensionare resistenza di base,
né stabilire se il NOR può alimentare le basi di 2 transistor (per
il relè n.4)
Circuito per disaccoppiare tensioni e prolungare input
Moderatori:
carloc,
g.schgor,
BrunoValente,
IsidoroKZ
0
voti
[62] Re: Circuito per disaccoppiare tensioni e prolungare input
I relè sono dei DS2Y-S-DC12V.
Datasheet: http://www.panasonic-electric-works.de/ ... n_ds2y.pdf
Non aggiungo altro perché sinceramente non so leggere i datasheet.
Per quando riguarda la simulazione, io ieri ho fatto una simulazione con un programmino online, quindi non so l'affidabilità della cosa. Ecco il link per l'applet java: http://www.falstad.com/ .Ci sono molti esempi pronti e per quel che vale è carino.
In ogni caso se (riferito a g.schgor) pensi di fare in altro modo (riguardo all'attivazione del relè4) di pure.
Vi ringrazio per le risposte.
Ps: per quanto riguarda il condensatore da 10nf in entrata del trigger del 555 pensi che sia meglio usarne uno da 100nf ? (o comunque più "grande")
Datasheet: http://www.panasonic-electric-works.de/ ... n_ds2y.pdf
Non aggiungo altro perché sinceramente non so leggere i datasheet.
Per quando riguarda la simulazione, io ieri ho fatto una simulazione con un programmino online, quindi non so l'affidabilità della cosa. Ecco il link per l'applet java: http://www.falstad.com/ .Ci sono molti esempi pronti e per quel che vale è carino.
In ogni caso se (riferito a g.schgor) pensi di fare in altro modo (riguardo all'attivazione del relè4) di pure.
Vi ringrazio per le risposte.

Ps: per quanto riguarda il condensatore da 10nf in entrata del trigger del 555 pensi che sia meglio usarne uno da 100nf ? (o comunque più "grande")
-
giorgio25760
2.310 1 3 5 - G.Master EY

- Messaggi: 1700
- Iscritto il: 6 dic 2009, 16:02
- Località: Brescia
0
voti
[63] Re: Circuito per disaccoppiare tensioni e prolungare input
g.schgor ha scritto:Scusate, ma non si possono fare i progetti circuitali a questo modo!
Ok il DS l'ho guardato, aspetto che lo guardi anche tu, così aspetto di sapere cosa non va in quanto ho detto.
Ciao
Giorgio
0
voti
[64] Re: Circuito per disaccoppiare tensioni e prolungare input
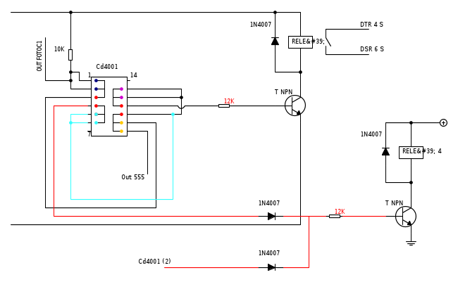
Se faccio cosi ? In pratica sfrutta il 4nor per avere un "out" separato. In questo modo i due transistor vengono "alimentati singolarmente".
-
g.schgor
57,8k 9 12 13 - G.Master EY

- Messaggi: 16971
- Iscritto il: 25 ott 2005, 9:58
- Località: MILANO
- Contatta:
0
voti
[65] Re: Circuito per disaccoppiare tensioni e prolungare input
Si, ora ho visto le caratteristiche del relè e, data la bassa corrente,
il transistor dovrebbe saturare pure con una corrente di base inferiore al mA
(anche se è ottimistica l'ipotesi che l'uscita del NOR rimanga a 12V !)
Mi sembra buona l'idea di utilizzare i NOR disponibili nel modo indicato
(anche se il diodo diminuisce ulteriormente la corrente di base)
Vediamo se funziona.
il transistor dovrebbe saturare pure con una corrente di base inferiore al mA
(anche se è ottimistica l'ipotesi che l'uscita del NOR rimanga a 12V !)
Mi sembra buona l'idea di utilizzare i NOR disponibili nel modo indicato
(anche se il diodo diminuisce ulteriormente la corrente di base)
Vediamo se funziona.
0
voti
[66] Re: Circuito per disaccoppiare tensioni e prolungare input
E se variassi la resistenza alla base del transistor ? (metto 10k)
Se uso dei transistor BC337 cambia qualcosa ? (perché i 2 n2222 non li ho trovati)
Per il contensatore da 10nf in serie al trigger dici che lo posso aumentare? (100nf). perché dalla simulazione (con il softwarino online) sembrerebbe troppo piccola quella da 10nf.
Quindi per l'attivazione del quarto relè uso il 4 out del cd4001 ok ?
Vi ringrazio entrambi per le risposte. Ciao
Se uso dei transistor BC337 cambia qualcosa ? (perché i 2 n2222 non li ho trovati)
Per il contensatore da 10nf in serie al trigger dici che lo posso aumentare? (100nf). perché dalla simulazione (con il softwarino online) sembrerebbe troppo piccola quella da 10nf.
Quindi per l'attivazione del quarto relè uso il 4 out del cd4001 ok ?
Vi ringrazio entrambi per le risposte. Ciao

-
g.schgor
57,8k 9 12 13 - G.Master EY

- Messaggi: 16971
- Iscritto il: 25 ott 2005, 9:58
- Località: MILANO
- Contatta:
0
voti
[67] Re: Circuito per disaccoppiare tensioni e prolungare input
pupazzooo ha scritto:(metto 10k)
Si, meglio
pupazzooo ha scritto:uso dei transistor BC337
E' per corrente ancora maggiore del 2N2222, sarebbe meglio
un transistor da 200mA
pupazzooo ha scritto: contensatore da 10nf
Dovrebbe andar bene (è citato in vari schemi tipici)
0
voti
[68] Re: Circuito per disaccoppiare tensioni e prolungare input
Quindi per i transistor che devo fare ? I bc337 li ho comprati poco fa. In ogni caso si può sempre cambiare con altro se lo credi opportuno. Ti ringrazio per le risposte. Ciao 

-
g.schgor
57,8k 9 12 13 - G.Master EY

- Messaggi: 16971
- Iscritto il: 25 ott 2005, 9:58
- Località: MILANO
- Contatta:
0
voti
[69] Re: Circuito per disaccoppiare tensioni e prolungare input
Ti conviene provarli (misurando la tensione di saturazione,
che nelle condizioni dello schema non dovrebbe superare il mezzo volt)
che nelle condizioni dello schema non dovrebbe superare il mezzo volt)
0
voti
[70] Re: Circuito per disaccoppiare tensioni e prolungare input
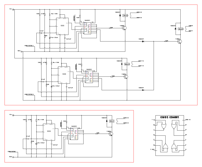
Il problema è che sono troppo "piccoli" ? Comunque appena realizzo il tutto (fra qualche giorno) controllo.
Ecco lo schema diciamo definitivo: (i rettangoli rossi delimitano i due circuiti separati)
Ti ringrazio per le risposte. Ciao
Ecco lo schema diciamo definitivo: (i rettangoli rossi delimitano i due circuiti separati)
Ti ringrazio per le risposte. Ciao

Elettrotecnica e non solo (admin)
Un gatto tra gli elettroni (IsidoroKZ)
Esperienza e simulazioni (g.schgor)
Moleskine di un idraulico (RenzoDF)
Il Blog di ElectroYou (webmaster)
Idee microcontrollate (TardoFreak)
PICcoli grandi PICMicro (Paolino)
Il blog elettrico di carloc (carloc)
DirtEYblooog (dirtydeeds)
Di tutto... un po' (jordan20)
AK47 (lillo)
Esperienze elettroniche (marco438)
Telecomunicazioni musicali (clavicordo)
Automazione ed Elettronica (gustavo)
Direttive per la sicurezza (ErnestoCappelletti)
EYnfo dall'Alaska (mir)
Apriamo il quadro! (attilio)
H7-25 (asdf)
Passione Elettrica (massimob)
Elettroni a spasso (guidob)
Bloguerra (guerra)




