Cos'è ElectroYou | Login Iscriviti

ElectroYou - la comunità dei professionisti del mondo elettrico

Orologio a led

Elettronica lineare e digitale: didattica ed applicazioni

Moderatori: Foto Utentecarloc, Foto Utenteg.schgor, Foto UtenteBrunoValente, Foto UtenteIsidoroKZ

0
voti

[221] Re: Orologio a led

Messaggioda Foto Utentegiorjevic » 9 ago 2011, 12:40



Questo è l'unico schema che mi avevi mandato su skype. Ho ricontrollato l'intera conversazione e c'era esclusivamente questo. Se non è questo ricontrollo sul thread :D aspetto che arrivi la fotoresistenza così facciamo diverse prove e vediamo come va.

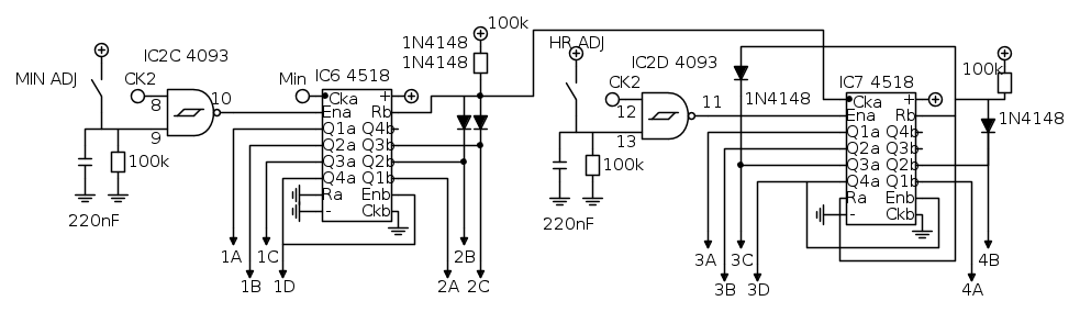
Il 4518 possiede due partizioni,la partizione A che stiamo usando adesso e che utilizziamo per controllare le unità di minuti e la parte B che ancora non utilizziamo che invece verrà utilizzato per controllare il display delle decine di minuti.Per mandare avanti correttamente le decine di minuti sul Clock B del 4518 devo collegare il Q4 A e il Reset A giusto? oppure esclusivamente il Q4 A?
Avatar utente
Foto Utentegiorjevic
10 4 8
Frequentatore
Frequentatore
 
Messaggi: 279
Iscritto il: 3 apr 2011, 15:30

1
voti

[222] Re: Orologio a led

Messaggioda Foto UtenteIsidoroKZ » 11 ago 2011, 6:58

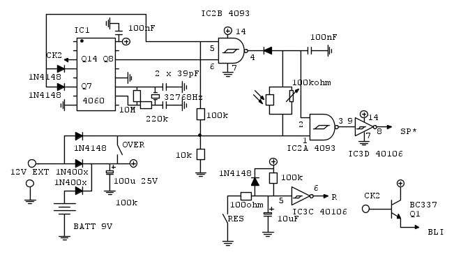
A forza di fare sono riuscito a finire gli schemi.

Quello che mi preoccupa e` che mentre li rivedevo ho trovato un consistente numero di errori, speriamo non ne siano rimasti troppi altrimenti sara` complicato capire se sono errori di progetto o errori di montaggio.

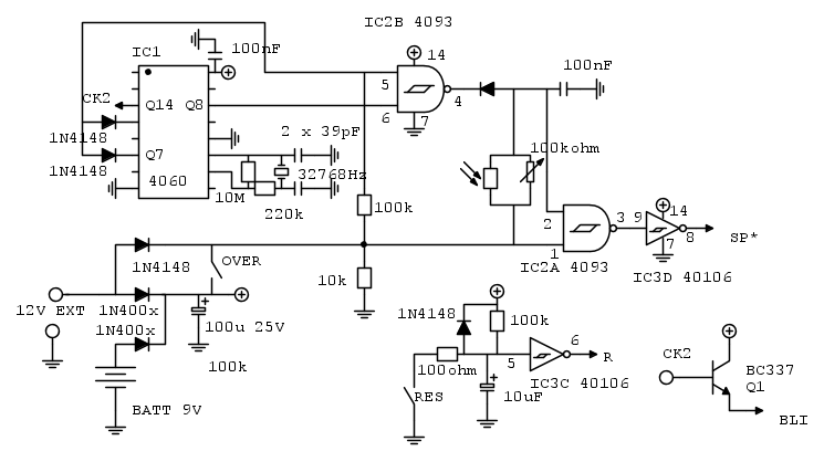
Quello che mi rompe e` che avanzo 2 inverter e 3 porte XOR, non so bene cosa farne :). Se si potesse risparmiare l'unica porta xor che uso, sarebbe una buona cosa. Probabilmente si puo` fare con qualche schifezza di gruppi RC e diodi, ma di schifezze in questo circuito ce ne sono gia` tante. Pero` una piu` una meno...

Oscillatore. Questo mi pare quasi stabilizzato. Al piu` si tratta di tornare indietro al controllo di luce a due livelli, al posto che continuo.


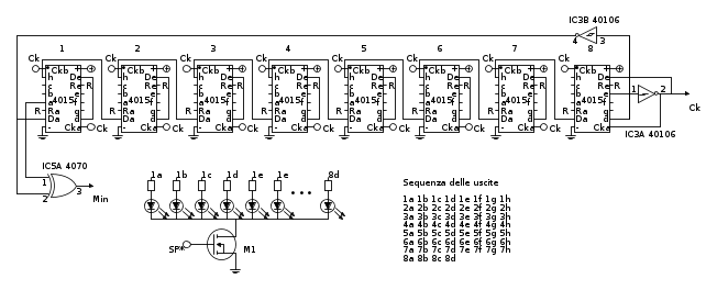
La parte di shift registers non dovrebbe dare troppi problemi, se e` montata correttamente. Ci sono TANTI collegamenti da fare. Per vedere che tutta la catena funzioni, al posto di usare CK2 sull'ultimo shift register, si puo` usare temporaneamente CK128, cosi` va 64 volte piu` veloce e si vede se tutti i led si accendono in fila.



In questo circuito si devono mettere alcuni condensatori da 100nF sulle alimentazioni degli integrati, un condensatore ogni 3 o 4 integrati. Il segnale Ck generato dall'inverter tutto a destra nello schema va ai 15 ingressi Ck nella stessa pagina.

Nella parte di contatore ho risparmiato sui circuiti di reset, dovrebbero funzionare, ma bisogna verificare bene che quando i minuti arrivano a 59 poi vadano a 00 E le ore vadano avanti. Dovrebbe funzionare, ma non avevo piu` voglia di fare il conto con le tempistiche.


Al solito un condensatore da 100nF su uno dei due contatori porta bene :-). Non c'e` un reset delle ore e dei minuti, solo due pulsanti per andare avanti. Quando si fanno andare avanti i minuti per regolarli e si passa da 59 a 00, le ore vanno avanti. Bisogna quindi regolare prima i minuti poi le ore.

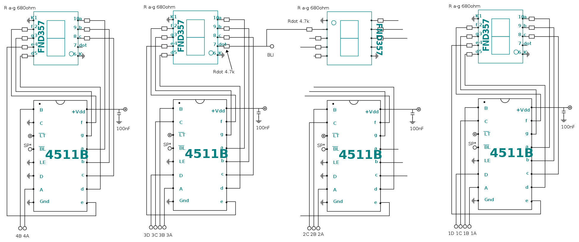
Il display e` nell'ultimo schema: il terzo display, quello montato sottosopra, non e` collegato perche' non ho voglia di andare a vedere a che segmento corrisponde ogni uscita del 4511, ma quello lo sai fare.



Le resistenze non sono del valore finale, bisogna vedere le caratteristiche del display, e questo mi preoccupa un po'.

La schifezza di cui parlavo prima per risparmiare l'unica porta XOR usata e` questa:



Schifezza che e` molto piu` complicata e costosa di un CD4070.
Per usare proficuamente un simulatore, bisogna sapere molta più elettronica di lui
Plug it in - it works better!
Il 555 sta all'elettronica come Arduino all'informatica! (entrambi loro malgrado)
Se volete risposte rispondete a tutte le mie domande
Avatar utente
Foto UtenteIsidoroKZ
121,2k 1 3 8
G.Master EY
G.Master EY
 
Messaggi: 21059
Iscritto il: 17 ott 2009, 0:00

0
voti

[223] Re: Orologio a led

Messaggioda Foto Utentegiorjevic » 11 ago 2011, 15:38

Isidoro grazie davvero infinite per la preziosissima mano che mi stai dando! Il montaggio con i display al contrario lo termino l'importante è che dopo lo ricontrolli e mi dai l'ok :D


Sono appena arrivati i display sono contentissimo. Sono davvero maestosi. Ora mi manca da comprare solo il filo awg28 e posso iniziare a saldare sulle millefori.

Prima di iniziare con le varie saldature però è meglio provare sia i display che le fotoresistenze che sono arrivate. Sono tre in maniera tale che possiamo fare più prove. Per il 4070 non è un problema perché già lo abbiamo utilizzato e visto che risulta anche più comodo lo utilizzeremo.


I display hanno un altezza di 7cm e una larghezza di 4,8cm.

Tra poco vado dalla fabbrica di plexiglass per dare le misure della contenitore dell'orologio e le misure saranno:

-32 cm la base( visto che utilizzo due millefori da 160(mm)x100(mm) e le dispongo seguendo la loro lunghezza)
-32 cm l'altezza (in modo che sia proporzionato alla base)
12,5 cm la profondità ( parlo anche con chi realizza la scatola e vedo anche cosa mi consiglia)

Poi faccio fare due fori che servono per inserire i pulsanti per regolare ore e minuti. Hai detto di non inserire più il pulsante di Reset però risulta utile affinchè i secondi si azzerino quindi se è possibile io farei fare anche il terzo foro però lo specifico come incognita in modo che posso aggiungerlo o toglierlo a seconda delle mie indicazioni. Poi altri due foretti per far entrare i piedini della fotoresistenza e al tempo stesso farla rimanere con il corpo fuori.
Poi all'interno faccio fare un alloggiamento per la batteria a 9V in maniera anche che risulti estraibile tramite un'apposita uscita ritagliata sul plexiglass. Provvederò a far fare una porticina a questo scopo(ecco perché le misure della profondità sono ancora da stabilirsi).


Poi Faccio fare 60 fori disposizione circolare a 360° per inserire i led e al centro di tale circonferenza faccio inserire i display appena comprati. Anche l'apertura al centro di tale circonferenza la lascio come incognita perché dobbiamo prima provare i display se vanno bene e se con il tensione che abbiamo funzionano correttamente.


Gli ultimi ritocchi mancano quindi solo per il dimming( da provare con le diverse fotoresistenze) poi il pulsante di reset e vedere il conteggio va avanti alla perfezione. Monto i 4518 e i 4511 nell'altra breadboard che ho comprato e verifico. Per il test dei nuovi display attendo tue indicazioni. Ci sentiamo domani sera alle 10pm mie su skype?

Appena torno dalla fabbrica di plexiglass faccio avere ulteriori notizie.
Avatar utente
Foto Utentegiorjevic
10 4 8
Frequentatore
Frequentatore
 
Messaggi: 279
Iscritto il: 3 apr 2011, 15:30

0
voti

[224] Re: Orologio a led

Messaggioda Foto UtenteIsidoroKZ » 11 ago 2011, 15:55

Il pulsante di reset per i secondi ci vuole, non ho solo messo l'opzione di reset per minuti e ore. Poi c'e` anche il pulsante di override per forzare l'accensione del display anche se non c'e` l'energia elettrica.

Forse e` meglio modificare il circuito in modo da accendere solo i numeri, non i led, altrimenti si rischia di uccidere la batteria in pochi secondi.

Trova la piedinatura dei display e il loro datasheet.

Venerdi` potrei non esserci, sabato forse si, domenica probabilmente no.
Per usare proficuamente un simulatore, bisogna sapere molta più elettronica di lui
Plug it in - it works better!
Il 555 sta all'elettronica come Arduino all'informatica! (entrambi loro malgrado)
Se volete risposte rispondete a tutte le mie domande
Avatar utente
Foto UtenteIsidoroKZ
121,2k 1 3 8
G.Master EY
G.Master EY
 
Messaggi: 21059
Iscritto il: 17 ott 2009, 0:00

0
voti

[225] Re: Orologio a led

Messaggioda Foto Utentegiorjevic » 11 ago 2011, 20:08

Isidoro l'operaio della fabbrica siccome va in ferie mi ha rimandato l'incontro al 22 agosto e per quel giorno mi ha detto di tornare da lui con tutte le misure.

Ricapitolando dovrei mettere 2 pulsanti per mandare avanti ore e minuti e 1 pulsante per fare il reset di secondi minuti e ore giusto? quindi in totale 3 pulsanti.

E infine un pulsante per forzare il ravvio dei display e dei led nel caso la corrente elettrica venga a mancare. Quindi ci sono in tutto 4 pulsanti giusto?

Nel caso in cui manchi la corrente elettrica va anche bene che premendo il pulsante si accendano esclusivamente i display nel caso possiamo mettere un altro pulsante nel caso si vogliano vedere anche i secondi quindi poi sarà facoltativo se vedere i secondi o meno. Mi sembra la scelta più ragionevole.


Domani faccio tutti i collegamenti necessari sia per quanto riguarda il display montato al contrario che per il conteggio dei display con 4518 e 4511. Domani provo anche i display che mi sono arrivati oggi.

Potresti darmi delle dritte su come verificare il corretto funzionamento dei display che mi sono arrivati? che resistenze devo mettere sempre quelle che avevo nel display precedente?


Se domani ci sei ci sentiamo su Skype alla solita ora in modo che finiamo la regolazione del dimming altrimenti mi dici cosa devo fare e tra le varie soluzioni poi scelgo il miglior compromesso.
Avatar utente
Foto Utentegiorjevic
10 4 8
Frequentatore
Frequentatore
 
Messaggi: 279
Iscritto il: 3 apr 2011, 15:30

0
voti

[226] Re: Orologio a led

Messaggioda Foto UtenteIsidoroKZ » 11 ago 2011, 20:46

In tutto 4 pulsanti.

Per i display metti sotto google e trova piedinatura e datasheet dei display. Poi vediamo come provarli, ci vuole una resistenza quasi qualunque, ad esempio 470 ohm o 1kohm e l'alimentatore, ma bisogna sapere la piedinatura.
Per usare proficuamente un simulatore, bisogna sapere molta più elettronica di lui
Plug it in - it works better!
Il 555 sta all'elettronica come Arduino all'informatica! (entrambi loro malgrado)
Se volete risposte rispondete a tutte le mie domande
Avatar utente
Foto UtenteIsidoroKZ
121,2k 1 3 8
G.Master EY
G.Master EY
 
Messaggi: 21059
Iscritto il: 17 ott 2009, 0:00

0
voti

[227] Re: Orologio a led

Messaggioda Foto Utentegiorjevic » 18 ago 2011, 19:29

Isidoro ho fatto le prove con i contatori i CD4518 ma ho avuto esito negativo per quanto riguarda il secondo 4518. Il primo va tutto bene e ho controllato che il conteggio andasse alla perfezione utilizzando il segnale Ck4096 tutto perfetto.


Nel secondo 4518 invece il conteggio resta sempre fermo. Ho utilizzato anche segnali come CK128 e CK64 e CK32 per essere più veloce ma non accade nulla. Se premo il pulsante HR ADJ il conteggio va avanti fino alla cifra 9 ma in realtà dovrebbe arrestarsi alla cifra 4 per quanto riguarda le unità di ore.

Ho fatto più prove anche cambiando il secondo 4518 e sostituendolo con uno nuovo ma niente ho sempre riscontrato un esito negativo,il display rimane immobile sull'unica cifra che appare non appena alimento il circuito.


Ho ricontrollato bene anche i collegamenti e non vedo errori. Cosa devo fare? :(


Il display dovrò provarlo sulla breadboard una volta che abbiamo ultimato la regolazione del dimming e questo problemino con il conteggio perché il display è troppo grande e necessita di due breadboard.
Avatar utente
Foto Utentegiorjevic
10 4 8
Frequentatore
Frequentatore
 
Messaggi: 279
Iscritto il: 3 apr 2011, 15:30

0
voti

[228] Re: Orologio a led

Messaggioda Foto UtenteIsidoroKZ » 18 ago 2011, 20:19

Avro` sbagliato qualche connessione sul secondo contatore. Controllo. Guarda anche tu che tutti gli ingressi siano collegati da qualche parte. Saro` nel deserto giovedi` e venerdi`, sabato forse sono a casa.
Per usare proficuamente un simulatore, bisogna sapere molta più elettronica di lui
Plug it in - it works better!
Il 555 sta all'elettronica come Arduino all'informatica! (entrambi loro malgrado)
Se volete risposte rispondete a tutte le mie domande
Avatar utente
Foto UtenteIsidoroKZ
121,2k 1 3 8
G.Master EY
G.Master EY
 
Messaggi: 21059
Iscritto il: 17 ott 2009, 0:00

0
voti

[229] Re: Orologio a led

Messaggioda Foto Utentegiorjevic » 20 ago 2011, 19:02

Isidoro sei tornato? :D Ho appena fatto delle prove su una millefori di scorta per vedere la resistenza dei fili di rame rigido che ho comprato. Ne ho comprato uno molto flessibile e fino ma si rompe subito e quindo lo scarto.

Poi ne ho comprato uno di diametro uguale a quello che uso nella breadboard di sperimentazione e ho avuto buonissimi risultati e infine un terzo che è leggermente più grande di quello che uso su breadboard e che mi ha dato gli stesso risultati.

Li ho testati in questo modo: dopo averli saldati ho cominciato a tirarli prima completamente a sinistra poi completamente a destra simulando ciò che potrebbe avvenire dopo il montaggio cioè simulando gli stessi movimenti però in maniera molto più accentuata perché facevo lavorare nolto di più il terminale del filo vicino la saldatura e quindi il filo tendeva a rompersi più facilmente. La rottura è sempre avvenuta dopo i 20-30 stiraggi ma mai oltre i 30. é un buon risultato oppure devo comprare del filo più resistente?


Ho bisogno anche di un consiglio tecnico. La profondità del contenitore dell'orologio di quanto la faccio? Considerando che le millefori che utilizzerò occuperanno già una profondità di 10 cm di quanto aumento la profondità della scatola? Va bene se la profondità della scatola la faccio 15cm? Mi bastano 5cm per muovermi considerando che poi devo portare "a spasso" i fili che sono collegati ai 60 led? Volevo anche dei consigli sull'impatto estetico visto che la scatola avrà le seguenti dimensioni
-altezza 30cm
-larghezza 32cm
-Profondità 15?
Ho bisogno di qualche dritta :(


Un' altro consiglio. Sto comprando su internet 100 led blu 5mm 10000mcd vanno bene oppure ci vogliono con qualche mcd in meno?
Avatar utente
Foto Utentegiorjevic
10 4 8
Frequentatore
Frequentatore
 
Messaggi: 279
Iscritto il: 3 apr 2011, 15:30

0
voti

[230] Re: Orologio a led

Messaggioda Foto UtenteIsidoroKZ » 20 ago 2011, 22:24

Non ho capito come hai fatto i test delle saldature. Il suggerimento di mettere dei connettori e` sempre valido. Guarda che cosa aveva fatto [user]marco423[/user] nel suo orologio.

Se proprio vuoi saldare i fili direttamente, puoi farli passare in un paio di fori della millefori prima di andare sulla saldatura, cosi` la saldatura non e` stressata meccanicamente.

Per i led devi guardare quanta corrente richiedono: avevi deciso di non usare i transistori e questo vuol dire che la corrente disponibile per accenderli e` limitata.

Hai trovato la piedinatura dei display?
Per usare proficuamente un simulatore, bisogna sapere molta più elettronica di lui
Plug it in - it works better!
Il 555 sta all'elettronica come Arduino all'informatica! (entrambi loro malgrado)
Se volete risposte rispondete a tutte le mie domande
Avatar utente
Foto UtenteIsidoroKZ
121,2k 1 3 8
G.Master EY
G.Master EY
 
Messaggi: 21059
Iscritto il: 17 ott 2009, 0:00

PrecedenteProssimo

Torna a Elettronica generale

Chi c’è in linea

Visitano il forum: Nessuno e 343 ospiti