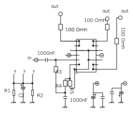
Il nodo formato da r1 r2 e c2 sono collegati allo 0 volt ma le estremità dei detti componenti non ho capito dove vanno. Forse ho fatto un casino...
distributore audio link
Moderatori:
carloc,
g.schgor,
BrunoValente,
IsidoroKZ
31 messaggi
• Pagina 2 di 4 • 1, 2, 3, 4
0
voti
Ti è stato richiesto da chi ti sta aiutando ed è in grado di farlo, di rifare lo schema con FidocadJ. In tal modo lui può prendere il tuo schema e modificarlo.
Se vi si chiede qualcosa c'è una ragione. se chiedete un aiuto cercate di aiutare chi può aiutarvi.
Se vi si chiede qualcosa c'è una ragione. se chiedete un aiuto cercate di aiutare chi può aiutarvi.
0
voti
Ma io ho provato ad usare fidocad ma non ci sono riuscito, mi scuso, non l'ho mai usato quel software dovrei studiarmelo prima, o magari cerco su youtube qualche filmato che spieghi come si usa.
0
voti
Si scarica in pochi secondi, gira su qualsiasi piattaforma, si impara in mezz'ora. Il forum è frequentato dall'autore
DarwinNE che ha scritto articoli che trovi nel suo blog.
Poi se per te è troppo faticoso e difficile, beh, allora non so che dire. Qui le cose funzionano così e se tieni alla risposta di qualcuno che ti manifesta una sua esigenza per venirti incontro, ti devi adattare, altrimenti devi chiedere in siti che si adattano agli utenti.
Poi se per te è troppo faticoso e difficile, beh, allora non so che dire. Qui le cose funzionano così e se tieni alla risposta di qualcuno che ti manifesta una sua esigenza per venirti incontro, ti devi adattare, altrimenti devi chiedere in siti che si adattano agli utenti.
0
voti
Ho provato a farlo col fidocadj spero che sia comprensibile il concetto... è incompleto perché non ho capito bene alcuni collegamenti comunque lo allego con la speranza che il buon cuore di qualcuno mi indichi le modifiche da apportare.
-1
voti
Spero che sia comprensibile adesso
- Allegati
-
schema distributore audio non completo.zip- schema distributore audio 3 vie "non completo"
- (842 Byte) Scaricato 137 volte
31 messaggi
• Pagina 2 di 4 • 1, 2, 3, 4
Chi c’è in linea
Visitano il forum: Nessuno e 193 ospiti

Elettrotecnica e non solo (admin)
Un gatto tra gli elettroni (IsidoroKZ)
Esperienza e simulazioni (g.schgor)
Moleskine di un idraulico (RenzoDF)
Il Blog di ElectroYou (webmaster)
Idee microcontrollate (TardoFreak)
PICcoli grandi PICMicro (Paolino)
Il blog elettrico di carloc (carloc)
DirtEYblooog (dirtydeeds)
Di tutto... un po' (jordan20)
AK47 (lillo)
Esperienze elettroniche (marco438)
Telecomunicazioni musicali (clavicordo)
Automazione ed Elettronica (gustavo)
Direttive per la sicurezza (ErnestoCappelletti)
EYnfo dall'Alaska (mir)
Apriamo il quadro! (attilio)
H7-25 (asdf)
Passione Elettrica (massimob)
Elettroni a spasso (guidob)
Bloguerra (guerra)



